本例介绍的汽车发动机转速表,以单结晶体管和集成运算放大器为主要元器件制作而成,
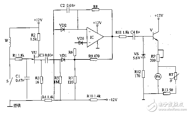
电路工作原理:该汽车发动机转速表电路由弛张振荡器、微分电路、比较放大器和电流表驱动电路组成,如图所示。

弛张振荡器电路由电阻器rl-r3、电容器cl和单结晶体管vu组成。
比较放大电路由运算放大器集成电路lc、电阻器r6-rlo、电容器c2、二极管vdl-vd3组成。
电流表驱动电路是由电阻器rll-rl3、电容器c4、电位器rp、热敏电阻器rt、稳压二极管vs和晶体管v组成的电子开关电路。
从分电器的断电器触头s上获取的脉冲频率信号控制着弛张振荡器和比较放大器的工作状态。当断电器触头s接通时,弛张振荡器不振荡,ic输出低电平,v处于截止状态,电流表pa无电流流过;当断电器触头s断开时,弛张振荡器振荡工作,产生的振荡信号经c3、r5微分处埋后,经vdl、r6和vd3加至ic的正相输入端,使lc输出高电平,v导通,+l2v经v的c、e极和rp加至电流表pa上 (流过pa的电流平均值与断电器触头s所产生的脉冲频率成正比);通过电流表pa指示出发动机的转速。
元器件选择
rl-r13均选用1/4w的金属膜电阻器。rp选用多圈电位器或合成膜电位器。rt选用负温度系数热敏电阻器。cl-c3选用独石电容器或涤纶电容器;c4选用cbb电容器。vdl-vd3均选用1n4148型硅开关二极管。vs选用1/2w、5·6v的硅稳压二极管。v选用s8050型硅npn晶体管。vu选用btt3型单结晶体管。ic选用lm339型运算放大器集成电路。pa选用lma电流表。
电子发烧友App





















评论