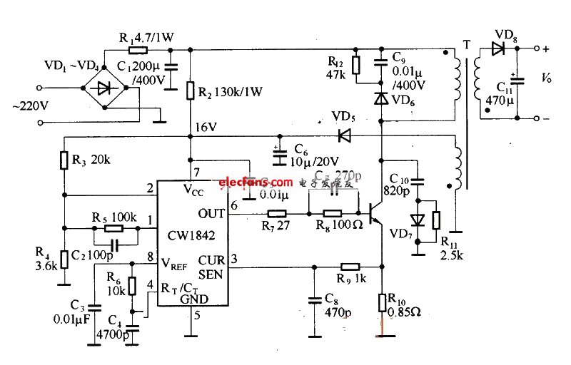
基于CW1842的开关式稳压器电路图
- 稳压器电路(10666)
- CW1842(7216)
- 开关式稳压器(8974)
相关推荐
降压开关稳压器电路图讲解
这是基于LM2678降压开关稳压器的电路图。LM2678系列稳压器是单片集成电路,可提供降压开关稳压器所需的所有必要功能,并可驱动高达5A的负载。该IC具有90%以上的效率,并具有出色的负载和线路
2023-07-17 16:49:43
949
949
开关稳压器的基础
要理解开关稳压器的特性并进行评估,掌握开关稳压器相关基本知识非常重要。在这里,先重温一下开关的种类、降压转换器的工作原理、同步式和异步式两个主要控制方式的的区别、可提高效率的自举原理、输出稳定化即
2018-11-30 14:15:51
电子发烧友App























































































评论