AN-1223:使用AD5380多通道DAC进行输出通道监控
2021-05-16 10:31:39
3 AD5380 IIO多通道Linux驱动程序DAC
2021-05-23 17:55:31
8 AD5380:40通道、3V/5V单电源、14位电压输出DAC 数据手册
2021-03-18 20:44:01
6 使用AD5380 DAC实现具有优异温度漂移性能的AN-1222:40通道可编程电压
2021-05-25 12:36:03
12 DAC 时钟倍频器和数字信号处理功能,适用于单频段和多频段直接到射频 (RF) 无线应用场合。AD9172 的特点是每个 RF DAC 具有 3 个可旁路复用数据输入通道。每个数据输入通道包括可配置的增益
2019-09-18 06:54:34
电子发烧友网为你提供ADI(ADI)AD5380相关产品参数、数据手册,更有AD5380的引脚图、接线图、封装手册、中文资料、英文资料,AD5380真值表,AD5380管脚等资料,希望可以帮助到广大的电子工程师们。
2019-04-18 19:26:09
UG-757:使用片上基准电压源评估AD5380/AD5382 40/32通道14位电压输出DAC
2021-05-16 17:37:18
7 AD5380参考代码
2021-03-18 08:52:04
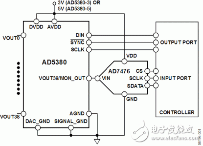
1 本电路为多通道DAC配置,具有出色的温度漂移性能。它提供40个独立输出电压通道,分辨率为14位,温度稳定性典型值低于3 ppm/°C。
2013-10-21 13:59:42
1337 
The AD5380 is a complete, single-supply, 40-channel, 14-bit DAC available in a 100-lead LQFP
2009-09-21 09:25:06
14 AD5360 IIO多通道Linux驱动程序DAC
2021-05-23 11:18:21
7 DAC80508 多通道DAC在高精度测试测量中的应用
2022-10-31 08:23:27
1 有时,系统需要几个数字可编程电压输出通道。这种输出通道通常提供对机器人定位,工业过程甚至家庭自动化的控制。图1中的电路控制来自PC并行端口的32个电压输出通道。该电路包括8个DAC7615四路电压
2019-08-08 11:23:11
2720 16通道、16位/12位电压输出DAC
2021-04-29 15:52:40
11 在测试测量设备开发应用中,如何实现信号链DC Offset的补偿,以及如何获得高精度灵活可调电压输出一直都是系统设计者需要克服的困难。在本文中,我们将探讨TI新一代多通道DAC——DAC80508在诸如示波器、电池测试系统等测试测量设备中的实现上述功能的优势。
2023-03-23 10:24:41
819 
AD5380是一款完整的单电源、40通道、14位DAC,提供100引脚LQFP封装。所有40个通道均具有一个以轨到轨方式工作的片内输出放大器。该器件内置一个可编程的1.25 V/2.5 V、10
2023-03-07 17:42:16
The AD5380 is a complete, single-supply, 40-channel, 14-bit denseDAC® available in a 100-lead LQFP
2017-10-12 15:44:27
9 高精度灵活可调电压输出一直都是系统设计者需要克服的困难。在本文中,我们将探讨TI新一代多通道DAC——DAC80508在诸如示波器、电池测试系统等测试测量设备中的实现上述功能的优势。TI的最新一代
2022-01-19 11:17:39
3168 
本文阐述了在嵌入式开发平台上,使用NiosⅡ系统开发的多通道控制器的模拟实现。利用应用软件对8 路A/D 通道、2 路D/A 通道和8 路开关量输入、8 路开关量输出通道进行控制。上
2009-12-26 16:52:12
30 用多通道D A转换器DAC8840方便实现电子调节:
2009-06-12 15:49:11
22 基于通过应用公安信息化手段以提高公安部门现场执法效能的目的,提出基于CDMA多通道威廉希尔官方网站
的巡逻车视频监控系统.j系统通过捆绑多个CDMA链路通道,并在传输控制中使用多路捆绑处理,实现实时采集和传输现场
2017-11-16 17:01:12
1 河北稳控科技工程监测多通道振弦模拟信号采集仪VTN DAC 的使用 工程监测多通道振弦模拟信号采集仪VTN VTN4XX 最多有 16 路 DAC 输出,对应的寄存器为 DAC01~DAC
2023-03-23 10:41:59
214 
多通道视频监控系统,通过对不同视频通道稳定、可靠地切换控制,实现监控不同场景。该系统不仅弥补了传统监控视频范围有限的不足,而且提高了监控资源的利用率,降低了监控成本。
2020-01-08 15:16:00
1474 
The AD5380 is a complete, single-supply, 40-channel, 14-bit denseDAC® available in a 100-lead LQFP
2017-10-17 13:05:19
15 一款labview多通道数据采A本文档的主要内容详细介绍的是使用LabVIEW实现多通道数据采集系统的资料概述包括了:温度采集+报警+运行记录输出。
2020-07-24 08:00:00
44 AD7294-2:具有多通道ADC、DAC、温度传感器和电流检测数据表的12位监控系统
2021-05-10 12:07:46
12 UG-1004:使用多通道ADC、DAC、温度传感器和电流传感器评估AD7294 12位监控系统
2021-05-09 19:37:55
9 摘要:本文介绍了多通道程序增益放大电路的实现方法,给出了具体电路,并介绍了程控增益放大电路的软件设计方法。 关键词: 多通道; 程控增益; 模拟开关
2010-04-27 09:24:21
57 高效FSKPSK调制器利用多通道DDS实现零交越切换
2016-01-07 14:57:26
8 多通道DDS几乎消除了同步多个单通道器件时遇到的通道间温度和时序问题。多通道DDS输出虽然独立,但共享相同的系统时钟,因此与多个单通道器件的输出相比,它们能够更好地跟踪温度和电源偏差。因此,多通道DDS更适合在求和输出处产生相位相干频率转换。
2023-01-30 11:33:43
702 
本文将通过ADC单通道、多通道采集功能对输入电压进行采样。
2023-04-25 09:48:53
1926 
利用DAC实现正弦波输出(电源威廉希尔官方网站
投稿快吗)-该资料详细介绍了利用DAC实现正弦波输出
2021-09-28 11:03:41
76 UG-297:评估AD5449串行输入、双通道电流输出DAC
2021-05-14 13:45:49
5 UG-725:评估AD5686R 16位四通道电压输出DAC
2021-05-10 20:24:44
9 UG-962:AD5310R 10位单通道电压输出DAC评估板
2021-05-13 12:29:35
8 UG-979:AD5338R 10位双通道电压输出DAC评估板
2021-05-13 09:44:53
9 AN-1198: 利用AD5722R DAC提供软件可配置的12位、双通道、单极性/双极性电压输出
2021-03-21 17:08:44
8 AN-1243: 利用AD5754R DAC提供软件可配置的16位、四通道、单极性/双极性电压输出
2021-03-21 14:02:47
11 AD5423:单通道16位电流/电压输出DAC,支持HART连接
2021-05-23 12:31:25
15 AD5379:40通道、14位、并行和串行输入、电压输出DAC数据表
2021-05-12 17:57:33
7 议程•多通道信号的采集–多通道信号的同步•多通道信号的分析–多通道信号的联合分析
多通道信号采集的应用•东海大桥健康度监测–30+公
2008-08-06 22:11:04
39 EVAL-AD5680:单通道、18位、串行输入、电压输出DAC评估板
2021-05-20 09:56:47
9 UG-1463:AD5679R 16位16通道电压输出DAC评估板
2021-05-17 15:39:58
3 UG-989:AD5680 18位单通道电压输出DAC评估板
2021-05-13 13:34:38
8 UG-973:AD5322 12位双通道电压输出DAC评估板
2021-05-12 20:51:52
2 UG-971:AD5320 12位单通道电压输出DAC评估板
2021-05-12 20:49:38
10 UG-978:AD5328 12位八通道电压输出DAC评估板
2021-05-12 20:37:55
26 UG-730:评估32通道14位高压输出DAC AD5535B
2021-04-15 14:05:14
1 AD5372/AD5373:32通道、16/14位、串行输入、电压输出DAC
2021-03-21 15:10:59
16 AN-1245: 利用AD5724R DAC提供软件可配置的12位、四通道、单极性/双极性电压输出
2021-03-21 17:32:23
10 多通道采样电路
图5.4-75是一个多通道采样电路的实例。它由16通道模拟开关AD7506型芯片,采样保
2010-05-24 10:33:29
2824 
使用AD5360 16位电压输出DAC的AN-1587:16通道可编程输出范围
2021-04-25 09:40:19
9 多通道小动物代谢监控系统,具有实时性、自动化等优点
2022-12-13 14:50:42
0 数模转换器多通道|高精度|低温漂-第85期-5G通信以及移动互联网日渐普及,基站端和数据中心的数据传输吞度量在不断提高,光模块作为“数据的高速公路”需求也呈指数级激增。高精度DAC芯片能够有效提高
2023-01-12 15:16:15
481 
Linear推出4通道电压输出16位和12 位DAC系列
凌力尔特公司 (Linear Technology Corporation) 推出 4 通道电压输出 16 位和 12 位数模转换器 (DAC) 系列 LTC2654,该器件具内部基准和 S
2010-03-12 10:59:54
910 本文依据某型导弹测试设备的要求,设计并研制了基于ISA总线的多通道控制电路:该电路集成了16 路光电隔离输入通道和8路单刀双掷(SPDT)继电器输出通道,每一路输入或输出通道都配有指示灯实时标识目前
2013-02-04 16:44:55
5304 
本电路采用四通道、16位、串行输入、双极性电压输出DAC AD5764,可提供高精度、双极性数据转换。它利用精密基准电压源ADR02在整个工作温度范围内实现最佳DAC性能。
2013-10-21 13:53:19
4229 
16 位 8 通道 SPI DAC 实现 ±4LSB INL (最大值)
2021-03-20 18:53:06
7 介绍了独特的ADC 前端实现多通道传感器的应用。
2009-04-07 09:53:58
12
评论