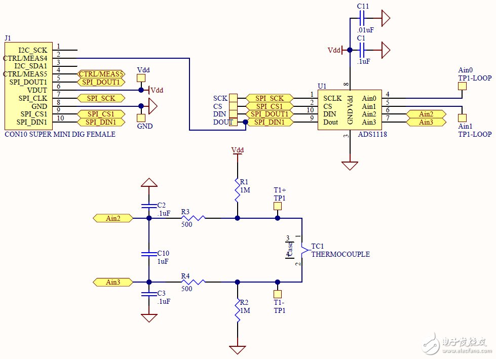
简单的热电偶测量解决方案电路图(精度小于1℃)
- 热电偶(73883)
- ti(210441)
- ADS1118(15541)
相关推荐
怎么判断热电偶还是热电阻?热电偶和热电阻的接线方法
怎么判断热电偶还是热电阻?热电偶和热电阻的接线方法 热电偶和热电阻是两种常用的测量温度的传感器,它们各自具有优点和缺点,在应用时需要根据具体情况选择使用。在进行测量时,首先需要判断是需要使用热电偶
2023-10-17 16:44:48
84
84[转帖][建议]什么是热电偶电路?
的导体两端连接成回路,如两连接端温度不同,则在回路内产生热电流的物理现象。其优点是:①测量精度高。因热电偶直接与被测对象接触,不受中间介质的影响。②测量范围广。常用的热电偶从-50~+1600℃均可边续
2008-08-13 22:20:57
使用热电偶的温度测量电路图解
这是使用热电偶的温度测量电路。这是一个低频应用程序。它将允许 OPA335 直接切换到信号路径。该电路具有低噪声、高精度和低漂移特性。
2023-07-28 15:40:18
528
528
使用热电偶测量温度的两种方法具有简单、准确和灵活的特点
热电偶是一种简单、广泛使用的用于测量温度的元件。本文提供了热电偶的基本概述,描述了使用热电偶进行设计时遇到的常见挑战,并提出了两种信号调理解决方案。第一种解决方案将参考接合点补偿和信号调理功能集成在
2023-02-02 14:48:41
4029
4029
表面温度测量:热电偶的固定方法
电偶 测量表面温度时,热电偶的固定方法和导线的处理会影响测量结果。尽量减少热电偶固定方法带来的影响是非常重要的。 测量表面温度时,热电偶的固定方法和导线的处理会影响测量结果。尽量减少热电偶固定方法
2022-08-09 00:20:22
2052
2052
如何使用Delta-Sigma转换器提高热电偶和RTD的精度
此设计解决方案评估用于高温测量的热电偶以及用于局部冷端补偿 (CJC) 点的电阻温度检测器 (RTD) 的精度。
2022-05-06 17:07:36
1430
1430
使用DAQ设备测量热电偶的过程
热电偶是一种流行且廉价的温度测量方法。热电偶是一种简单的装置——两根不同金属的电线在一端焊接在一起。但这种“简单”的设备对测量系统提出了许多挑战,包括需要放大、滤波和冷端补偿(CJC)。
2022-05-03 17:48:00
1276
1276
CN0172 3通道热电偶温度测量系统,精度为0.25 ° C
图1中的电路在功能上可提供高精度、多通道的热电偶测量解决方案。精确的热电偶测量要求采用精密元件组成信号链,该信号链应当能够放大微弱的热电偶电压、降低噪声、校正非线性度并提供精确的基准结补偿(通常称为
2021-06-05 12:54:23
7
7两种简单、精确、灵活的热电偶温度测量方法
作者:Matthew Duff 和 Joseph Towey
简介
热电偶是一种广泛用于温度测量的简单元件。本文简单概述了热电偶,介绍了利用热电偶进行设计的过程中常见的挑战,并提出两种信号调理解决方案
2021-01-20 11:42:47
20
20TE Connectivity推出热电偶
TE Connectivity (TE)的热电偶传感器和配件提供多种标准样式,适用于各种应用。1 级热电偶根据 IEC584 制成。TE也提供定制热电偶解决方案,拥有数十年设计和制造定制传感解决方案的经验。
2019-04-23 14:07:14
1250
1250电偶的工作原理及通过MAX31856测量热电偶温度
热电偶能够在极宽的温度范围内测量温度。本视频中,Mohamed介绍热电偶的工作原理,并演示使用MAX31856通过热电偶测量温度的快速、简单途径。
2018-10-10 10:30:00
13880
138803通道热电偶温度测量系统,精度为0.25℃电路图
图1中的电路在功能上可提供高精度、多通道的热电偶测量解决方案。精确的热电偶测量要求采用精密元件组成信号链,该信号链应当能够放大微弱的热电偶电压、降低噪声、校正非线性度并提供精确的基准结补偿(通常称为冷结补偿)。本电路可解决热电偶温度测量的全部这些难题,并具有±0.25°C以上的精度。
2013-11-14 11:17:37
4940
4940
热电偶温度测量系统电路图,耗用电流低于500μA
所示电路是一个基于24位Σ-Δ型ADC AD7793 的完整热电偶系统。AD7793是一款适合高精度测量应用的低功耗、低噪声、完整模拟前端,内置PGA、基准电压源、时钟和激励电流,从而大大简化了热电偶系统设计。系统峰峰值噪声约为0.02°C。
2013-11-14 10:59:53
5730
5730
如何进行热电偶测量
本文首先说明了热电偶的基本概况及其所需的复杂信号调理,然后提供了两种电路解决方案:一种简单易用,另一种则精确灵活。 为什么使用热电偶? 热电偶已成为在合理精度内高性
2011-08-25 17:44:08
215
215如何测量热电偶
热电偶Seebeck电压如果直接连到测量系统上连接到测量系统上会产生附加温差电路,因此不能通过简单地同电压表或者其他测量系统连接而进行测量。
2011-02-09 10:41:36
5571
5571简单的热电偶温度测量方法
热电偶是一种广泛用于温度测量的简单元件。本文简单概述了热电偶,介绍了利用热电偶进行设计的过程中常见的挑战,并提出两种信号调理解决方案。第一种方案将参考接合点
2010-11-27 17:50:52
329
329热电偶与热电阻的应用
热电偶与热电阻的应用原理一、热电偶的应用原理
热电偶是工业上最常用的温度检测元件之一。其优点是: ①测量精度高。因热电偶直接与被测对象接
2010-07-27 08:53:01
2329
2329xtr101热电偶 电路图
xtr101热电偶 电路图
如图所示为具有两个温度区域和二极管冷端补偿的热电偶输入电路。该电路采用J型热电偶作为温度传感器,半导
2010-02-27 10:01:02
1301
1301
热电偶测温电路原理图
热电偶测温电路原理图
当时做的热电偶电路非常简单,用了一个ADI公司的热电偶放大器AD595,不过这个玩艺非常的贵,而且还不太好买,另外还尝试了一个直接
2009-11-21 15:34:09
37802
37802什么是热电偶分度表
什么是热电偶:
热电偶属于接触式温度测量仪表是工业生产中最常用的温度检测仪表之一。其特点为测量精度高。因热电偶直接与被测对象接触,不受中
2007-12-09 21:28:35
5581
5581
电子发烧友App



















































评论