完善资料让更多小伙伴认识你,还能领取20积分哦, 立即完善>
电子发烧友论坛|
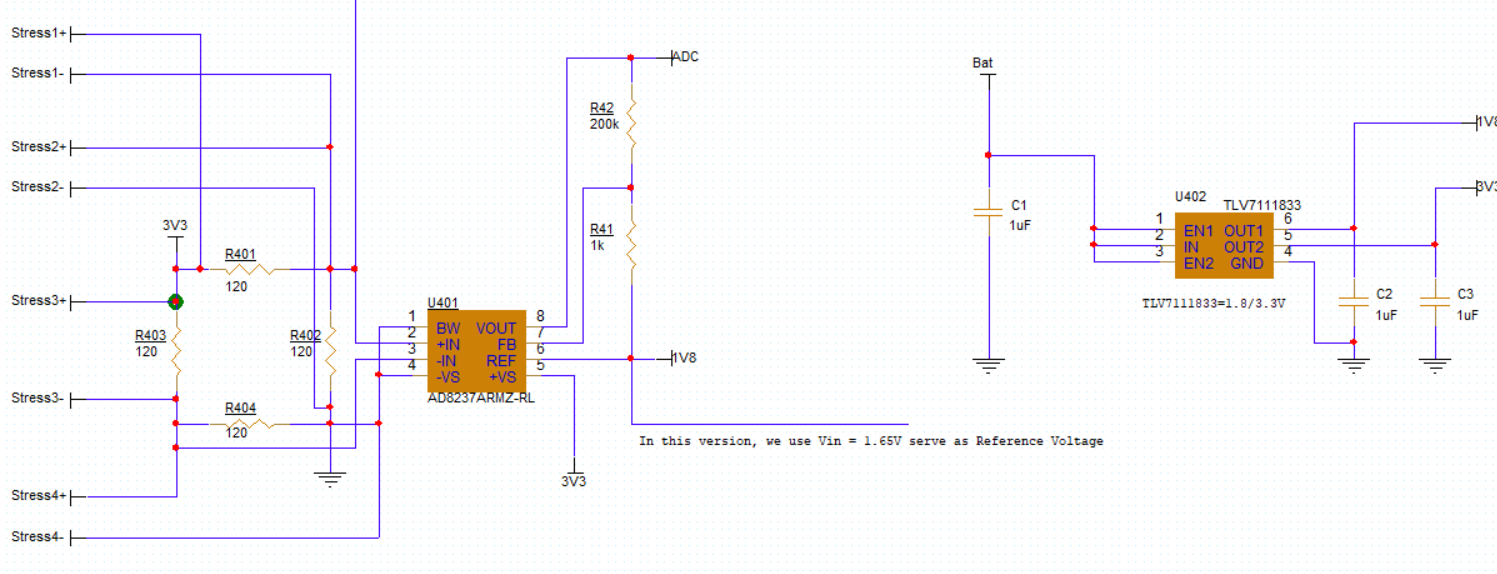
我使用了AD8237做了一个电桥,用TLV7111833给其供电。3.3V输出作为电压轨,1.8V输出作为Vref参考电压。但是我发现,当8237的Vin+>Vin-的时候,LDO的1.8V一路会被拉高,然后8237的输出变成3.3V满电压输出,不知道为什么。Vin+<Vin-的时候就不会这样。 这个时候,如果我给1.8V这一路加一个1k左右的下拉电阻,就会正常了。请问有大佬知道为什么吗? |
|
相关推荐
2个回答
|
|
|
这个问题可能是由于AD8237的参考电压输入端(Vref)在某些情况下存在电流泄漏,导致LDO的1.8V输出被拉高。以下是一些可能的原因和解决方案:
1. 电流泄漏:AD8237的Vref引脚可能存在微小的电流泄漏,当Vin+ > Vin-时,这种泄漏可能导致LDO的1.8V输出被拉高。为了解决这个问题,可以在1.8V输出端添加一个下拉电阻,如您所提到的1kΩ电阻,以稳定输出电压。 2. LDO稳定性问题:TLV7111833的1.8V输出可能在某些负载条件下不够稳定,导致电压被拉高。您可以尝试更换其他型号的LDO,或者调整LDO的输出电容,以提高稳定性。 3. 布线问题:PCB布线可能存在问题,导致信号干扰或地线反弹。检查PCB布线,确保Vref引脚的地线连接良好,且远离高电流或高速信号线。 4. 电源噪声:电源噪声可能影响LDO的输出稳定性。尝试在LDO的输出端添加一个去耦电容,以减少电源噪声对输出电压的影响。 5. AD8237的Vref引脚驱动能力不足:在某些情况下,AD8237的Vref引脚可能无法驱动足够的电流,导致LDO的1.8V输出被拉高。您可以尝试在Vref引脚和LDO之间添加一个缓冲器,以提高驱动能力。 总之,这个问题可能是由多种因素引起的。您可以尝试上述解决方案,以找到最适合您应用的解决方案。 |
|
|
|
|
|
加载1.8V输出端负载试试看,一般在空载的情况下,是会出现这些现象的,可以加载试试看效果.
|
|
|
|
|
只有小组成员才能发言,加入小组>>
2274个成员聚集在这个小组
加入小组946 浏览 2 评论
给ADUM4223 增加信号驱动15V电压就不正常, 波动很大会被烧是什么情况?
1345 浏览 2 评论
ADP5092 SYS端口为2.09V,但是REG_OUT为0是什么原因?
1923 浏览 1 评论
ad7193差分输入ain1与ain2差是正值时,读到电压与实际值误差小,但为负值值,误差就变的很大
4254 浏览 2 评论
9045 浏览 1 评论
ADC3442采集,分析数据出现有规则毛刺,请问是哪方面的问题啊?
1460浏览 3评论
AD7190状态寄存器一直是0x80,连续转换模式下RDY不拉低
1676浏览 2评论
946浏览 2评论
1656浏览 2评论
给ADUM4223 增加信号驱动15V电压就不正常, 波动很大会被烧是什么情况?
1345浏览 2评论
/6
小黑屋| 手机版| Archiver| 电子发烧友 ( 湘ICP备2023018690号 )
GMT+8, 2024-12-12 10:47 , Processed in 0.888697 second(s), Total 48, Slave 43 queries .
Powered by 电子发烧友网
© 2015 bbs.elecfans.com
关注我们的微信
下载发烧友APP
电子发烧友观察
版权所有 © 湖南华秋数字科技有限公司
电子发烧友 (电路图) 湘公网安备 43011202000918 号 电信与信息服务业务经营许可证:合字B2-20210191

淘帖
2977