完善资料让更多小伙伴认识你,还能领取20积分哦, 立即完善>
|
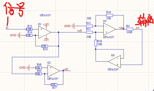
运放(运算放大器)在上电时输出端出现+18V电压,然后缓慢降为0的情况可能是由于以下几个原因导致的:
1. 电源电压不稳定:如果电源电压不稳定,可能导致运放输出电压波动。请检查电源电压是否稳定,并确保电源电压在运放的工作范围内。 2. 运放内部电路问题:运放内部可能存在故障或损坏,导致输出电压异常。可以尝试更换一个新的运放,看问题是否得到解决。 3. 输入端接地不良:如果运放的输入端接地不良,可能导致输出电压异常。请检查输入端的接地情况,并确保接地良好。 4. 反馈回路问题:运放的反馈回路可能存在问题,导致输出电压异常。请检查反馈回路的连接和元件,确保它们正常工作。 要让运放一上电输出就为0,可以尝试以下方法: 1. 确保电源电压稳定,并在运放的工作范围内。 2. 检查运放内部电路,确保没有故障或损坏。如有需要,更换新的运放。 3. 确保输入端接地良好,避免输出电压异常。 4. 检查反馈回路,确保其正常工作。如果需要,可以调整反馈回路的元件参数,使输出电压在上电时为0。 5. 在运放上电前,可以将输出端通过一个电阻连接到地,以确保输出电压在上电时为0。然后,在运放上电后,再将电阻断开,使运放正常工作。 |
|
|
|
|
你正在撰写答案
如果你是对答案或其他答案精选点评或询问,请使用“评论”功能。
385 浏览 0 评论
反激电源模块输出电压稳定,但输出电流不稳定,从0跳变到1A,这是怎么回事?
751 浏览 0 评论
884 浏览 1 评论
1464 浏览 0 评论
618 浏览 0 评论
/6
小黑屋| 手机版| Archiver| 电子发烧友 ( 湘ICP备2023018690号 )
GMT+8, 2024-12-11 00:07 , Processed in 0.540941 second(s), Total 42, Slave 36 queries .
Powered by 电子发烧友网
© 2015 bbs.elecfans.com
关注我们的微信
下载发烧友APP
电子发烧友观察
版权所有 © 湖南华秋数字科技有限公司
电子发烧友 (电路图) 湘公网安备 43011202000918 号 电信与信息服务业务经营许可证:合字B2-20210191

淘帖
191