完善资料让更多小伙伴认识你,还能领取20积分哦, 立即完善>
|
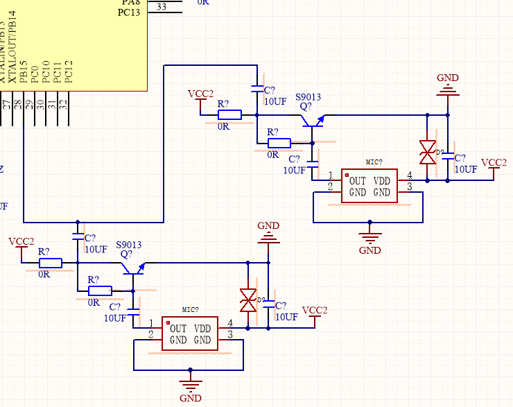
从硬件上看, 若芯片的PB15支持MIC输入功能, 那MIC是可以工作的, 但声音效果上需要调试
最佳答案
|
|
|
|
|
|
图中没有说明想要实现什么样的功能。MIC?芯片型号和手册最好提供一下
|
|
|
|
|
你正在撰写答案
如果你是对答案或其他答案精选点评或询问,请使用“评论”功能。
205 浏览 0 评论
求助一下关于51系列单片机的Timer0的计时问题,TH0、TL0+1的时间是怎么算的?
1253 浏览 1 评论
【RA-Eco-RA4E2-64PIN-V1.0开发板试用】开箱+Keil环境搭建+点灯+点亮OLED
848 浏览 0 评论
【敏矽微ME32G070开发板免费体验】使用coremark测试敏矽微ME32G070 跑分
853 浏览 0 评论
【敏矽微ME32G070开发板免费体验】开箱+点灯+点亮OLED
1073 浏览 2 评论
【youyeetoo X1 windows 开发板体验】少儿AI智能STEAM积木平台
12013 浏览 31 评论
/6
小黑屋| 手机版| Archiver| 电子发烧友 ( 湘ICP备2023018690号 )
GMT+8, 2024-12-23 08:16 , Processed in 0.436384 second(s), Total 44, Slave 39 queries .
Powered by 电子发烧友网
© 2015 bbs.elecfans.com
关注我们的微信
下载发烧友APP
电子发烧友观察
版权所有 © 湖南华秋数字科技有限公司
电子发烧友 (电路图) 湘公网安备 43011202000918 号 电信与信息服务业务经营许可证:合字B2-20210191

淘帖
8823