完善资料让更多小伙伴认识你,还能领取20积分哦, 立即完善>
| 
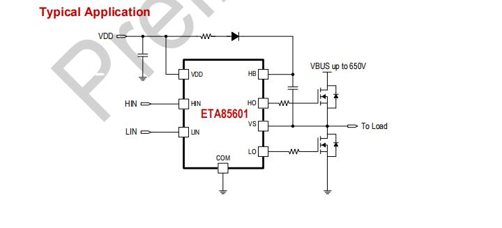
 描述 ETA85601是一个高电压和高可靠性的功率的MOSFET/IGBT驱动器,具有300 mA源,600 mA汇电流能力。建议的VDD工作电压为10V至20V,功率移动频率为10V至17V。 ETA85601具有鲁棒驱动、良好的噪声和瞬态抗扰力,包括输入噪声滤波器、高dV/dt公差、开关节点上的宽负瞬态电压(VS) ETA85601包括保护功能,当输入保持开放或不满足最小输入脉冲宽度规格时,输出保持在较低水平。联锁和死时间功能防止两个输出同时被打开。此外,逻辑输入与标准CMOS或LSTTL输出兼容,降至3.3V逻辑。该设备为高侧和低侧电源提供UVLO保护。 特点 完全运行高达650V 峰值输出电流0.3源,0.6汇 dV/dt免疫50V/ns 逻辑操作-7V对针 独立UVLO两个通道 延迟匹配(35ns典型) 双输入输出联锁和死时间 3.3 V和5V逻辑兼容 施密特触发输入与内部下拉 应用 电源MOSFET/IGBT驱动器 电机驱动器,电器,冰箱 照明,LED电源 直流到交流逆变器 感应加热 
  | 
|
相关推荐 | 
|
 /7 
            小黑屋| 手机版| Archiver| 电子发烧友 ( 湘ICP备2023018690号 )
GMT+8, 2024-12-25 10:32 , Processed in 0.767949 second(s), Total 38, Slave 30 queries .
Powered by 电子发烧友网
© 2015 bbs.elecfans.com
        关注我们的微信
         下载发烧友APP
          电子发烧友观察
          版权所有 © 湖南华秋数字科技有限公司
电子发烧友 (电路图) 湘公网安备 43011202000918 号 电信与信息服务业务经营许可证:合字B2-20210191

淘帖
454