近期,充电头网发现国行iPhone11 Pro系列手机中标配的18W PD充电器新增印度制造版本,其型号为A1695,输出5V3A / 9V2A,与其他代工厂生产的充电器的完全相同。
苹果18W PD充电器的内部用料讲究,做工精湛,使用的都是优质元器件,内部元件的放置间利用率很高。苹果18W PD充电器也要经过苹果公司的要求,有严格的制造方式、质检方式,能够让产品流入市场也证明这些充电器是完全符合苹果的质量要求的,可以放心使用。
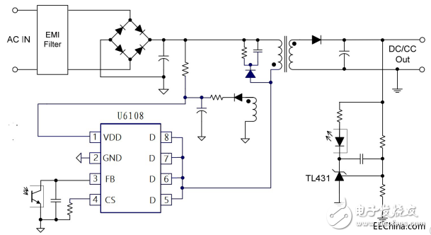
目前有的客户做iPhone 11 Pro PD充电器,采用芯片是U6108S,内置cool MOS,可以做较小壳子的5V3A、5V3.2A,9V2A,12V1.5A等,某些非标方案的12V2A等。也可以做较小体积的PD/QC快充 18W方案。
充电器芯片U6108S的典型图:

充电器芯片U6108S是一款用于离线反激转换器应用的高性能电流模式PWM电源开关。
在U6108S中,带混洗的PWM开关频率固定为65KHz,并修整到较窄的范围。该集成电路具有内置的绿色和突发模式控制功能,可实现轻负载和零负载,其待机功耗低于75mW。
U6108S集成了以下功能和保护:欠压锁定(UVLO),VDD过压保护(VDD OVP),逐周期电流限制(OCP),短路负载保护(SLP),过载保护(OLP),片上 热关断(OTP),软启动,VDD钳位等。
充电器芯片U6108S输入:85〜265Vac 可做到18W 输入175-265Vac:24W
注意:在不通风的封闭式适配器中的典型连续功率,其排水模式足以作为40℃环境下的散热器。
今年富士康将继续iPhone配件等产品转由印度生产。随着富士康在全球范围内寻求实现业务多元化,印度已成为一个重要的制造业基地。不过,手机配件产品比如充电器等,一直都由中国国内代工。所以说你的iPhone 11 Pro PD充电器,可能用芯片是U6108S。
-
充电器
+关注
关注
100文章
4130浏览量
114927 -
iPhone11
+关注
关注
0文章
82浏览量
9389
发布评论请先 登录
相关推荐
U2281:高功率手机充电器ic
手机充电器IC U6221的主要特性
图拉斯小冰块Pro充电器:极速充电,冷静不过热
车载电池充电器全解析
手机笔记本电脑电池和充电器 UL认证如何办理
车载无线充电器怎么充电的
11W以内离线式开关电源产品充电器芯片U52143
全新双通道智能充电器 | Tattu正式发布TA7200和TA9000PRO
无线手机充电器电路分享

iPhone11 Pro系列手机的充电器原理图解析
评论