用NE555设计的恒温控制器的方案
本恒温控制器具有用途广泛、精度较高、造价低廉、装调容易等特点。
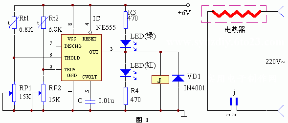
工作原理

恒温控制器由热敏电阻Rt1、Rt2、NE555时基电路、温度范围调整电阻RP1、RP2及控制执行机构组成,电路如图1所示。Rt1、RP1为上限温度检测电阻,Rt2、RP2为下限温度检测电阻。当温度下降时,②脚电位低于1/3Vcc时,③脚输出高电平,J吸合,LED2点亮,开始加热。当温度升高而使IC⑥脚电位高于2/3Vcc时,③脚输出低电平,J释放,断开受控“电热器”的电源,停止加热。
元器件选择与制作
元器件清单见下表。
| 编号 |
名称 |
型号 |
数量 |
| Rt1、Rt2 |
热敏电阻 |
6.8K负温度系数 |
2 |
| RP1、RP2 |
微调电阻 |
15K |
2 |
| R3、R4 |
电阻 |
470Ω |
2 |
| C |
涤纶电容 |
0.01 |
1 |
| LED |
发光二极管 |
绿、红各1个 |
2 |
| IC |
时基集成电路 |
NE555 |
1 |
| J |
电磁继电器 |
电压6V 电流参考电热器 |
1 |
调整时,首选应调整上限温度,把Rt1置于所要求的上限温度环境中(用温度计监测),过一分钟后(Rt1与环境达到热平衡),调RP1起到LED1刚好发光为止,反复多调几次,可先将②脚与地短接一下,使③脚输出高电平(LED1亮),这样便于观察翻转状态。然后调整下限温度,过程同上,调整RP2使红LED2亮,也要反复调整几次,可先将⑥脚与电源Vcc短接一下,以使③脚输出低电平,观察电路翻转状态。
电路最好用小型稳压电源供电(可根据自己实际在本站电源威廉希尔官方网站
一栏中选制一个)。
该电路稍加修改,可作为超(高、低)温报警器。
声明:本文内容及配图由入驻作者撰写或者入驻合作网站授权转载。文章观点仅代表作者本人,不代表电子发烧友网立场。文章及其配图仅供工程师学习之用,如有内容侵权或者其他违规问题,请联系本站处理。
举报投诉
相关推荐
Ne555静态耗电多少大NE555是一个能产生精确定时脉冲的高稳度控制器,其输出驱动电流可200MA。Ne555静态耗电流大概为10MA-15MA左右。
发表于 01-07 10:25
如何用NE555和火花塞制作液位控制器,必有重谢/external/images/media/287465
发表于 05-13 17:07
如何用NE555和火花塞制作液位控制器,可以理解的联系我,必有重谢,
发表于 05-13 17:09
原理讲解ne555施密特触发器问题ne555芯片是怎么用的,有什么功能,怎么接进电路里请问这个简易声控灯的ne555的作用是什么?
发表于 08-29 17:18
前言:本恒温控制器具有用途广泛、精度较高、造价低廉、装调容易等特点。 恒温控制器由热敏电阻Rt1、Rt2、NE555时基电路、温度范围调整电阻RP1、RP2及控制执行机构组成,电路如图
发表于 05-20 06:53
基础的都明白,NE555就是改变RB3,改变负载电阻,使其输出方波的频率发生改变,其中并不涉及任何对NE555的编程,当然你也没法对其编程。官方的CT107D的NE555输出频率范围是50-20K赫兹(以上)。那么我们怎么测频呢
发表于 07-20 07:21
发生了什么。使用微调器,您还可以控制 LED 的速度。在我的大部分灯光项目中,我已经在使用 NE555。我是一个创意艺术家,主要是用粘土。但是这个方
发表于 09-05 07:58
ne555时基电路原理与应用:
NE555是一个能产生精确定时脉冲的高稳度控制器,其输出驱动电流可达200MA,在多谐振荡器工作方式时,基输出的脉冲占空比由两个外接电阻和一个
发表于 01-09 17:28
•88次下载
本恒温控制器具有用途广泛、精度较高、造价低廉、装调容易等特点。 工作原理
发表于 04-16 22:32
•1475次阅读
电热毯温控器时基集成电路NE555应用电路工作原理。
发表于 05-08 10:11
•4731次阅读
简单实用的恒温控制器电路 555电路实现恒温控制器
发表于 11-10 17:26
•43次下载
本文介绍了ne555可以用什么代替。NE555为8脚时基集成电路。ne555时基电路封形式有两种,一是dip双列直插8脚封装,另一种是sop-8小型(smd)封装形式。内部结构和工作原
发表于 01-31 15:20
•3.2w次阅读
用NE555制作的恒温控制电路本恒温控制器具有用途广泛、精度较高、造价低廉、装调容易等特点。本文主要介绍了六款ne555调温电路图。
发表于 02-01 16:59
•3.8w次阅读
NE555脉冲发生器
发表于 06-17 14:50
•0次下载
用ne555控制buck电路 本文旨在详细而全面地了解由NE555定时器控制的降压转换
发表于 12-07 16:52
•1352次阅读
评论