【摘 要】环形电感或工形电感啸叫问题,在稳压电源电路的设计经常遇到,根据稳压电源芯片的不同和外围电路的不同,解决方法也各不相同,本文档的宗旨是分析电感啸叫的根本原因,并综合各种不同的解决方法,供学习参考和借鉴。
【关键词】电感啸叫 稳压电源电路
1. 引言
H7710加密DTU 在摸底测试的时候发现过电感啸叫的现象,当时我们的处理方法是更换稳压电源电路输出部分的电感。在实际的应用中,我们处理的方法可以有多种多样,现在就专门针对此类问题,探讨和汇总电感啸叫的根本原因及处理啸叫的方法。
2. 稳压电源电路的一般设计
2.1 降压稳压电路

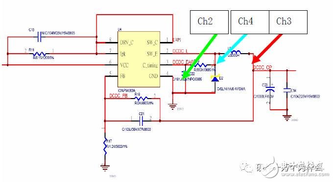
我们以较典型的34063减压稳压芯片电路设计的典型电路来举例,一一分析如下:
不同品牌的34063最大工作频率不同,同样的外围电路,震荡频率也可能有差别,输出脉冲也有差异。
上图为34063 的标准设计图例。
我们现在就来分析下此电路关键器件对性能参数的影响,限流电阻R=R110//R111//R112//R113//R114.
该电阻的作用是检测输出电流,当输出电流超过阀值时,将关闭输出电流。根据负载瞬态最大电流的要求来调整限流电阻的取值,使最大输出电流不小于瞬态最大电流。
R115,R116调整输出电压Vo=1.25*(1+R116/R115)。
C112为内部震荡电路的频率调整电容,电容变小,则频率升高,一般情况,输出方波频率等于该震荡频率。频率越高输出纹波越小。
L110电感量越大,则输出纹波越小,纹波的大小还会影响到输出电压调整的灵敏度,纹波越小,灵敏度越高,输出电压越稳定。但是芯片的SE脚将出现杂乱的窄脉冲开关电流波形,L110电感容易啸叫。纹波越大,输出灵敏度越低,输出电压稳定度降低,SE脚出现开关电流频率较稳定,L110电感不会啸叫。
C115的ESR越小,则允许流经电容的纹波电流越大,保证电容使用寿命的同时,纹波电压也越小。同样电容的容量越大,纹波电压也越小。
R117为反馈电阻,把输出方波叠加在锯齿波上,可以降低电压调整灵敏度,稳定输出方波电流,避免电感啸叫。
3. 电感啸叫的原因所在及解决方法
3.1 啸叫的原因
稳压电源电路输出的开关电流的频率接近或落入音频范围,或周期性方波群的周期频率接近或落入音频范围。周期性电流经过电感线圈,产生交变磁场,该电感线圈在交变磁场作用下产生振动而发出声音。34063的输出稳压是以PWM方式实现的,芯片的最大占空比的限制以及输出电压,决定了最低输入电压,而芯片的耐压决定了最高输入电压,在电压调整灵敏度适当的情况下,输入电压变高,则输出方波脉宽变窄,即占空比变小,当输入电压高到某个数值时,占空比无法再小,为了继续稳压,不同的芯片有不同的处理方式,有的降低频率,有的则周期性的丢弃一些脉冲。周期性丢弃的脉冲群如果周期频率接近或落入音频范围,就会发生电感啸叫的情况,而如果降频处理后的开关电流的频率接近或落入音频范围,也会引起电感的啸叫。
3.2 啸叫的解决办法
-
提高输出开关电流的频率。综合考虑芯片增加的成本,以及平率增高可引起的电感和上述C115电容参数可适当降低,引起的成本减少。
-
当输入输出比较大时,对于会周期性丢弃脉冲的芯片来讲,可调整如上图所示C112,降低频率,来获取更大的占空比调整范围,避免出现周期性的方波群落入音频的范围,从而避免电感的啸叫。
-
调整R117反馈电阻,即改变电压调整灵敏度,避免开关电流频率出现接近或落入音频周期范围内的周期性方波群。从而避免电感的啸叫。
-
添加C111电容,增加纹波反馈,降低电压调整灵敏度,避免开关电流频率出现接近或落入音频周期范围内的周期性方波群。从而避免电感的啸叫。
-
在纹波允许范围内,适当加大纹波幅度,必要的话多加一级滤波。
-
L110 电感改善工艺,减小振动啸叫,如要求供应商增加浸漆工序等。
3.3 实际测试开关电源电路波形


4. 总结
本文重点介绍了电感啸叫产生的根本原因,以及不同的解决方法及解决原理。并针对34063稳压电源电路的标准设计图例,进行了详细的分析解释。对于电感啸叫的问题,可以举一反三,应用于其他电路中。总之,处理问题的方法和技巧思路是大同小异的,具体的应用参考对应的稳压电源电路和电源芯片的datasheet,了解对应参数的意义即可。本文的推出,希望可以给大家一个详细的对电感啸叫问题的认识和理解,以及希望对此类问题的处理思路有个清晰的了解。
参考文献
[1] 刘胜利,严仰光《现代高频开关电源实用威廉希尔官方网站 》,电子工业出版社,2001年9月
[2] 孙良华等,《UC3854的最小输出脉宽问题》,国外电子元器件,2000年6月
[3]徐德高等,《脉冲调制变换器型稳压电源》,科学出版社,1986年
-
稳压电源
+关注
关注
61文章
1363浏览量
99950 -
H7710
+关注
关注
0文章
4浏览量
7812 -
电感啸叫
+关注
关注
0文章
9浏览量
2687
原文标题:电感啸叫的原因及解决方法剖析
文章出处:【微信号:Hardware_10W,微信公众号:硬件十万个为什么】欢迎添加关注!文章转载请注明出处。
发布评论请先 登录
相关推荐

电感啸叫产生的根本原因及解决方法
评论