引 言
就全功能锂离子电池充电器而言,一些设计师遇到的主要障碍是缺乏自动或自主触发功能。例如,控制器确实提供 C/10 电流检测,但是当充电电流降至 C/10 值时,却不中断充电过程。另外也缺乏完全合格的充电器所需的自动重启功能。
LTC4012 是一款非常流行的芯片,用来给各种应用中的锂离子电池充电。这款控制器提供栅极驱动和电流检测输入,以建立一个降压型拓扑的功率链路。LTC4012 还提供控制信号,例如充电状态和适配器存在的信号。该器件还提供一系列有用的功能,在其数据表中有详细说明。
在不使用 CPU 的应用中,设计师或者干脆拒绝使用 LTC4012,或者自己开发解决方案,在有些情况下,这么做是不够的。例如,有些设计师可能会在 PROG 引脚上用一个电阻器来检测充电电流,但是将 PROG 引脚连至一个低成本、低阻抗的缓冲器,会从根本上导致测量值失真。
本文的目的是说明一种简单的自动重启解决方案,该解决方案不使用 PROG 引脚,用逻辑信号进行 C/10 电流检测。这种检测基于 LTC4012 数据表中介绍的“数字 C/10 指示器”,如方框图中所示。
自动重启电路方框图前述电路的方框图如图 1 所示。该电路基于一个 D 触发器。随着充电电流值降至预设定的 C/10,D 触发器时钟变为高电平,外部晶体管 Q1 将 RUN 引脚拉至地,并关断LTC4012。电池充电,电压接近最大值。随着充电器关断,电池开始放电,最终达到最小电压,D 触发器清零,然后 Q1 关断,充电周期重复。

图 1:自动重启电路的方框图
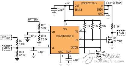
用 LTC2912-3 实现之前介绍的大部分功能。这款具闭锁控制的电压监视器在图 2 所示电原理图的中央。

图 2:前述解决方案的电原理图
电原理图和电路介绍所测试的是 12V、3000mA/h 锂离子电池。该电池由采用了 LTC4012-2 的演示电路板 DC1256A 上安装的充电器充电。该充电器由图 2 所示的自动重启电路控制。
如果电池充电,那么 LTC2912-3 的 VH 输入上的电压高于 0.5V,/UV 输出为高电平。Q2 接通,/LATCH 引脚为低,输出 OV 闭锁在高电平状态。相应地,Q1 接通,LTC4012 处于关断模式。只要 /LATCH 引脚为低,OV 闭锁在高电平状态,LTC4012 就继续保持关断状态。
最后,由于自放电或已加负载,电池电压开始下降。当电池电压降至低于 12V 时,VH 引脚电压 (电阻器分压器 RBT/RBB) 降至低于 0.5V,/UV 输出状态从高电平变为低电平。然后 Q2 断开,从而清除闭锁。信号 OV 状态变为低电平,Q1 断开,充电过程启动。
在充电过程中,LTC4012 的 /CHRG 引脚处于低阻抗状态,这使 VL 引脚连至 GND。随着充电电流降至 C/10,/CHRG 引脚改变状态,VL 引脚上的电压随之上升。当这个引脚上的电压达到 0.5V (电阻器分压器 RCT/RCB) 时,OV 引脚的状态从低电平变为高电平,Q1 接通,RUN 引脚拉低,LTC4012进入停机模式。/LATCH 引脚为低电平,U1 将 OV 锁定为高电平,直至电池电压再次降至 12V 且这个过程开始重复为止。建议的电路与 LTC4012 互连,相应引脚由虚线围绕,以与 LTC2912 U1 的引脚相区分。
电流验证和测量为了验证电路功能,将一个数据记录器连至充电器-电池系统。对电池电压和电流进行采样和存储。为了方便电池的自放电并缩短放电时间,在电池端子之间连接一个 100Ω 电阻器。所产生的图形如图 3 所示。在周期一开始时,输入电压 VIN 被断开,电池放电,并向负载提供 "负" 电流。然后,加上 VIN后,充电周期启动,"正" 的充电电流流进电池。当电池充满电以后,充电器关断,电池开始自放电。当电池电压达到最小值时,充电器接通,周期自我重复。

图 3:自动重启周期的定时图
结论
本文介绍的电路相对简单,基于这个电路的应用可以作为非常流行的锂离子电池充电器 LTC4012 的重要配件。这个电路可通过使用单个电压监视器 LTC2912-3 实现自动重启功能,从而无需使用相当昂贵的数字控制系统。
-
电池充电
+关注
关注
9文章
463浏览量
74285 -
ltc4012
+关注
关注
0文章
5浏览量
2558
原文标题:用于电池充电器的独立式自动重启解决方案
文章出处:【微信号:Linear-Technology,微信公众号:凌力尔特】欢迎添加关注!文章转载请注明出处。
发布评论请先 登录
相关推荐
bq24133EVM独立同步开关模式电池充电控制器用户指南
用于多化学类型电池充电控制器的BQ24702/03 EVM
PL7305锂电池充电IC,高效升压型3节电池充电控制芯片
PL7304升压型双节锂电池充电控制芯片,高效充电管理IC
PL7304升压型双节锂电池充电控制芯片,高效充电管理IC
PL7304升压型双节锂电池充电控制芯片,
高效同步的 NVDC-1 电池充电控制器bq2477x 数据表
同步 NVDC 降压/升压电池充电控制器BQ25723数据表
同步NVDC 降压/升压电池充电控制器BQ25720数据表
同步NVDC 降压/升压电池充电控制器BQ25710数据表
同步NVDC降压/升压电池充电控制器BQ25730数据表

基于LTC4012电池充电控制器的自动重启解决方案
评论