ADSP-BF561扩展了Blackfin®处理器系列产品的性能。ADSP-BF561具有两个高性能Blackfin处理器内核、灵活的高速缓存架构、增强的DMA子系统,以及动态电源管理(DPM)功能
2023-07-07 13:37:38
的高速缓存架构、增强的DMA子系统,以及动态电源管理(DPM)功能。这些新的系列成员与现有的Blackfin处理器代码兼容,使系统设计人员能够利用处理器内核结合的控制与
2023-07-07 11:59:09
BF504是Blackfin处理器家族中BF50x系列的低成本入门级产品。其特性和成本针对不需要外部存储器或可执行闪存的计算密集型工业、汽车和通用应用进行了优化,内核时钟频率为400 MHz,外设集
2023-07-07 10:27:25
EE-171 ADSP-BF535 Blackfin®处理器多周期指令和延迟
2021-06-18 11:47:28
10 EE-265使用ADSP-BF561 Blackfin®处理器标志针模拟PCM接口
2021-06-18 08:10:13
7 EE-272在ADSP-BF561 Blackfin®处理器上管理多个DXE
2021-06-17 20:37:57
13 使用ADSP-BF561 Blackfin®处理器作为TFT-LCD控制器的EE-256
2021-06-17 19:04:35
13 ADSP-BF523BF525BF527修订版0.21.82.53.3V IO Blackfin处理器IBIS数据文件12x12289-Ball CSP BGA封装(022009)
2021-06-16 12:05:38
1 ADSP-BF523BF525BF527修订版0.21.82.53.3V IO Blackfin处理器IBIS数据文件17x17208-Ball CSP BGA封装(022009)
2021-06-10 16:43:19
8 ADSP-BF512BF514BF516BF518版本0.1 1.82.53.3V IO Blackfin处理器iBIS数据文件24x24176引线LQFP封装(092009)
2021-06-09 20:43:01
13 ADSP-B512BF514BF516BF518版本0.1 1.82.53.3V IO Blackfin处理器IBIS数据文件12x12168-Ball CSP_BGA封装(092009)
2021-06-09 20:32:35
11 ADSP-BF531BF532BF533 2.53.3V IO Blackfin处理器IBIS数据文件160-Ball CSP BGA封装(092005)
2021-06-09 15:55:37
2 ADSP-BF609评估硬件为用户评估ADI的Blackfin双核处理器提供了低成本硬件解决方案,Blackfin双核处理器属于ADSP-BF60x Blackfin®处理器系列,单核工作频率可达
2021-06-09 08:06:11
2 EE-358将RedClear传感器与ADSP-BF609®Blackfin处理器接口
2021-06-06 09:14:57
5 适用于ADSP-BF51xF16 Blackfin®处理器的EE-367闪存编程器驱动程序
2021-06-05 09:07:40
8 ADSP-BF512/ADSP-BF514/ADSP-BF516/ADSP-BF518 Blackfin嵌入式处理器产品手册
2021-05-27 15:18:28
4 适用于ADSP-BF561 Blackfin处理器的EZ-KIT Lite
2021-05-26 20:22:21
7 用于ADSP-BF533 Blackfin处理器的EZ套件精简版产品亮点
2021-05-26 20:03:01
2 ADSP-BF542高性能汇聚多媒体Blackfin处理器
2021-05-26 19:46:39
5 适用于ADSP-BF537 Blackfin处理器的EZ-KIT Lite
2021-05-26 19:41:24
6 适用于Blackfin处理器的ADSP-BF538F EZ-KIT Lite
2021-05-26 19:30:47
1 ADSP-BF544高性能汇聚多媒体Blackfin处理器
2021-05-26 19:17:21
6 ADSP-BF548高性能汇聚多媒体Blackfin处理器
2021-05-26 19:07:15
11 EE-297:评估ADSP-BF534/BF536/BF537 Blackfin®处理器的功耗
2021-05-26 11:21:42
0 EE-395:AD7689ADC与ADSP-BF70x Blackfin+™处理器的接口
2021-05-25 18:33:56
9 ADSP-BF70x Blackfin+™处理器编程参考
2021-05-24 11:52:18
3 ADSP-BF5xx/ADSP-BF60x Blackfin®处理器编程参考
2021-05-24 10:42:11
2 EE-368:ADSP-BF70x Blackfin+处理器加密算法验证
2021-05-24 08:49:32
0 EE-364:为ADSP-BF60x Blackfin®处理器实施第二阶段加载程序
2021-05-24 08:48:17
3 EE-206:ADSP-BF535 Blackfin处理器PCI接口性能
2021-05-21 19:53:56
1 EE-314:启动ADSP-BF561 Blackfin®处理器
2021-05-20 18:11:35
7 EE-193:ADSP-BF535 Blackfin®处理器与AD73322L编解码器接口
2021-05-20 15:11:03
0 EE-203:通过异步端口将ADSP-BF535/ADSP-BF533 Blackfin®处理器连接到NTSC/PAL视频解码器。
2021-05-20 14:27:05
0 Blackfin ADSP-BF50x处理器工业数字信号处理的下一次创新
2021-05-19 10:42:18
5 Blackfin ADSP-BF50x处理器突破性价比,将可视化开发和复杂算法扩展到新产品和应用
2021-05-18 15:10:26
2 EE-228:ADSP-BF533 Blackfin®处理器的开关稳压器设计注意事项
2021-05-18 12:03:20
4 ADSP-BF522低功耗Blackfin处理器与高级外围设备产品亮点
2021-05-16 12:35:34
0 ADSP-BF534 Blackfin处理器CAN连接汽车/工业
2021-05-16 12:28:50
0 ADSP-BF531/ADSP-BF532低功耗通用Blackfin处理器
2021-05-16 09:21:59
3 ADSP-BF527低功耗Blackfin处理器与高级外围设备产品亮点
2021-05-16 08:25:26
0 EE-376:ADSP-BF70x Blackfin+处理器系统优化威廉希尔官方网站
2021-05-15 15:31:12
0 EE-298:评估ADSP-BF538/BF539 Blackfin®处理器的功耗
2021-05-10 11:57:57
5 Blackfin ADSP BF60x处理器常见问题解答
2021-05-08 21:43:39
3 EE-302:将ADSP-BF53x Blackfin®处理器连接到NAND闪存
2021-04-27 20:26:50
0 EE-362:ADSP-BF60x Blackfin®处理器系统优化威廉希尔官方网站
2021-04-27 09:49:13
0 EE-354:ADSP-BF60x Blackfin®处理器上的UART增强
2021-04-26 10:13:53
0 EE-351:使用ADSP-BF592 Blackfin®处理器工具实用程序ROM
2021-04-26 10:09:45
1 用于27x27 PBGA封装的ADSP-BF561 Blackfin处理器IBIS数据文件(2008年2月2日)
2021-04-24 18:31:39
8 为新一代便携式医疗设备提供动力的Blackfin ADSP-BF50x处理器
2021-04-23 11:50:26
3 EE-172:使用ADSP-BF535 Blackfin®处理器的动态电源管理功能
2021-04-16 18:35:55
0 EE-214:ADSP-BF535 Blackfin®处理器的以太网网络接口
2021-04-16 17:09:13
0 ADSP-BF531/ADSP-BF532/ADSP-BF533:Blackfin嵌入式处理器数据表
2021-04-15 18:13:59
6 EE-293:评估ADSP-BF561 Blackfin®处理器的功耗
2021-04-14 17:10:58
3 EE-171:ADSP-BF535 Blackfin®处理器多周期指令和延迟
2021-04-13 18:24:37
0 EE-265:使用ADSP-BF561 Blackfin®处理器标志针模拟PCM接口
2021-04-13 17:46:05
9 EE-272:在ADSP-BF561 Blackfin®处理器上管理多个DXE
2021-04-13 17:39:36
9 EE-256:使用ADSP-BF561 Blackfin®处理器作为TFT-LCD控制器
2021-04-13 16:23:47
13 ADSP-BF592:Blackfin嵌入式处理器
2021-03-21 15:08:50
4 EE-337: ADSP-BF52x 和ADSP-BF54x Blackfin®处理器上的主DMA 接口
2021-03-21 08:55:18
2 Blackfin ADSP-BF70x系列DSP处理器
2021-03-21 06:45:53
2 EE-331: ADSP-BF54x Blackfin®处理器增强的UART
2021-03-19 06:17:05
0 ADSP-BF539/ADSP-BF539F:Blackfin嵌入式处理器数据手册
2021-03-19 03:16:27
8 ADSP-BF538/ADSP-BF538F:Blackfin嵌入式处理器数据手册
2021-03-19 00:53:41
6 ADSP-BF534/ADSP-BF536/ADSP-BF537:Blackfin嵌入式处理器数据手册
2021-03-19 00:44:53
9 BF50x处理器助力工程师轻松实现嵌入式信号处理
2012-08-17 22:14:20
ADI公布了Blackfin DSP处理器BF70X,该DSP处理器是BF51X系列的升级,采用了最新的32位Blackfin+内核,带1MB 片上L2存储器,并且采用了最新的40nm制程威廉希尔官方网站
,BF70X已成为目前业界最低功耗的高性能DSP。
2020-08-06 12:02:00
986 本短片重点介绍全新的ADSP-BF70x Blackfin系列低功耗、高性能处理器的主要特性和优点,并说明该新品相对当前市场上现有DSP解决方案所体现的重要性能升级。
2019-08-01 06:17:00
1730 本视频介绍最新ADSP-BF60x系列高性能Blackfin处理器。BF608和609针对嵌入式视觉应用进行优化,BF606和607则针对高性能通用DSP应用进行优化。
2019-07-26 06:13:00
2362 基于BF506F处理器的电机控制
2019-07-19 06:07:00
3051 本视频概要介绍新型Blackfin® BF592处理器,它是一款全新推出的低成本、高性能、低功耗、小尺寸处理器,属于ADI公司业界领先的Blackfin产品系列。
2019-06-10 06:29:00
2674 ADI公司的ADSP-BF70x Blackfin处理器系列采用双MAC 16位最新的处理引擎,正交RISC类微处理器指令集,在单指令架构中采用单指令多数据(SIMD)多媒体功能
2018-06-07 00:30:00
7181 
ADI公司的ADSP-BF516/ADSP-BF516F和ADSP-BF518/ADSP-BF518F Blackfin处理器集成了双MAC信号处理引擎,正交RISC类微处理器指令集以及单程指令多数
2018-05-12 08:49:00
4036 
Analog Devices, Inc.,全球领先的高性能信号处理解决方案供应商,近日宣布推出高性能ADSP-BF70x Blackfin®处理器系列,该DSP系列以竞争器件一半的功耗——不到100 mW——实现了傲视群雄的800 MMACS的处理性能。
2014-06-17 16:00:35
984 B1acKfin ADSP-BF532是一款400 MHz的处理器,具有B4Kb的片内存储器, 是BlacKfin系列处理器中的一员, 由美国ADI(模拟器件公司)出品。BlacKfin系列处理器含有新型的16132比特嵌入式处理器,专门设
2011-09-30 15:14:03
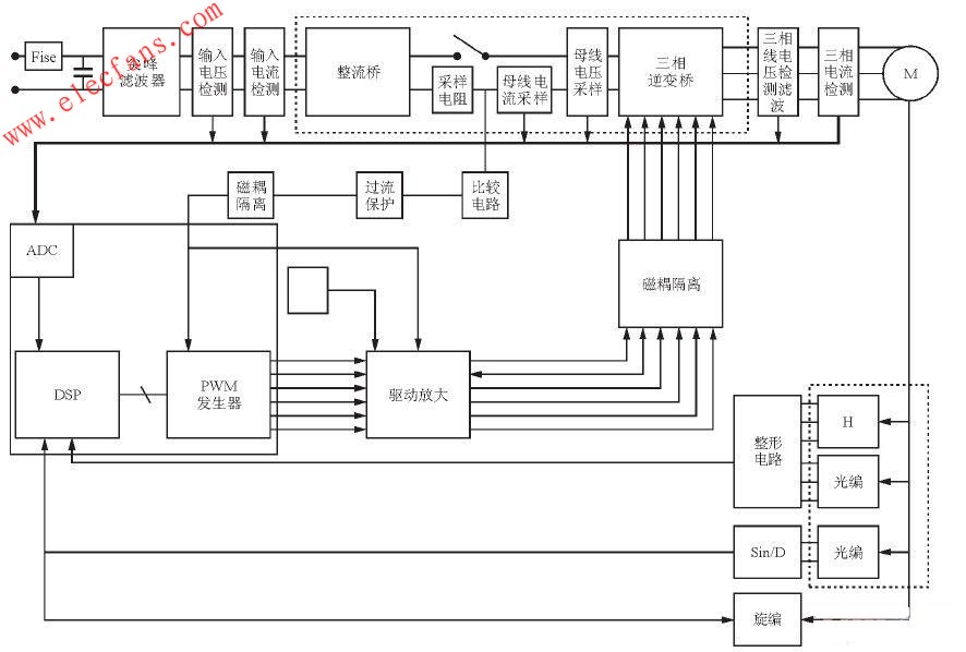
50 针对于不断发展的工业控制及电机应用,ADI公 司推出了基于BF506F处理器的电机控制参考设 计平台,该平台采用了高性能的、内嵌12-bit ADC、300MHz的DSP作为核心处理器, 配合该 处理器在
2011-03-25 15:57:41
165 汇聚式处理器BF50x轻松实现电机控制
从电梯、家电到机器人和工业自动化生产线,电机几乎无处不在。而作为高能耗设备,数量巨大的电机的电
2010-03-26 11:54:56
300 
拦住对手:新款Blackfin处理器树立高性价比新标杆
日前,ADI公司宣布推出Blackfin系列新成员—— BF50x系列。这款最新处理器在ADI公司的Blackfin系列中,处于低价格区间,
2010-02-11 09:37:50
552 
BF50x处理器助力工程师轻松实现嵌入式信号处理
2009年9月18日,敏锐的国内媒体记者在秋季国际集成电路展的一个展台上发现了当时尚未正式发布的BF50x信息——业界领
2010-02-04 16:43:27
648 
ADI公司最新Blackfin处理器树立工业应用的高性价比新标杆
Analog Devices, Inc.最新推出Blackfin(R)系列汇聚式数字信号和控制处理应用新成员-- BF50x 系列 。
2010-01-21 09:18:10
520 ADI最新推出Blackfin(R)系列新成员BF50x系列
Analog Devices, Inc(ADI),最新推出 Blackfin(R) 系列汇聚式数字信号和控制处理应用新成员 -- BF50x 系列 。与集成 ADC 和闪存的相近价格
2010-01-21 08:41:54
1026
评论