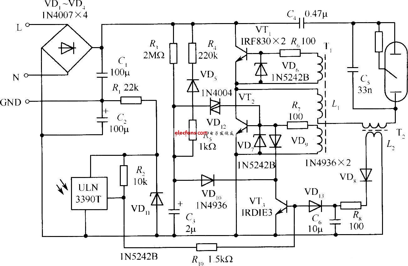
自动开/关的电子镇流器电路
- 电子镇流器(31514)
相关推荐
日光灯电子镇流器的电路原理
日光灯用的电子镇流器是将交流220V电压经过电子振荡电路转换成数十KHz的高频交流电压,从而点亮日光灯管,下面来看一个日光灯电子镇流器的电路工作原理。
2023-04-27 16:56:09
2057
2057
电子镇流器的优缺点
本文主要介绍了电子镇流器优缺点。电子镇流器是镇流器的一种,是指采用电子威廉希尔官方网站
驱动电光源,使之产生所需照明的电子设备。与之对应的是电感式镇流器(或镇流器)。现代日光灯越来越多的使用电子镇流器,轻便小巧
2019-06-20 15:50:51
11033
11033电子镇流器电路分析
太阳能电池用于道路照明,目前正迅速地发展,与之配套的蓄电池点燃35W一70W小功率高压钠灯、金卤灯泡时,所用镇流器必须功耗小、效率高,才能达到最佳的电光转换效率。本文介绍的该电子镇流器,静态电流150mA,效率95%,属于自触发电路。现将电路分析如下。
2018-06-02 09:15:00
3524
3524
电子镇流器取代电感镇流器_优势何在
现在的荧光灯越来越多的采用电子镇流器。那么你知道电子镇流器对比电感镇流器有哪些优势吗?本文首先介绍了电子镇流器原理图,其次阐述了电子镇流器相对于代传统电感镇流器的优点,最后介绍了电子镇流器取代电感镇流器的优势,具体的跟随小编来详细的了解一下。
2018-05-22 17:23:49
4365
4365
电子镇流器好坏检测_电子镇流器坏了怎么判断
电子镇流器(Electronic ballast),是镇流器的一种,是指采用电子威廉希尔官方网站
驱动电光源,使之产生所需照明的电子设备。与之对应的是电感式镇流器(或镇流器)。现代日光灯越来越多的使用电子镇流器,轻便小巧,甚至可以将电子镇流器与灯管等集成在一起
2017-11-03 11:29:56
82763
82763电子镇流器是什么
镇流器作为日光灯的一大部件,主要分为电感式镇流器与电子式镇流器两种类型,在选用镇流器上我们也必须遵守国家准则,不标准的镇流器必须被实时淘汰。介绍了这么多你知道镇流器是什么了吗?镇流器有什么作用?镇流器的用途优又是什么呢?
2017-11-03 09:25:12
10621
10621电子镇流器浅析,电子镇流器的选用与相关威廉希尔官方网站 术语
电子镇流器(Electronic ballast),是镇流器的一种,是指采用电子威廉希尔官方网站
驱动电光源,使之产生所需照明的电子设备。与之对应的是电感式镇流器(或镇流器)。
2017-05-25 17:09:24
4236
4236电子镇流器常用电路图
电子镇流器常用电路图说明:以上方案为电子镇流器常用电路,电压:220V,电流:0.18A,配用灯管T6: 40W,功率因数:0.96。
2010-09-17 18:58:26
1230
1230电子镇流器原理与制作
电子镇流器原理与制作比较系统地介绍了荧光灯交流电子镇流器的组成、原理、设计、组装调试及检修。
书中具体地介绍了电子镇流器的输入电路、功率因数校正电路、典型
2010-09-16 11:49:50
1959
1959BL8305A电子镇流器专用驱动电路
BL8305A电子镇流器专用驱动电路
BL8305A 是电子镇流器专用控制芯片,作为BL8301 的升级产品,BL8305A
2010-04-20 09:25:28
47
47单键开、关电源电路原理
单键开、关电源电路原理
用途:此电路可以应用于单键开、关电源,有很宽的电压范围(4.5V~40V,最大19A的电流),R5为可选,当输入电压小于20V时
2009-12-24 14:48:13
1863
1863
镇流器/电子镇流器的常用术语
镇流器/电子镇流器的常用术语
1、镇流器(安定器)损失值(Ballast Loss)
这一数值代表电子镇流器(电子安定器)本身所消耗
2009-10-09 09:15:41
3098
3098荧光灯电子镇流器的电路分析
荧光灯电子镇流器
摘要:介绍了一个基于自激式半桥驱动器IR2135的荧光灯电子镇流器电路,着重介绍了灯丝预热和启动保护等单元电路的
2008-06-18 22:26:03
3056
3056
电子镇流器功率因素校正电路APFC的分析
电子镇流器功率因素校正电路APFC的分析
摘要 针对荧光灯电子镇流器和高压钠灯电子镇流器中功率因数校正威廉希尔官方网站
的发展,总结了典型的有源功率因数
2007-11-08 10:13:52
1711
1711
电子发烧友App



































评论