家用变频式电疗仪工作原理电路图
- 电路(167394)
- 医疗电子(89311)
- 家电(33818)
相关推荐
变频器工作原理图
变频器工作原理图解 变频器分为 1 交---交型 输入是交流,输出也是交流 将工频交流电直接转换成频率、电压均可控制的交流,又称 直接式变频器 2 交—直---交型 输入是交流,变成直流 再变成
2023-05-11 10:50:48
1442
1442家用小型霓虹灯电路图
家用小型霓虹灯电路图霓虹灯电子变压器,包括电子电路和高压包二部分。一种形式为一个电子电路拖动一个高压包;另一种形式为电子电路是一个大功率高频电源,可拖动多个高压包,将电子电路和高压包分别模块化或
2008-10-07 19:12:08
低频电疗仪的拆解分析
找对方案,拆解非常简单。这个鱼跃低频电疗仪要从正面“天灵盖”着手拆解,拆解过程中需要用到电烙铁将电池以及电疗片连接接口从主板上取下,其它的话按步就序的拆,非常简单,拆完也可以复原。
2020-11-27 05:59:00
61
61低频电疗仪拆解解析
找对方案,拆解非常简单。这个鱼跃低频电疗仪要从正面“天灵盖”着手拆解,拆解过程中需要用到电烙铁将电池以及电疗片连接接口从主板上取下,其它的话按步就序的拆,非常简单,拆完也可以复原。
2020-07-15 16:06:18
4855
4855推挽式开关电源工作原理及电路图
图1-30是桥式整流输出推挽式变压器开关电源工作原理图,除了整流滤波电路以外,其余部分电路的工作原理基本与图1-27相同。桥式整流电路由D1、D2、D3、D4组成,C为储能滤波电容,R为负载电阻,Uo为直流输出电压,Io为流过负载电阻的电流。
2019-07-19 09:14:55
42368
42368
DL-01低频电疗仪电路剖析,KW9712 Low-frequency signal generator
DL-01低频电疗仪电路剖析,KW9712 Low-frequency signal generator
关键字:KW9712,低频振荡电路图
2018-09-20 18:28:15
1402
1402电子鼻炎治疗仪电路图
电子鼻炎治疗仪电路图如下图所示:本电路为电脉冲针灸,可与服药结合治疗鼻炎。电疗仪中电源经R1、R2向C1充电。当电容上的电压升到电路的上限阈值电平2/3Vcc时,定时器电路中的电
2012-10-23 15:49:40
3978
3978
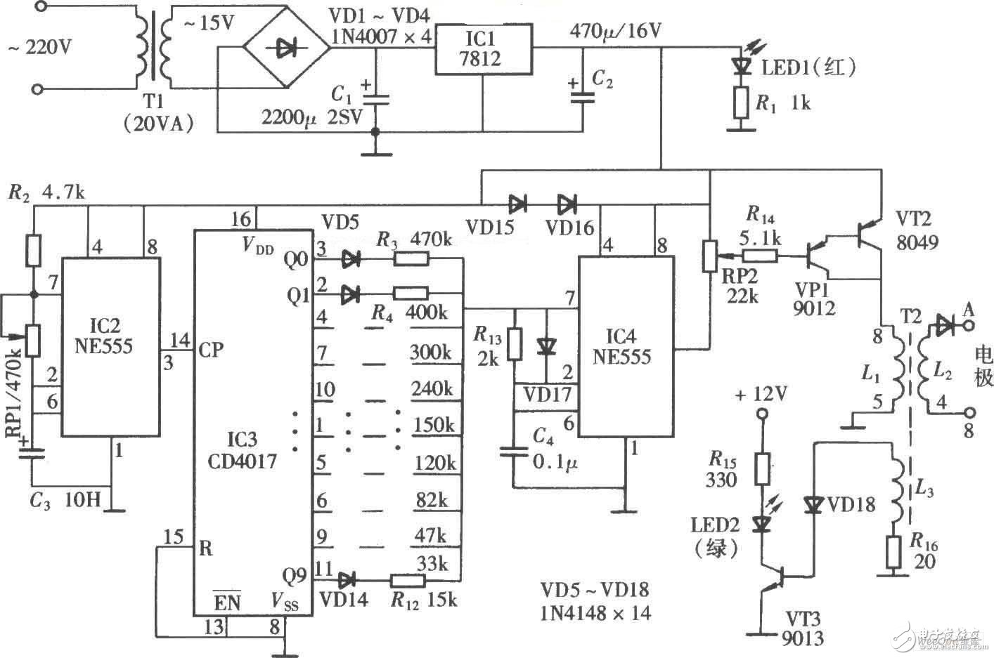
变频式家用电疗仪电路原理图
家用电疗仪具有十挡自动循环变换输出频率的功能,且其输出脉冲强度和频率变换速度均可自由调节。它输出脉冲宽广的频谱很适易于用作按摩器,以消除疲劳和作为一些常见病
2010-09-21 17:40:20
4128
4128
磁控、触控、光控、线控电路图工作原理
磁控、触控、光控、线控电路图工作原理
磁控:
该装置应用电路工作原理如图3。它可用于仓库、办公室或其它场所作开门灯之用。当永久磁铁ZT与干簧管AG靠
2010-01-08 10:40:22
1501
1501
磁控电路图工作原理
磁控电路图工作原理
该装置应用电路工作原理如图3。它可用于仓库、办公室或其它场所作开门灯之用。当永久磁铁ZT与干簧管AG靠得很近时,由于
2009-12-30 09:28:42
5160
5160
触控电路图工作原理
触控电路图工作原理
该装置应用电路工作原理如下图(a)、(b)。在(a)中,当无人触及金属片TP时,三极管VT截止,控制器DM的④脚处于高电
2009-12-30 09:27:14
4431
4431
LED闪光电路图LED闪光电路结构工作原理
LED闪光电路图LED闪光电路结构工作原理
今天我们主要介绍下LED闪光电路图,这些电路主要用在电子设备的显示或警告上面。
2009-11-13 09:11:30
4933
4933智能家用远程控制仪的设计与实现
以SPCE061A 单片机为控制核心,设计了基于公共电话网络的智能家用远程控制仪,介绍了控制仪的工作原理及系统构成,给出了部分硬件电路图和软件结构。控制仪可以远程的对家
2009-09-24 15:21:43
25
25
电子发烧友App











































评论