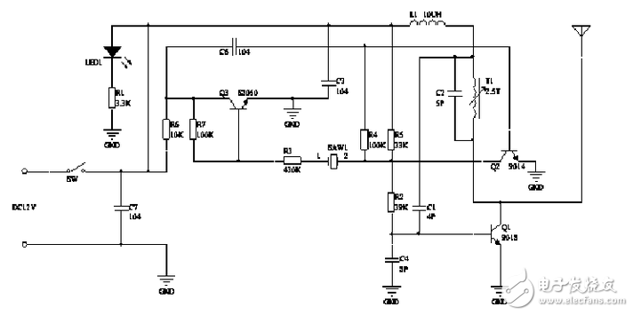
(1)调制级电路主要主要由32.768KHz晶振完成,本电路通过晶振的自激振荡,产生出一个振荡信号,信号频率由晶振固有频率决定。自激振荡特点就是不需要外加任何输入信号就能根据要求而输出特定频率的信号。从图中可以看,接通电源的瞬间,会友通电瞬间的电冲击、电干扰、晶体管的热噪声等,尽管这些噪声很微弱,也不是单一频率的波长,但却是由许多不同频率的正弦波叠加组合而成。在不断放大-反馈-选频-放大-反馈-选频的过程中,振荡就可以自行建立起来。Q3三极管为正反馈,起放大作用,由晶振使电路产生自激,从而产生持续的振荡,把直流电变为交流电,从而发射出一个振荡频率。7并联在直流电两端,起滤波作用,主要是减少电路电压的波动性保护电器的作用,当电池电压下降,电容放电;电池电压上升,电容充电。
(2)高频振荡级是由Q1、C1、C2、T1以及L1、R2、R5组成。T1是一个可调线圈,和C2并联,作无功补偿作用,规格有一定要求,否则接收的频率和发射的相差太大不能够正常的接收信号。一般做成矩形或者圆形,不能用漆包线,影响信号的选取发射。C2并联在线圈两端,因为线圈是感性负载,在通电或断电的一瞬间产生很高的电动势,并联电容可以减少这种感应电动势对线圈或其他控制元件的影响。

电路原理:按下SW开关,电源、LED1和电阻R1构成一个回路,LED1灯亮,说明电路正常接通。L1与C3组成LC振荡电路,起谐振选频作用。LC谐振回路是高频电路中最常用的无源网络,利用LC谐振回路的幅频特性和相频特性,不仅可以选频,即从输入信号中选择出有用的频率分量而抑制掉无用的频率分量或噪声,而且还可以进行信号的频幅转换和频相转换。若要把电路中的频率通过天线发射出去,必须具备两个条件:
1、振荡的频率必须足够高。频率越高,电场和磁场变化越快,产生的场越强,辐射出去的能量也越多。这样方能有效地把能量发射出去。
2、电路必须开放。可使LC振荡电路电容极板面积越来越小,极板间隔越来越大,再使电感线圈匝数越来越少,最后使电路演化为一根直导线,这样的电路叫做振荡偶极振子,也就是我们俗称的天线。这种由振荡回路演变的天线,本身就是一个振荡器,但又与普通的LC振荡回路有区别。有了天线,电磁场才能够发射到空间去。实际上无线起了“能量转换”的作用。我们用馈线送入天线的并不是无线电波,而是高频振荡电流。在天线上由变化的电场在它周围产生变化的磁场,这个变化的磁场又在自己周围产生变化的电场,新产生的变化的电场再在自己周围产生变化的磁场,这样变化的电场和变化的磁场相互激发,形成闭合的电力线和磁力线。而C2、T1作为选频电路,通过调节T1,选择一定的频率,进而从天线发射出去。 图中的Q1起开关作用,相当于一个由基极电流所控制的无触点开关,随电流变化,三极管工作状态由截止到饱和相当于开关的闭合,截止时相当于开关断开。这可以控制发射板是否能够发射出信号。
电子发烧友App
























































评论