WiFi威廉希尔官方网站 在智能家居中的应用的主要优点有:WiFi智能节点可以直接连接无线路由器,从而接入Internet网;不需要家庭网关,节点可以任意扩充;不会破坏现有装修;智能手机可以进行局域网控制和远程控制。
当然,WiFi威廉希尔官方网站 相比ZigBee和433 MHz射频通信威廉希尔官方网站 也有其缺点:功耗偏大、价格偏高。但随着节能威廉希尔官方网站 的引进和芯片工艺的改进,功耗问题和价格问题已逐步得到解决。鉴于WiFi模块是笔记本、平板电脑和智能手机的标准配置,基于WiFi威廉希尔官方网站 的智能家居会逐步得到推广和应用,市场前景广阔。
下面重点围绕串口WiFi模块阐述WiFi在智能家居中的应用。
串口WiFi概述
电脑上使用的WiFi模块或是WiFi网卡,是需要运行在操作系统的基础上,对主机的硬件资源要求很高,像一般的工业设备和家庭电器设备是不能直接驱动这样的WiFi网卡的。
串口WiFi模块,又称为嵌入式WiFi模块,是内嵌TCP/IP协议的WiFi模块。其硬件构成主要是由内嵌的一个单片机和WiFi模块构成,单片机要实现裸机驱动程序和TCP/IP协议,WiFi模块则必须完成数据的无线收发。嵌入式WiFi模块对外提供UART串口或者SPI接口,因而可以通过串口或者SPI接口和单片机连接,让设备轻松接入Internet网络。
图1是灵芯微电子科技(苏州)有限公司利用公司自主知识产权的 WiFi芯片开发的SWM9001EU串口WiFi模块,该模块内部集成了TCP/IP协议栈和WiFi模块,用户可以轻松实现串口设备的无线网络功能,节省开发时间,使产品更快地投入市场,增强竞争力。该模块可以广泛应用于油田、矿山、工业、智能家居以及物联网等领域。模块的机械尺寸为33 mm×20 mm×4.5 mm。
图1 SWM9001EU串口WiFi模块
WiFi插座的控制原理
WiFi插座由串口WiFi模块、继电器控制电路、继电器和输出触点构成,如图2所示。
	
	图2:WiFi插座的构成
串口WiFi模块根据接收到的控制指令控制继电器的通断,控制电路如图3所示。
	
	图3:WiFi插座的继电器控制电路
模块收到合上指令,PC8端口输出高电平,Q1导通,继电器的线圈有电流流过,继电器的触点L_IN和触点L_OUT吸合,插座供电给负载;
模块收到断开指令,PC8端口输出低电平,Q1截止,继电器的线圈没有电流,继电器的触点L_IN和触点L_OUT断开,插座断电。
主芯片HLW8012
HLW8012 为插座厂家和智能家居厂家提供了一个高度精确且成本低廉的电能测量解决方案。该集成芯片专为住宅用单相电能表或智能插座设计,可精确测量电流有效值IRMS 和电压有效值VRMS、有功功率和电量。
	
HLW8012 的内部结构如图所示。它由2 个可编程增益放大器、2 个Δ-Σ调制器、配套的高速滤波器、功率计算、功率监测、串行接口及相应功能寄存器等组成。两个可编程放大器采集电压和电流数据,Δ-Σ调制器对interwetten与威廉的赔率体系 量采 样处理,滤取可用电压、电流数字信号,并将计算的功率值、电压有效值和电流有效值通过脉冲指示方式对外输出。
HLW8012 工作原理
	  HLW8012 的V1P 和V1N 引脚输入电流信号波,电流通道集成一个固定增益放大器,允许的最大差分输入信号为±43.75mV;电压通道允许的最大输入信号是±700mV. HLW8012 可以使用低成本的锰铜采样电阻或电流互感器来测量电流,并使用分压电阻或电压互感器来测量电压,其芯片的脉冲输出频率与有功能量成正比。
	
	        智能插座电源功能管理
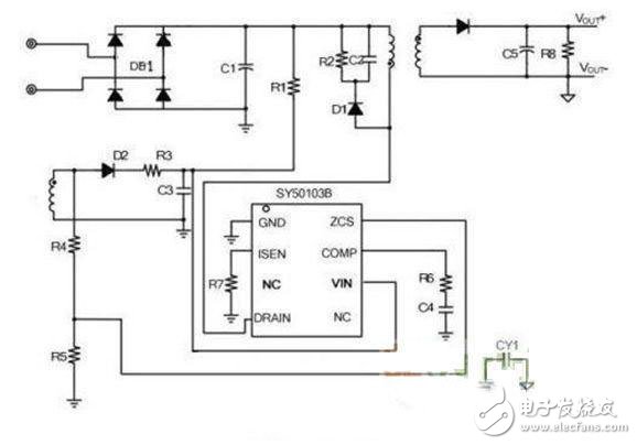
电源电路有两路,一路是将交流220V 经 AC-DC 转换成12V 电源,采用 SY50103 芯片,可以提供1A 的电流,纹波控制在100mV 以内。开关电源的优势在于功率小、转换效益高,同时体积也小,适合放入较小体积的插座内。
开关电源电路图如下图所示:继电器选用12V 10A 继电器,12V 继电器相比5V 继电器的成本要低一些。由于主控制器和电能计量 IC 需提供5V 电源,而无线 WIFI 模块采用是3.3V 电源供电,所以12V 电源出来之后,又分为两路,一路使用稳压芯片78L05,将电源降到5V,给 MCU 和 HLW8012 提供电源;另一路采用 DC-DC 芯片,将12V 转为3.3V 给无线模块提供电源。
	
	智能插座电源电路
	        编辑点评:本文介绍了WiFi威廉希尔官方网站
在智能家居中的应用,利用 WiFi智能插座,不需要家庭网关,不需要破坏现有装饰,就可以轻松实现对家用电器的智能化控制。芯片HLW8012 工作原理的解析让读者更能了解到智能插座的内在原理,便于自己动手实现基于WiFi威廉希尔官方网站
的智能家居的构建,体验科技带来的便利。
	电子发烧友《无线通信特刊》,更多优质内容,马上下载阅览
	
                        电子发烧友App
                    
                
                
                    
                
                












































           
            
            
                
            
评论