电子发烧友App

硬声App

0
  • 聊天消息
  • 系统消息
  • 评论与回复
登录后你可以
  • 下载海量资料
  • 学习在线课程
  • 观看威廉希尔官方网站 视频
  • 写文章/发帖/加入社区
创作中心

完善资料让更多小伙伴认识你,还能领取20积分哦,立即完善>

3天内不再提示

电子发烧友网>电子威廉希尔官方网站 应用>电路原理图>应用电子电路>几组实用FPGA原理设计图—电路精选(8)

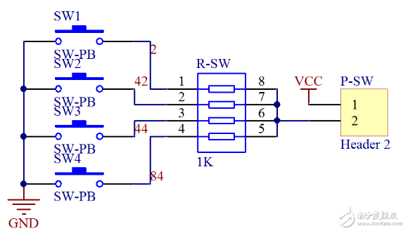
几组实用FPGA原理设计图—电路精选(8)

12下一页全文

本文导航

收藏

声明:本文内容及配图由入驻作者撰写或者入驻合作网站授权转载。文章观点仅代表作者本人,不代表电子发烧友网立场。文章及其配图仅供工程师学习之用,如有内容侵权或者其他违规问题,请联系本站处理。 举报投诉

评论

查看更多

相关推荐

FPC 18到27脚 封装设计图.zip

FPC18到27脚封装设计图
2023-03-01 15:37:340

pcb设计图及原理

pcb 设计图及原理
2022-12-12 15:29:2813

几种FPGA原理设计图的性能与应用分析

QuickLogic也确定淡出FPGA市场,并转进发展CSSP(CustomerSpecificStandardProduct)。下面给大家带来了几组原理设计:
2022-12-09 09:22:071359

PCB电路图设计图教程

PCB设计电路图)
jf_76415565发布于 2022-09-03 14:39:34

分享一个短波AM发射器电路设计图

这里是短波AM发射器电路设计图。该电路非常简单且易于构建,因为它只应用了几个电子元件。该发射器的主要特点是它确实完全没有LC(电感器、电容器)调谐电路,并且使用非常稳定的12MHz固定频率运行。
2022-06-06 10:45:084806

电工电子基础精选电路详解教材

电工电子基础精选电路详解教材免费下载。
2022-04-08 11:28:336

流量计操作流程设计图

流量计操作流程设计图免费下载。
2022-04-08 11:10:251

FPGA EP1C6Q240C8 外围电路图

毕业设计得做与FPGA有关的论文 ,现在正在用DXP画 FPGA EP1C6Q240C8 外围电路图,请教各位高手,本人不会,谢谢~!
2009-04-07 09:15:55

iPhone 15概念设计图曝光

近日,iPhone 15的概念设计图在网上遭到曝光。根据iPhone 15的概念设计图可以看出,iPhone 15系列还是采用了复古的直角边框设计,最大的亮点右测边框上加入了一颗神秘的滚轮式按键,可以调音量等。
2021-11-24 10:51:098417

房车用电系统设计图汇总下载

房车用电系统设计图汇总下载
2021-08-23 10:34:4727

新手必看的光耦合器电路设计图资料下载

电子发烧友网为你提供新手必看的光耦合器电路设计图资料下载的电子资料下载,更有其他相关的电路图、源代码、课件教程、中文资料、英文资料、参考设计、用户指南、解决方案等资料,希望可以帮助到广大的电子工程师们。
2021-04-09 08:44:056

2种新手必看的光耦合器电路设计图资料下载

电子发烧友网为你提供2种新手必看的光耦合器电路设计图资料下载的电子资料下载,更有其他相关的电路图、源代码、课件教程、中文资料、英文资料、参考设计、用户指南、解决方案等资料,希望可以帮助到广大的电子工程师们。
2021-04-08 08:40:596

精选原理设计大全免费下载

精选原理大全免费下载
2020-12-11 14:13:5967

摩托罗拉Moto G8外观设计图曝光,后置指纹Logo二合一设计

今日,slashleaks网站曝光了摩托罗拉Moto G8的外观设计图
2019-11-08 14:58:262464

DB2C8 FPGA黑金开发核心板的电路原理免费下载

本文档的主要内容详细介绍的是DB2C8 FPGA黑金开发核心板的电路原理免费下载。
2019-09-23 08:00:005

直流马达驱动电路原理设计图解析

如何设计直流马达驱动电路,直流马达驱动电路原理设计图解析
2019-05-11 09:27:428789

一文详解IDP2303的主要特性/应用电路图及PCB设计图

本文介绍了IDP2303产品亮点和主要特性,典型应用电路图以及采用IDP2303的120 W 24 V 3.5 A 12 V 3 A SMPS演示板主要特性与指标,电路图,材料清单和PCB设计图
2018-06-16 15:46:0017174

MAX14483优势和特性/应用电路_评估板MAX14483 EVK电路图及PCB设计图

本文介绍了MAX14483优势和特性,功能框图,多种应用电路,以及评估板MAX14483 EVK主要特性,电路图,材料清单和PCB设计图
2018-06-16 15:30:004826

华为MATE7-Cl00手机电路原理及pcb设计图

华为MATE7-Cl00手机电路原理及pcb设计图纸1、MATE7-cl00 线路.pdf 2、MATE7-cl00版位图.pdf
2017-12-15 16:42:54424

新型电子放大器电路应用实例精选

新型电子放大器电路应用实例精选
2017-09-19 10:40:1113

iphone8什么时候上市?iphone8最新消息:iPhone8多版本设计图曝光:指纹识别不同+全面屏有区别,你最中意哪一种设计

针对9月份上市的iPhone8,外媒最近曝光了一组新的概念设计图。这组新的概念设计图中,包含了两种不同设计风格的iPhone8概念设计图,这两种设计图在设计上有根本区别,但是至于哪种版本更受欢迎,还得见仁见智。
2017-07-14 08:23:121069

iphone8什么时候上市?最新消息:iphone 8概念设计图曝光!自带vr+5.8寸oled屏,太多惊喜一样没跑!

识别模块,会是什么效果。这部iPhone8的概念设计图虽然外观上与以往的概念设计图有些相似之处,但仍有不少可圈可点的设计新意。
2017-06-21 11:27:17550

iphone8什么时候上市?最新消息:iphone 8再爆外观设计图!全景相机+4K视频录制,风格传承梦寐以求!

iPhone8牵动了若干人的心,尤其是在iOS11发布了以后。目前很多有关iPhone8的概念设计图都已经发布,而且也有很多人都在说iPhone8这个不对,那个设计不可能,这个不好看那个设计不现实等等。在iPhone8还没有尘埃落定之前,所有的概念设计图都是有可能实现的。
2017-06-17 09:48:421155

iphone8什么时候上市?iphone8设计图流出:iphone8将新增现实功能或虚拟现实功能?

现在有关苹果的新机消息越来越多了、目前知名设计师又曝光了一张根据称是iPhone8设计图
2017-05-01 15:46:055393

富士康内部曝光iPhone 8设计图 比三星S8更好的全面屏

关于iPhone 8将使用全面屏设计的消息早已得到多方消息证实。近日,一张鸿海富士康内部资料流出,看起来这应该是iPhone 8设计图稿。
2017-04-13 16:17:29565

OP放大器电子电路分析精选

OP放大器电子电路分析精选
2017-03-05 15:25:1014

[电工书架:最新实用电路精选].王建.扫描版

电工书架:最新实用电路精选.王建.扫描版
2017-03-01 21:43:2021

隔离式LED驱动电源系列方案精选[]

隔离式LED驱动电源系列方案精选[]
2017-01-14 11:17:5037

三星S8最靠谱的设计图,外形比华为magic要漂亮的多

据外媒爆料三星S8的最真实设计图曝光,而且很有可能将会是上市的原型机图片。
2017-01-12 10:05:19925

DIY声控开关电路设计图电路精选(12)

今天的电路图是一款声控开关电路设计,相信声控开关对于大家来说应该不陌生了,它在特定环境光线下采用声响效果激发拾音器进行声电转换来控制用电器的开启,并经过延时后能自动断开电源的节能电子开关。
2016-11-29 17:36:2822352

电路分享】几组实用FPGA原理设计图

FPGA作为专用集成电路(ASIC)领域中的一种半定制电路而出现的,既解决了定制电路的不足,又克服了原有可编程器件门电路数有限的缺点。下面给大家带来了几组FPGA原理设计。
2016-11-25 02:07:118319

原理

8*8*8光立方原理设计图。。。。。。。
2016-05-03 11:34:183

精选实用电子电路260例

精选实用电子电路260例电子类资料材料,有兴趣的同学可以下载学习
2016-04-29 18:24:46186

27款精选电饭锅电路图纸

27款精选电饭锅电路图纸,有兴趣的可以下载看看,免费的哦。
2015-10-29 15:06:42116

[趣味生活电路精选].晓帆.扫描版

电子发烧友网站提供《[趣味生活电路精选].晓帆.扫描版.txt》资料免费下载
2014-07-16 18:22:180

Retina屏幕iPhone+概念设计图

4.3吋Retina屏幕iPhone+概念设计图亮相 据国外媒体消息,靠苹果吃饭的ADR Studiog设计公司除了公布iPhone 5与iWatch外,近期又在网络上放出了iPhone+的概念设计图,虽然与实际差别很大,但是
2012-05-02 13:40:01860

fpga开发板电路图

最全面的fpga开发板电路图,一共有10多份fpga开发板电路图
2012-04-19 12:50:50131

新型电子电路应用实例精选

《新型电子电路应用实例精选精选了国内外刊物上及编者多年实践设计的电子电路500多例。《新型电子电路应用实例精选》实例精选包括放大器电路、转换电路、信号发生电路、波形
2011-08-03 16:55:553637

电子捕鱼器实绘电路精选

电子捕鱼器实绘电路精选
2010-05-31 11:57:17834

闪烁灯电路设计图

闪烁灯电路设计图解 闪烁彩灯往往能够增加节日的气氛,试设计一个彩灯控制电路,要求彩灯能有规律地进行闪烁.并且闪烁频率可调。
2010-03-29 11:11:176864

诺基亚新旗舰N98设计图再曝光

诺基亚新旗舰N98设计图再曝光 早先2月份WMC2010移动通信世界大会举办之前就有一张据称是诺基亚N98手机设计图的谍照在网上流传,这款被称为N97升级
2010-03-20 09:23:441280

28款精选电饭锅电路图

电饭锅电路图精选电子发烧友站提供:www.obk20.com1格栏仕CFXB50-70B豪华型多功能电饭锅电路图2格栏仕CFXB50-70B多功能自动电饭锅电路图3半球1-2-3型自动电饭锅电路图4
2009-12-20 10:59:30273

压力传感器原理设计图

压力传感器原理设计图
2009-11-13 16:28:13168

CAN 以太网接口电路设计图

CAN 以太网接口电路设计图
2009-05-16 16:00:003374

TCL彩电电源电路图纸精选

TCL彩电电源电路图纸精选,TCL彩电电源原理全集。
2009-05-06 15:26:15659

IC卡读取程序与pcb layout电路设计图

IC卡读取程序与pcb layout电路设计图
2009-04-09 10:40:2636

小家电电路精选

小家电电路精选小家电电路精选精选了微波炉、电饭锅、电热锅、洗碗机、电子消毒柜、电热水瓶、饮水机、热水器、电暖器、抽油烟机、电风扇与空调扇等18个品种近400幅普及率
2008-11-07 14:39:54566

电工·电子基础精选电路详解

电工·电子基础精选电路详解本书包括:电路基础、模拟电子电路、数字电子电路三部分。  
2008-11-04 14:15:58206

精选实用电子电路260例

精选实用电子电路260例精选国内外(以国外、境外为主)应用于音、视频信号处理;探测、检测、测量与
2008-09-16 12:41:561154

光电威廉希尔官方网站 实用电路精选

《光电威廉希尔官方网站 实用电路精选》全书共9章25节,全书收录了二十多名电路工作者的370幅电路图,涉及光信号的产生、传输、接收、处理、存贮和显示,以及电荷耦合器件应用电路、液晶显
2008-04-23 23:00:0359

室内电缆沟设计图

室内电缆沟设计图 文件为DWG文件,需要用AUTOCAD软件来游览。 如果未安装软件:请使用
2008-01-20 10:24:32234

新型电子电路应用实例精选

新型电子电路应用实例精选新型电子电路应用实例精选下载介绍:新型电子电路应用实例精选 东西是非常不错的,可供参考.
2006-03-15 09:39:041181

电力电子电路精选—常用元器件·实用电路·设计实例

电力电子电路精选 ——常用元器件·实用电电力电子电路精选 ——常用元器件·实用电下载介绍:电力电子电路精选 ——常用元器件·实用电路·设计实例
2006-03-15 09:21:05540

已全部加载完成