110v节能灯电路原理图
一般设计110V的EB比220V的EB难度要高点,尤其是高功率因数的,下面以几副常规的原理图引领大家进入文章的主题.

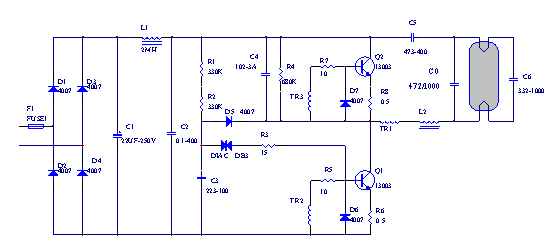
图1 220V通用线路

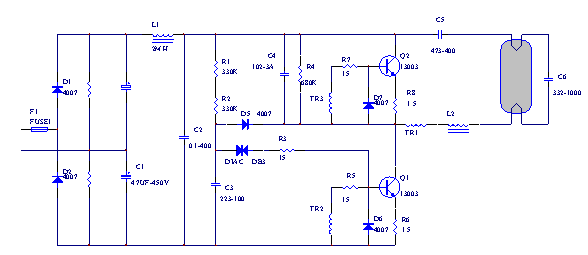
图2 100-110V倍压线路

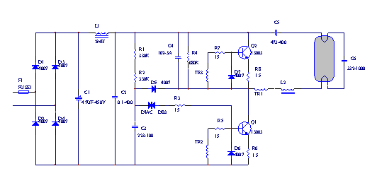
图3 100-110V直接驱动线路A

图4 100-110V直接驱动线路A

为何110V的EB比220V的EB难度要高,最直接的影响是灯的启动问题,尤其是整灯在高温低压时,容易出现灯管不能成功启动,只有两边灯丝发红。原因是在高温时磁环和三极管的驱动能力降低,以至灯启动电压和灯启动电流供应不足而不能使灯管成功引燃。灯启动电压和启动电流供应不足也影响低温低压时灯的启动。另外,要想EB输出相同的功率,110V的EB的输出电流自然要比220V的输出电流大一倍,输出电流受控的关键点是EB的输出电感(也称扼流圈),此电感的选值太大,输出功率不足。选值太小,便会引至EB的工作频率严重超标,三极管的开关损耗会上升,引至管子发热。
在线路的拓朴上,以上四副原理图是一样的,都是串联谐振正反馈电路,只是有一些巧妙的地方和元器件的数值选取不同。此电路的最佳工作状态,必须符合:
式中:Fw为工作频率。Fo为整个谐振电路的固有频率。以简单的词语说明就是:工作频率与输出电感和谐振电容的固有频率要相等,电路才能工作于最佳状态,此时负载电路等效于一个电阻,可提高整个EB的效率,降低热损耗,整机性能上升。
图1是常规的220V原理图,图2是110V经过倍压的原理图。图3为110V双谐振电容直接驱动原理图,图4是双谐振电容与灯丝交叉的直接驱动原理图。
图1不适宜用在110电路当中,何解?是因为要维持确定的功率,输出电感L2必须选得很小,要符合上式,谐振电容C6将要选取得很大,而C6不能选取得太大,因为太大了,启动电压将降低。原因是:设有一高频电流流过灯丝,C6增大,等效于C6的电阻减小,C6两端的电压便下降,输出电感和灯丝的压降便上升,C6两端的电压下降,等于灯管电压下降,便很容易出现前文所述的高温不能启动问题。
因为这样,人们便研究出了如图2所示的倍压整流电路,D1,D1,C1构成倍压全波整流滤波电路,整流滤波后的电压可用下式表示:
式中:Vo为输出直流电压,Vin为输入交流电压。此电路的缺点是在120V以上的线路当中难以被采用,如127V的电子节能灯,原因?你可以按上式算一算120V的节能灯,在正110%的电压环境132V交流电压供给的情况下整流滤波后的电压有多高,耐压差一点的三极管受得了吗?还得提醒你:三极管在高温时它的最高耐压值比常温耐压值是会有小许下降的。当供电电压超过三极管最高耐压值,三极管便出现二次击穿,引起集电极和发射极短路。
图3中比图1增加了补偿电容C0,可有效的符合谐振公式(式1),令EB的效率提高了很多,启动性能也大为提高,是较为理想的直接驱动电路。此电路的磁环材料宜选用BS温度曲线较为平坦的2K或2.5K材料。三极管的集电极电流Ic和放大倍数β宜大些。此电路也有一个较大的缺点,就是当灯工作了一定时间后,灯管阴极完全老化,灯丝开路,EB电路因C0的接入仍然构成串联谐振正反馈电路,线路仍然工作,线路功率会比正常时大一倍,若此时EB不损坏,灯管两端发红,温度很高,足可以将固定灯管的塑料件溶掉。
图4是比图3更理想的直接驱动电路,采用双谐振电容与灯丝交叉的方法取得更好的启动性能,工作频率与固有频率更为贴近。
图1和图2整流滤波后的电路对电流要求不高,并且供电电压比价高,故负反馈电阻(也即发射极电阻)可选得大些,以15W的EB为例,可选用2.2欧姆的。但图3和图4中反馈电阻适宜小点或甚至直接不用。
电解电容的选取,必须保证灯的电流波峰系数小于1.7,保证这个参数的前提条件是增大电解电容的容量,增大电解电容的容量以后会导致输入电流总谐波的提高,有些国家或地区是对电流总谐波有要求的,例如我国的***地区,节能灯的输入电流总谐波不能高于120%,有时为了使两者都符合要求,一般在电源输入端串联一个3-10Ω的大功率线绕电阻,提高阻性负载来降低电流总谐波,此电阻的阻值不宜过大,以免过高的功耗而使其严重发热。还有,不能选用炭膜电阻,因为炭膜电阻抗电流冲击的能力并不是那么理想的。
磁环脉冲变压器与负载电路的关系,就问题而言,请先看下图:

图5
图5中:A,B两端为高频输入端,TR为磁环脉冲变压器,L为输出电感,C1为谐振电容,C2为隔直电容,OUT1,OUT2为三极管的驱动源。它们构成了一个完整的LC串联电路。
我们先讨论一下TR初级圈数与次级圈数多少对输出电压大小的影响问题,从很表面来说,根据变压器的比值:
可以说:初级的圈数越小,次级的圈数越多,输出的电压就越高。
以上概念是有道理的,可别忽略了初级线圈是与输出电感L,谐振电容C1,隔直电容C2串联的,初级的圈数越小,它在回路的等效电阻便越小,它的压降就越小,也就是它在回路拿到的电压就越低,输出反而小了。TR初级的圈数与输出电感L的关系为:输出电感L大,磁环脉冲变压器初级的圈数跟着大,输出电感L小,磁环脉冲变压器初级的圈数跟着小。但输出电压的大小要符合三极管的驱动要求,不能欠电压激励,以免三极管工作在放大区,也不能过激励,这样容易使延迟时间过长,增加开关损耗,管子发热,更严重会出现共态导通,烧毁三极管。详细的驱动参数请参阅你所用的三极管的数据表。
110V直接驱动线路对磁环的材料也有较严格的要求,一般合适选用BS随温度变化而变化不大的低磁导率材料,如2K或2.5K的材料。下图中,图A是比较理想的。

图6
110V直接驱动线路对三极管的要求,主要是集电极电流Ic一定要有足够的余量,保证在高温时能向灯提供足够的启动电流,使灯成功引燃。另外,放大倍数适宜大些(如β=25-35),耐压大于300V就行了。
工作频率,以我们目前手头上的双极型三极管,28-40KHz是最为合适的。另外还要视能源之星和其他国家的安规认证要求。
总体而言,110V的节能灯EB设计的要点是灯的启动和灯的谐振适应问题。具体的定值还要你在实际操作中做适当调整。其它元器件的质量一定要过关,免得出现问题。
电子发烧友App














































评论