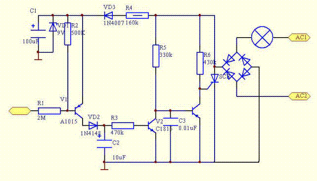
很简单的触摸延时开关电路
- 延时(25017)
 - 触摸(62963)
 
相关推荐
触摸电子开关电路原理图 三极管延时开关电路原理图
前面介绍了几种光控开关电路,都用到了继电器,现在再介绍两种开关电路,分别是是触摸电子开关电路和三极管延时开关电路,也用到了继电器,小伙伴们可以进行对比学习一下。
2023-07-20 15:16:15
915
915
基于CD4013构建的触摸开关电路图
开关有多种类型,我们在日常生活中几乎使用每种类型。机械开关、无线开关等可帮助我们轻松激活设备并提供安全性。今天我们将看到电路设计和解释 “触摸开关电路 ”可以通过简单的触摸激活。听起来很容易使用,不是吗,它也很容易构建。
2023-06-29 17:49:16
928
928
基于分立元件的触摸延时开关电路设计
【任务】多层住宅的楼道的照明灯通常会使用延时开关控制,即过客触摸一下开关,灯会亮一段时间,随后自动关闭。这种设计一方面方便行人在合理的时间内安全通过楼道,另一方面可节约能源。下面尝试使用分立器件设计这个触摸延时开关电路。
2023-03-29 11:50:03
648
648
弃用单片机?触摸延时电路设计制作很简单
分享一个有趣的小制作,当我们学会单片机之后,通常都会用单片机去设计一些电路,单片机的功能如此强大真是无法用语言去表达,舍去单片机我们其实也可以去实现一些小电路的设计,我们今天就去实现一个小的触摸延时电路,方法很简单,如果结合继电器还可以去控制家里的灯之类的。
2023-01-29 09:33:28
499
499DIY一个简单的触摸延时电路
分享一个有趣的小制作,当我们学会单片机之后,通常都会用单片机去设计一些电路,单片机的功能如此强大真是无法用语言去表达,舍去单片机我们其实也可以去实现一些小电路的设计,我们今天就去实现一个小的触摸延时电路,方法很简单,如果结合继电器还可以去控制家里的灯之类的。
2023-01-29 09:31:24
1308
1308分享一个不错的触摸开关电路
这是一个触摸开关电路,用于打开和关闭连接到 220V 家用电器装置的电子设备。这是一个非常简单的电路,它使用 SCR T103 作为开关部分
2022-06-16 16:19:07
1788
1788
CD4011B构成的声光控触摸延时节电开关电路
 下图是由CD4011B构成的声光控触摸延时节电开关电路,适用于家庭、公共过道、楼道等处作为节电照明用。声控在白天不起作用,灯不亮,但如有人触摸灯仍可点亮且会延时自熄。到晚上或暗处有说话声、走路声或触摸时灯即点亮并延时自熄,如在单向晶闸管VS1两端加接一只电源开关,还可实现常亮功能。
2020-09-18 09:42:32
6548
6548
采用LM431做的延时开关电路
一般延时开关电路多用NE555来做,但是其最高工作电压只能达到18伏,有客户要求能工作在24伏的延时开关电路,用于汽车延时点火。我用LM431设计了一个延时开关电路,它可以工作在24伏,满足了客户的要求。
2020-03-15 16:57:00
7308
7308
触摸延时开关原理
触摸式延时开关电路虚线右面是普通照明线路,左部是电子开关部分。VD1~VD4、VS组成开关的主回路,IC组成开关控制回路。平时,VS处于关断状态,灯不亮。VD1~VD4输出220V脉动直流电经R5
2019-05-28 17:04:08
15642
15642
触摸声控电灯开关电路原理与设计
关键词:触摸 , 声控 触摸声控电灯开关电路原理与设计 电灯开关电路原理与设计.jpg(379.06 KB, 下载次数: 42) 2011-2-6 22:49:29 上传 下载次数: 42
2018-10-23 15:13:02
720
720
12v延时关闭电路图大全(可控硅/晶闸管/触摸延时开关电路详解)
本文主要介绍了12v延时关闭电路图大全(可控硅/晶闸管/触摸延时开关电路详解)。声控电路开关由声控电路、单稳延时电路和可控硅驱动电路组成。电容降压整流电路为声控开关电路提供VDD=6V直流电
2018-03-15 14:05:22
59537
59537
触摸延时开关接线图解_触摸延时开关原理图_触摸延时开关电路
本文介绍了触摸延时开关工作原理、触摸延时开关电路和触摸延时开关接线图解,其次介绍了触摸延时开关接线步骤解析与触摸延时开关元器件选择,最后介绍了触摸延时开关应用范围和简单实用的触摸延时开关电路。
2018-01-19 09:21:33
65765
65765
触摸延时开关电路图_触摸延时开关原理图_触摸延时开关如何接线
说到触摸延时开关相信大家都觉得十分陌生,但是小编想告诉大家,触摸延时开关其实就是日常生活中楼道的灯,有的是声控有的是要触摸,而小编今天要说的便是触摸延时开关并告知大家触摸延时开关接线,下面请看触摸延时开关接线的介绍。
2017-08-03 09:28:49
36335
36335
实用的自动延时照明开关电路
如下图所示是自动延时照明开关电路,该电路有一定的实用性,当夜晚离开房间关掉照明灯时,若灯的开关不在门口,那么关灯后就要摸黑走到门口,十分不方便
2012-06-29 11:02:07
9652
9652
基于NB7232的触摸开关电路设计
   触摸开关电路也叫触摸式调光、开关控制电路,主要用于生活中白炽灯光的控制。它与一个主要由双向可控硅组成的外围电路一起对光源进行调光、开关的触摸式控制
2010-11-12 16:43:23
133
133触摸延时开关电路图
触摸延时开关电路图由时基芯片NE555组成。
  集成电路IC1是一片555定时电路,在这里接成单稳态电路。平时由于触摸片P端无感应电压,电容C1通过555第7
2008-01-09 17:35:42
7898
7898
无静态耗能延时开关电路图
无静态耗能延时开关电路图:所示的电路中,当手触摸金属片A时,感应信号经R1加至IC1的同相输入端,IC1输出高电平,IC2也输出高电平,SCR被触发导通。
2007-12-13 22:43:30
536
536
                        电子发烧友App
                    
                
                
                    
                
                

















































           
            
            
                
            
评论