ne5532电路图全集
- Ne(27000)
相关推荐
ne5532电路图全集
2013-05-23 09:56:47
517
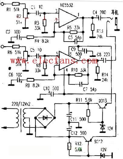
517NE5532并联输出耳放电路,NE5532 headphone amplifier
NE5532并联输出耳放电路,NE5532 headphone amplifier
关键字:NE5532并联输出耳放电路
2018-09-20 19:00:36
2865
2865NE5532小功率耳机放大器制作
NE5532是典型的双极型输入运算放大器,用单个 NE5532 组成的小功率电路有很多版本,本人通过不断地对比和思考,对那些五花八门的电路图作了修改,最终确定了原理图(图1)。放大倍数
2011-07-25 11:13:27
437
437NE5532标准线性前置放大器IC电路特点及应用原理图介绍,NE5532
NE5532标准线性前置放大器IC电路特点及应用原理图介绍,NE5532
关键字:NE5532
NE5532/SE5532/SA5532
2018-09-20 18:27:55
12513
12513NE5532 双路低噪声高速音频运算放大器
电子发烧友网为你提供TI(ti)NE5532相关产品参数、数据手册,更有NE5532的引脚图、接线图、封装手册、中文资料、英文资料,NE5532真值表,NE5532管脚等资料,希望可以帮助到广大的电子工程师们。
2018-11-02 18:20:05

NE5532电路电路图
NE5532是高性能低噪声双运算放大器(双运放)集成电路。与很多标准运放相似,但它具有更好的噪声性能,优良的输出驱动能力及相当高的小信号带宽,电源电压范围大等特点。因此很适合应用在高品质和专业音响
2016-03-28 15:47:08
54
54用NE5532制作优质前放,NE5532 PREAMPLIFIER
用NE5532制作优质前放,NE5532 PREAMPLIFIER
关键字:用NE5532制作优质前放
用LM3886制作了一款功放电路
2018-09-20 19:00:21
1416
1416[组图]用AD827/OPA2604/NE5532制作的负反
用AD827/OPA2604/NE5532制作的负反馈高中低音调电路 音调控制电路的作用是用于适
2006-04-15 13:06:45
16599
16599
NE5532运放推动的单端甲类耳放
这是一款用NE5532推动的单端甲类耳机放大电路,当然NE5532也可以换成其他如AD827和OPA2604等的高档运放.由于后级管工作在甲类状态,相信音质会不错.
2019-01-30 16:20:00
11726
11726
NE5532设计的高保真立体声耳机放大器
这是一款德国人用NE5532设计的高保真立体声耳机放大器,NE5532 是广大音响. 爱好者所熟知的HI-FI 级前置放大集成电路,其出色的音质表现被广大发烧友所推崇;虽
2010-06-03 15:03:04
12571
12571
NE5532,NE5532A,SA5532,SA5532A,pdf(Dual Low-Noise Operational Amplifier)
The NE5532, NE5532A, SA5532, and SA5532A are high-performance operational amplifiers combining
2010-09-17 04:16:42
130
130ne5532低通滤波电路图设计及难点解析
NE5532是高性能低噪声双运算放大器(双运放)集成电路。与很多标准运放相似,但它具有更好的噪声性能,优良的输出驱动能力及相当高的小信号带宽,电源电压范围大等特点。
2018-09-25 15:25:11
43786
43786NE5532超重低音电路图介绍
NE5532是高性能低噪声双运算放大器(双运放)集成电路。与很多标准运放相似,但它具有更好的噪声性能,优良的输出驱动能力及相当高的小信号带宽,电源电压范围大等特点。
2018-01-22 09:50:59
53970
53970
使用TDA2030和NE5532制作的双声道音频功放资料合集
本文档的主要内容详细介绍的是使用TDA2030和NE5532制作的双声道音频功放资料合集,内含PCB工程及原理图。
2018-11-20 08:00:00
130
130NE5532设计的小功率电路及耳机放大器
NE5532从面世到如今已历经数载,大家对其电路也非常熟悉,有着多种多样的玩法。在此介绍的耳放的特点是简单、功率小,侧重的是制作的过程。
说到小功率的耳放,不得
2010-06-01 10:55:08
5031
5031
NE5532制作的耳机放大器,NE5532 headphone amplifier
的耳机放大器
浙江 沈伟成为了用耳机收听CD(VCD),我仅花三十多元钱就装了一台音质优美的高保真耳机放大器。NE5532一般用作前置放大,性能甚佳。现在用作小功率功放,效果究竟如何?粗看电路原理图
2018-09-20 19:11:32
1365
1365ne5532中文资料pdf
NE5532是高性能低噪声运放,与很多标准运放(如1458)相似,它具有较好的噪声性能,优良的输出驱动能力及相当高的小信号与电源带宽。(1)小信号带宽:10MHz;(2)输出
2008-03-22 21:56:46
1958
1958使用NE5532和LM833构建5频段图形均衡器电路
这是使用运算放大器芯片NE5532或LM833构建的5频段图形均衡器电路的设计图。运算放大器IC是一个不错的选择,因为价格便宜且输出质量相当好。
2022-05-14 11:02:48
5136
5136
NE5532小功率耳放,NE5532 AMPLIFIER
极型输入运算放大器,用单个NE5532组成的小功率电路有很多版本,本人通过不断地对比和思考,对那些五花八门的电路图作了修改,最终确定了原理图(图1)。放大倍数是由R3(R4)和R5(R6)来控制
2018-09-20 19:10:34
2883
2883自制一款廉价而实用的多媒体音箱,NE5532+TDA1521小音箱电路图
自制一款廉价而实用的多媒体音箱,NE5532+TDA1521小音箱电路图
关键字:NE5532,TDA1521,功放电路图
作者:于
2018-09-20 19:11:56
7921
7921低噪声双运算放大器集成电路NE5532电路图详解
NE5532是高性能低噪声双运算放大器(双运放)集成电路。与很多标准运放相似,但它具有更好的噪声性能,优良的输出驱动能力及相当高的小信号带宽,电源电压范围大等特点。因此很适合应用在高品质和专业音响
2022-02-10 17:36:54
67
67基于NE5532和TIP41A/TIP42A音频放大器电路
基于构建的运算放大器 NE5532 和一对功率晶体管 TIP41A / TIP42A,该音频放大器电路能够向 8 欧姆扬声器提供高达 10W 的音频功率输出。
2022-06-17 17:07:50
3689
3689
ne5532 datasheet
The 5532 is a dual high-performance low noise operational amplifier.Compared to most
2010-04-13 08:19:39
69
695532运放做功放电路图详解
NE5532是高性能低噪声双运算放大器(双运放)集成电路。与很多标准运放相似,但它具有更好的噪声性能,优良的输出驱动能力及相当高的小信号带宽,电源电压范围大等特点。
2018-09-25 15:16:18
123987
123987
一款优质前级音调电路,NE5532 Tone circuit
一款优质前级音调电路,NE5532 Tone circuit
关键字:NE5532,音调电路图
作者:唐安民
玩音响、听音乐,放音
2018-09-20 19:12:30
11872
11872LM3886+NE5532重低音功放,LM3886 amplifier
低音放大器。本电路即为LM3886配合NE5532前置级制作的一台重低音功率放大器,搭配重低音音箱可获得较好的听音效果。电路图如下:
LM3886性能: ·VCC=±28V OUTPUT=68W
2018-09-20 19:09:15
4130
4130LME49720这个双运放和NE5532一样具有内补偿功能吗?
LME49720这个双运放和NE5532一样具有内补偿功能吗? LME49720这个双运放和NE5532是不一样的,虽然它们都是音频放大器常用的运放之一,但是LME49720有一些更加特别的特性
2023-09-13 14:17:46
590
590NE5532及LM311在数字功放的运用
数字功率放大器又简称为D类功放,常用于日常生活中各种电子产品的音乐播放。本论文D类功率放大器是采用NE5532运放及LM311形成自激震荡产生150KHZ载波,将输入低频信号调制成等幅脉冲,然后功率放大器推对动管,最后通过滤波分离出低频信号。
2018-03-06 18:24:56
19
19
电子发烧友App























评论