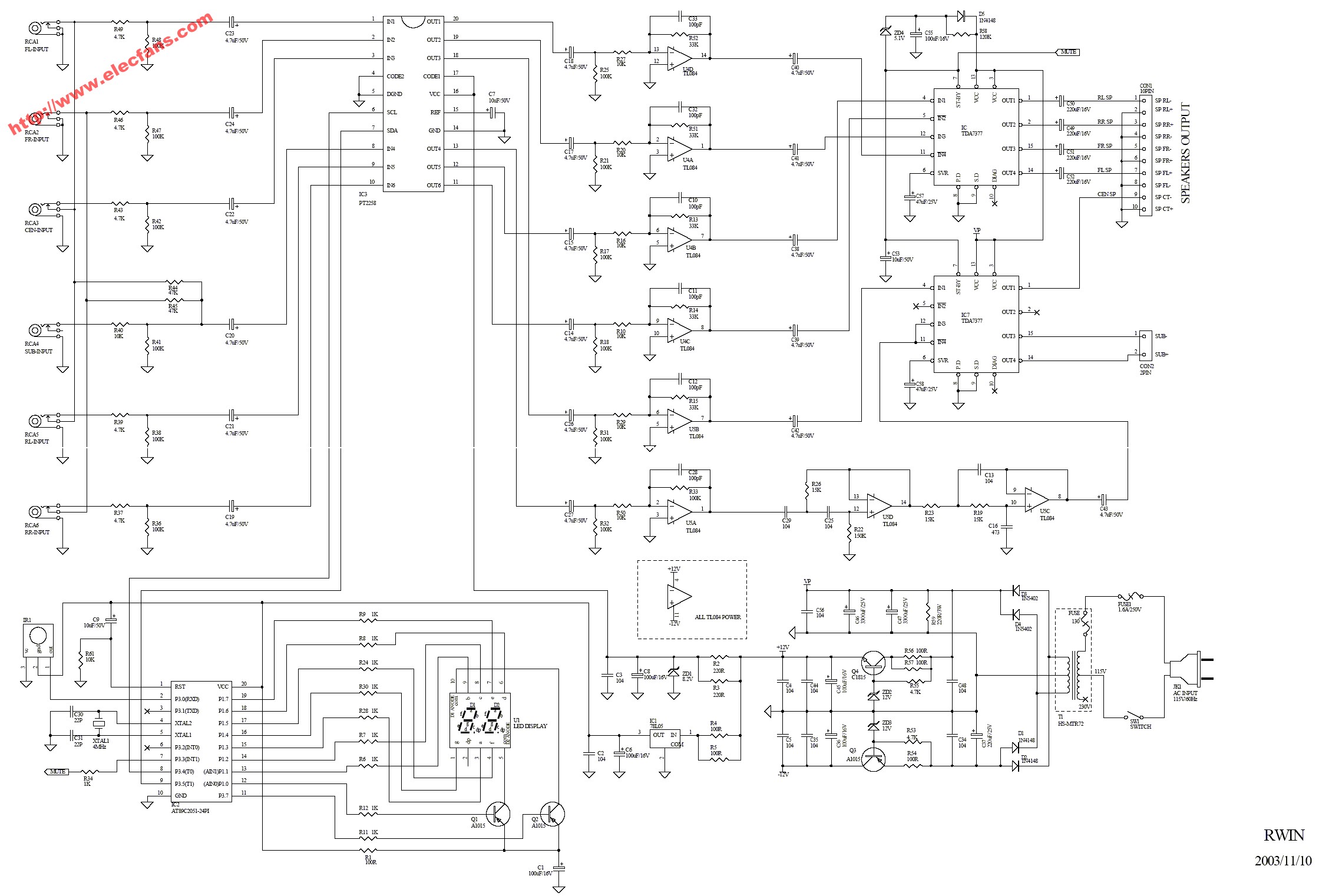
5.1c功放系统电路图
- 功放系统(8112)
相关推荐
功放电源电路图
功放电源电路图音响功放650W 高速电源电路是用下面的PM4020A 作为驱动源制作的一款高级电子变压器,它有非常快的电流速度,是代替传统笨重工频变压器的新产品。详细电路图如:图4;图1
2008-07-10 12:52:44
简单的功放电路图,Simple power amplifier
简单的功放电路图,Simple power amplifier
关键字:功放电路图
之前贴了一张简单的功放,使用两个NPN做输出,参数不容易调整,下面这个电路就比较容易做,但是要使用对管,不过只要元件差不多就行了。
2018-09-20 19:03:42
2760
2760tip41c功放电路图大全(四款tip41c功放电路)
本文主要介绍了四款tip41c功放电路图。TIP41C是由美国得克萨斯仪表公司生产的,应用材料是SI-NPN.应用于低频,音频,或功率放大之用。
2018-05-02 16:12:26
40655
40655
电子发烧友App










































评论