具有音调控制功能的HI-FI放大器电路原理图
- 音调控制(16872)
 
相关推荐
tda7265功率放大器管脚图参数资料
tda7265功率放大器管脚图参数资料  典型应用电路 管脚图引脚图  25 +25W STEREO AMPLIFIER WITH MUTE & ST-BY  WIDE SUPPLY
2008-09-08 10:57:00
音调控制或有源均衡器电路设计
控制允许高频通过但阻止低频,而MID控制在高频和低频之间进行平衡。在这个项目中,我们将设计一个由带有 PCB 设计的运算放大器供电的有源音调控制电路。它将与 12V 电源一起工作,并具有低音、高音和中频控制以便可以根据需要调整输出音频。
2023-08-31 13:03:43
533
533
100W MOSFET放大器电路图
这种基本 MOSFET 放大器的构建非常简单且成本低廉。非常适合 Hi-Fi 放大器和乐器放大器(吉他、键盘……)。 8 欧姆负载时输出功率为+/- 100 Wrms,4 欧姆负载以下
2023-08-24 15:44:37
342
342
基于LAMP和MOSFET的Hi-Fi耳机放大器电路图
。本文通过展示 LAMP 和 MOSFET 混合 Hi-Fi 耳机放大器的原理图电路图,让您了解该音频电路的神奇之处。
2023-08-18 17:34:27
1343
1343
使用TDA2613的6瓦音频放大器电路图
使用TDA2613的6瓦音频放大器电路如图所示。 TDA2613是飞利浦半导体公司的一款Hi-Fi集成音频放大器IC。该 IC 具有开/关按钮防点击、短路、热保护功能,并且仅采用 9 引脚塑料封装。
2023-08-16 15:37:56
160
160
基于TDA1521的30W立体声功率放大器电路图
它体积小,结构紧凑,立体声放大器功能强大,但可以轻松用于更换损坏的放大器或新结构,或制作有源扬声器,在所有情况下都与前置放大器结合使用。卓越的功能使其成为真正的 Hi-Fi 放大器。
2023-08-16 15:30:22
509
509
音频音调控制电路图 音频音调控制电路设计方案
使用音频音调电路有两个基本原因。第一个原因是调节信号进入音频功率放大器时的带宽。如果带宽不受限制,则可能无法在扬声器处恢复原始信号。第二个原因是音乐让我快乐。控制音频功率放大器放大的信号的频率称为
2023-08-01 14:47:29
819
819
具有音量和音调控制的立体声前置放大器电路图
这是具有音量和音调控制的立体声前置放大器的电路图。当使用我们的放大器(大或小)时,您总是需要音量控制,最好还需要音调控制。该电路可在套件中找到。该电路采用 12V 对称/双极性电源供电。
2023-07-31 16:19:25
632
632
带音调控制和低音滤波器的2.1前置放大器电路图
立体声前置放大器2.1,音调控制+低音炮,有用的前置放大器电路,用于有源盒,结合功率放大器。它有一个用于低音炮通道的低音滤波器和一个带有低音/中音和高音音调控制的立体声通道。卫星扬声器和低音炮具有独立的音量调节功能。
2023-05-16 17:13:00
2064
2064
分享一个摩托罗拉放大器电路
这款摩托罗拉放大器电路具有出色的Hi-Fi质量。该放大器电路可在 8 欧姆扬声器负载下产生 80 瓦 RMS 的最大功率。基本上,放大器用运算放大器增强,然后馈送到端级放大器。
2023-05-13 16:02:49
319
319
基于TDA1521的集成立体声放大器电路
Valvo / Mullard的TDA1521 IC类型是一款立体声Hi-Fi放大器,专为电视音频目的而设计。为了使电路发挥最佳功能,必须为其提供+/- 16V电源电压,并且可以在8欧姆扬声器负载下提供2×21 W的最大输出功率。该放大器上的放大器增益为每通道30dB。
2023-04-08 10:29:37
2610
2610
基于TDA1524的带音调控制的立体声前置放大器电路
这是使用菲利普斯的IC TDA1524进行音调控制的出色立体声前置放大器的电路图。该 IC 只需极少的外部元件,噪声非常低,电源电压范围很宽。POTsR1至R4分别可用于控制音量,平衡,低音和高音。LED 为 D1 是电源接通指示灯,R1o 是其限流电阻。
2023-04-02 15:09:09
2161
2161
基于TDA1524A的音调控制电路
这是一个模块中的低噪声和失真前置放大器和音调控制电路。使用特殊的IC TDA1524A,这个简单的电路很容易构建,可以驱动大部分功率放大器。
2022-08-21 09:33:38
3496
3496
设计有源音调控制电路的教程
在这个项目中,我们将设计一个由带有 PCB设计的运算放大器供电的有源音调控制电路。它将与 12V 电源一起工作,并具有低音、高音和中频控制以便可以根据需要调整输出音频。
2022-08-11 15:59:03
7119
7119
基于TDA2040的20W Hi-Fi功放电路
这是一个基于单功放IC TDA2040的20W Hi-Fi功放电路。单个 TDA2040 能够提供 20W 的功率输出。由双 TDA2040 组成的桥式放大器可以提供 30W 的功率输出(8 欧姆扬声器)。
2022-07-15 10:05:06
1527
1527
基于TDA2050构建的Hi-Fi功率音频放大器电路
这是一个Hi-Fi功率音频放大器电路,采用功率IC TDA2050构建。该电路将产生高达 32 瓦的功率输出。该电路具有良好的音质、高功率和极低的失真特性,非常适用于简单且廉价的音频系统。
2022-07-12 15:36:43
5021
5021
低成本12V立体声音调控制的电路图
该电路基于普通的音调控制电路构建,每个通道使用两个低成本晶体管FCS9014,因此在这个12v立体声音调控制中将有四个晶体管。请注意,您必须在放大器模块之前连接电路。
2022-07-11 16:53:02
1962
1962
一个有源立体声音调控制电路
这是一个有源立体声音调控制电路,使用非常著名的运算放大器IC TL072。该电路包括麦克风前置放大器和混音器控制。在这个设计中,我们有两个输入:一个用于线路(立体声),一个用于麦克风,并控制三个音频频率(高/高音,中和低/低音)。
2022-06-20 17:20:22
1849
1849
基于LM1875构建的25瓦Hi-Fi音频放大器电路图
这里是25瓦Hi-Fi(高保真)音频放大器的电路图,该放大器基于单个功率放大器IC LM1875构建,应该使用连接在其上的散热器运行。
2022-06-11 10:24:55
4597
4597
一个带有预加重的Hi-Fi压缩器电路
这是带有预加重的Hi-Fi压缩器电路。上图是一个高保真压缩器电路,它使用外部运算放大器,具有高增益和宽带宽。稳定性需要输入补偿网络。
2022-06-07 10:58:42
1251
1251
基于TDA1910的Hi-Fi 10W音频放大器电路
下面的电路设计是一个简单的基于 TDA1910 的 Hi-Fi 10W 音频放大器电路。如果使用 8 欧姆扬声器并使用 24V 直流电源供电,该电路将提供 10W 功率输出。
2022-05-13 16:21:24
1591
1591
具有音调控制的音频放大器(OP275)
关键词:OP275 , 音调控制 , 音频放大器 如图所示为具有音调控制的音频放大电路。该电路采用了场效应管输入型双运放OP275。输入信号经50kΩ的电位器、双时常数RC网络送入OP275的同相
2018-12-17 15:52:01
1130
1130自制100WX2 HI-Fi功率放大器,100W HI-FI power amplifier
自制100WX2 HI-Fi功率放大器,100W HI-FI power amplifier
              关键字:HI-FI功率放大器,100W功放电路,STK2100功放电路
2018-09-20 19:01:58
1281
1281摩托罗拉 Hi-Fi 功率放大器,hi-fi power amplifier
摩托罗拉 Hi-Fi 功率放大器,hi-fi power amplifier
              关键字:功率放大器,功放电路,HIFI,MJ3001,MJ2501
2018-09-20 19:01:09
1003
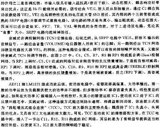
1003具有音调控制功能的25W混合式Hi-Fi放大器(四款HI-FI功率放大器电路)
本文首先介绍了Hi-Fi功放的概念与缺陷,其次介绍了Hi-Fi放大器输入信号线的接法及音调控制功能的25W混合式Hi-Fi放大器电路,最后介绍了四款HI-FI功率放大器电路图。
2018-05-21 09:09:07
4848
4848
最简单音调电路图大全(八款模拟电路设计原理图详解)
本文主要介绍了最简单音调电路图大全(八款模拟电路设计原理图详解)。给一个不带音调控制功放加装一个高低音电路,即音调控制电路,可以满足渲染某种气氛、达到某种效果、或补偿扬声器系统及放音场所的音响不足
2018-03-26 14:34:00
186395
186395
可变增益放大器电路图(十一款可变增益放大器电路设计原理图详解)
本文主要介绍了可变增益放大器电路图(十一款可变增益放大器电路设计原理图详解)。增益控制的核心电路由可变增益运算放大器AD603和精密运算放大器ADOP37组成。其中以AD603为核心,辅以外围电路
2018-03-26 11:19:00
100931
100931
音调控制的定义与音调处理电路的原理分析
(频率),所谓音调控制只是个习惯叫法,实际上是高、低音控制或音色调节。高保真扩音机大都装有音调控制器。然而,从保证信号传送质量来考虑,音调控制倒不是必须的。 一个良好的音调控制电路,要有足够的高、低音调节范围
2017-10-25 16:18:44
32
32倒相式音调控制电路
倒相式音调控制电路如上图所示。IClb、IClc分别为高音信号和低音信号倒相缓冲放大器。RPl和RP2分别调整输入高、低音倒相缓冲放大器的信号电平,倒相放大电路承
2010-12-29 11:38:56
3887
3887
高品质立体声HI-FI组合放大器电路原理图
为了满足初、中级发烧友的需要,下面介绍采用运放之皇NE5532和飞利浦功放名品TDA1521、TDA1514制作的一套HI-FI立
2010-12-23 10:30:18
2871
2871
Hi-Fi功率放大器电路和电源供电电路
Hi-Fi功率放大器电路和电源供电电路
图表中所指示的(从20W到80W RMS ). 
一些解释:
-你首先要作的是测试末极功率管的放大系数hfe or β.
2010-10-06 09:50:31
2799
2799一套高素质Hi—Fi立体声单元组合
这里介绍的是采用NE5532运算放大器集成电路制作的一套高素质的HI-FI体声单元组合。该组台是由耳机监听放大器电路、话筒放大器电路、唱机均衡放大器电路、磁头均衡放大器电路.
2010-05-30 08:27:03
26
26Hi-Fi与AV有什么不同
Hi-Fi与AV有什么不同
一、实际用途: HiFi器材历史较长,电路成熟且电路程式多样,既有石机又有胆机,主要用途是对双声道进行高质量的重放
2010-05-14 09:13:15
10595
10595AV功放和Hi-Fi功放,AV功放和Hi-Fi功放异同点有哪
AV功放和Hi-Fi功放,AV功放和Hi-Fi功放异同点有哪些?
 AV功放 即视听系统中使用的放大器,用于家庭影院视听系统中
2010-03-31 11:50:16
4138
4138Hi-Fi,Hi-End,Hi-Fi/Hi-End是什么意思
Hi-Fi,Hi-End,Hi-Fi/Hi-End是什么意思?
Hi-Fi简介  正确发音[hai][fai]  Hi-Fi是英语High-Fidelity的缩写,直译为“高保真”,其定义是:
2010-03-31 10:14:29
3483
3483LM4610-3D环绕音-响度音量音调控制板
LM4610-3D环绕音-响度音量音调控制板LM4610是美国NS公司继LM1036后推出的又一款HI-FI级前置,是LM1036的理想替代产品,它也是利用直流电压来调节两个声道音量,高音,低音,平衡
2009-12-26 14:17:37
221
221摩托罗拉高保真功率放大器电路 (Motorola Hi-Fi
摩托罗拉高保真功率放大器电路 (Motorola Hi-Fi power amplifier)
This is a very simple, low cost, Hi-Fi quality power amplifier. You can build it 5 ways, like it
2009-12-26 08:24:34
1902
1902
电子管音频放大器威廉希尔官方网站 基础(七)-音量、响度与音调控制器
电子管音频放大器威廉希尔官方网站
基础(七)-音量、响度与音调控制器:音量控制器是用来调节输入功率放大器的信号电平,以控制扬声器的输出功率大小。一般在功放的前级采用可变电位器来
2009-12-12 08:25:41
163
163用高S管6P9P作并联推挽功率放大的Hi-Fi功放
用高S管6P9P作并联推挽功率放大的Hi-Fi功放:6P9P在电子管Hi-Fi发烧中多少有些名列“孙山”,成因可能是它不便作电压放大;又不便直接作功率放大。有关参数如下:从6P9P的参数上
2009-12-02 08:34:06
100
100Hi-Fi耳机放大电路与Qsurround、BBE(高保真耳
Hi-Fi耳机放大电路与Qsurround、BBE(高保真耳机)
高保真耳机所具有的宽频率响应和低
2006-04-17 23:24:18
2869
2869
                        电子发烧友App
                    
                
                
                    
                
                

]

























           
            
            
                
            
评论