`数字电位器,或digipot,方便了模拟电路的电阻、电压以及电流的数字控制和调整。数字电位器通常用于电源校准、音量控制、亮度控制、增益调节以及光模块的偏置/调制电流调节。数字电位器除基本功能外
2012-10-23 14:18:47
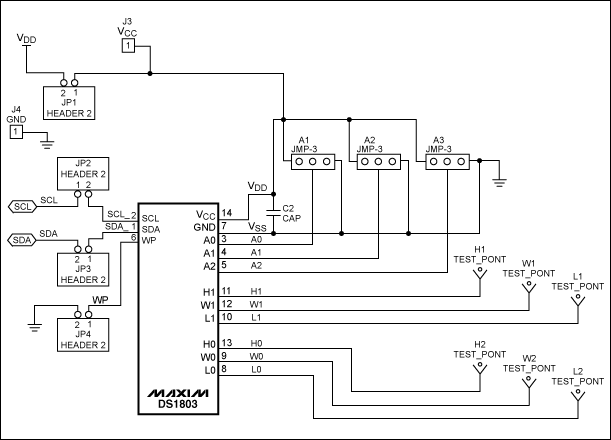
DS1802音频电位器包含两个数字控制电位器,具有对数锥度,每增量产生1dB的变化。最大衰减为63dB,但该器件还具有静音功能,可衰减大于90dB的信号。此外,DS1802具有四个按钮输入,既可
2023-06-12 14:52:48
336 
数字电位计(电位器)为音频音量(增益)控制应用提供了优势,可以取代笨重的机械电位器,特别是在MP3播放器、PDA、手机、移动互联网设备或立体声AM/FM收音机等手持便携式设备中。本文档介绍可用于音频
2023-06-09 16:56:23
1369 
本应用简报描述了用于偏置光学激光驱动器的两种拓扑结构(开环和闭环),并演示了使用DS1847数字电位器和MAX3273激光驱动器的示例。激光模块设计人员可以使用固定电阻器、机械电位器、数字电位器或
2023-06-09 16:40:39
225 
本文旨在检验DS1802双通道数字电位器的音频特性。开发测试电路的目的是测量抽头点之间的绝对误差、通道间匹配或两个电位计刮水器之间的跟踪、总谐波失真(THD)、互调失真(IMD)和串扰。
2023-06-09 15:50:57
352 
数字电位器是一种可由数字信号控制的电位器,当前使用范围十分广泛,区别于滑动、机械调节的电位器,而是属于集成电路,优点主要有:可以进行细调,调节精度高,无机械磨损,寿命高; 缺点:不能对阻值连续调整,只能按芯片位数的最小间隔调整。
2023-04-23 14:57:01
544 
数字式电位器 IC 通常被称为数字电位器,是连通数字和模拟电阻世界的桥梁,让上述问题迎刃而解。作为一种兼容微控制器的全电子器件,数字电位器可通过处理器和软件来控制、设置和改变其电阻值或分压比。
2023-04-23 14:46:36
2009 
DS1267B是一款双通道、256抽头数字电位器,抽头位置由存储的8位数据设置。DS1267B通过3线串行接口通信,驱动内部控制逻辑单元。可级联或者以菊链方式连接多片DS1267B,由一个处理器进行
2023-02-28 09:32:27
本应用笔记说明了使用Microchip PIC1845F1855微控制器实现DS12或DS509非易失数字电位器按钮接口的方法。
2023-02-09 13:54:06
529 
电子发烧友网为你提供Maxim(Maxim)DS1805Z-010+相关产品参数、数据手册,更有DS1805Z-010+的引脚图、接线图、封装手册、中文资料、英文资料,DS1805Z-010+真值表,DS1805Z-010+管脚等资料,希望可以帮助到广大的电子工程师们。
2023-01-22 20:10:11

电子发烧友网为你提供Maxim(Maxim)DS1805E-010+T&R相关产品参数、数据手册,更有DS1805E-010+T&R的引脚图、接线图、封装手册、中文资料、英文资料,DS1805E-010+T&R真值表,DS1805E-010+T&R管脚等资料,希望可以帮助到广大的电子工程师们。
2023-01-22 19:48:12

电子发烧友网为你提供Maxim(Maxim)DS1805E-010+相关产品参数、数据手册,更有DS1805E-010+的引脚图、接线图、封装手册、中文资料、英文资料,DS1805E-010+真值表,DS1805E-010+管脚等资料,希望可以帮助到广大的电子工程师们。
2023-01-22 19:47:52

电子发烧友网为你提供Maxim(Maxim)DS1805E-010相关产品参数、数据手册,更有DS1805E-010的引脚图、接线图、封装手册、中文资料、英文资料,DS1805E-010真值表,DS1805E-010管脚等资料,希望可以帮助到广大的电子工程师们。
2023-01-22 19:47:35

电子发烧友网为你提供Maxim(Maxim)DS1803Z-100/T&R相关产品参数、数据手册,更有DS1803Z-100/T&R的引脚图、接线图、封装手册、中文资料、英文资料
2023-01-22 19:47:11

电子发烧友网为你提供Maxim(Maxim)DS1803Z-050/T&R相关产品参数、数据手册,更有DS1803Z-050/T&R的引脚图、接线图、封装手册、中文资料、英文资料
2023-01-22 19:47:00

电子发烧友网为你提供Maxim(Maxim)DS1803E-050相关产品参数、数据手册,更有DS1803E-050的引脚图、接线图、封装手册、中文资料、英文资料,DS1803E-050真值表,DS1803E-050管脚等资料,希望可以帮助到广大的电子工程师们。
2023-01-22 19:33:24

电子发烧友网为你提供Maxim(Maxim)DS1803E-100相关产品参数、数据手册,更有DS1803E-100的引脚图、接线图、封装手册、中文资料、英文资料,DS1803E-100真值表,DS1803E-100管脚等资料,希望可以帮助到广大的电子工程师们。
2023-01-22 19:32:57

电子发烧友网为你提供Maxim(Maxim)DS1803E-010相关产品参数、数据手册,更有DS1803E-010的引脚图、接线图、封装手册、中文资料、英文资料,DS1803E-010真值表,DS1803E-010管脚等资料,希望可以帮助到广大的电子工程师们。
2023-01-22 19:22:21

电子发烧友网为你提供Maxim(Maxim)DS1803Z-100+T&R相关产品参数、数据手册,更有DS1803Z-100+T&R的引脚图、接线图、封装手册、中文资料、英文资料,DS1803Z-100+T&R真值表,DS1803Z-100+T&R管脚等资料,希望可以帮助到广大的电子工程师们。
2023-01-22 19:11:17

电子发烧友网为你提供Maxim(Maxim)DS1803E-50+T&R相关产品参数、数据手册,更有DS1803E-50+T&R的引脚图、接线图、封装手册、中文资料、英文资料,DS1803E-50+T&R真值表,DS1803E-50+T&R管脚等资料,希望可以帮助到广大的电子工程师们。
2023-01-22 19:10:58

电子发烧友网为你提供Maxim(Maxim)DS1803E-100+T&R相关产品参数、数据手册,更有DS1803E-100+T&R的引脚图、接线图、封装手册、中文资料、英文资料,DS1803E-100+T&R真值表,DS1803E-100+T&R管脚等资料,希望可以帮助到广大的电子工程师们。
2023-01-22 19:10:41

电子发烧友网为你提供Maxim(Maxim)DS1803E-010+T&R相关产品参数、数据手册,更有DS1803E-010+T&R的引脚图、接线图、封装手册、中文资料、英文资料,DS1803E-010+T&R真值表,DS1803E-010+T&R管脚等资料,希望可以帮助到广大的电子工程师们。
2023-01-22 19:10:25

电子发烧友网为你提供Maxim(Maxim)DS1803E-100+相关产品参数、数据手册,更有DS1803E-100+的引脚图、接线图、封装手册、中文资料、英文资料,DS1803E-100+真值表,DS1803E-100+管脚等资料,希望可以帮助到广大的电子工程师们。
2023-01-22 18:24:48

电子发烧友网为你提供Maxim(Maxim)DS1803Z-050+T&R相关产品参数、数据手册,更有DS1803Z-050+T&R的引脚图、接线图、封装手册、中文资料、英文资料,DS1803Z-050+T&R真值表,DS1803Z-050+T&R管脚等资料,希望可以帮助到广大的电子工程师们。
2023-01-21 20:11:02

电子发烧友网为你提供Maxim(Maxim)DS1803Z-010+T&R相关产品参数、数据手册,更有DS1803Z-010+T&R的引脚图、接线图、封装手册、中文资料、英文资料,DS1803Z-010+T&R真值表,DS1803Z-010+T&R管脚等资料,希望可以帮助到广大的电子工程师们。
2023-01-21 20:10:40

电子发烧友网为你提供Maxim(Maxim)DS1803Z-010/T&R相关产品参数、数据手册,更有DS1803Z-010/T&R的引脚图、接线图、封装手册、中文资料、英文资料
2023-01-21 19:59:21

电子发烧友网为你提供Maxim(Maxim)DS1803Z-100相关产品参数、数据手册,更有DS1803Z-100的引脚图、接线图、封装手册、中文资料、英文资料,DS1803Z-100真值表,DS1803Z-100管脚等资料,希望可以帮助到广大的电子工程师们。
2023-01-21 19:58:41

电子发烧友网为你提供Maxim(Maxim)DS1803Z-050相关产品参数、数据手册,更有DS1803Z-050的引脚图、接线图、封装手册、中文资料、英文资料,DS1803Z-050真值表,DS1803Z-050管脚等资料,希望可以帮助到广大的电子工程师们。
2023-01-21 19:58:23

电子发烧友网为你提供Maxim(Maxim)DS1803Z-010相关产品参数、数据手册,更有DS1803Z-010的引脚图、接线图、封装手册、中文资料、英文资料,DS1803Z-010真值表,DS1803Z-010管脚等资料,希望可以帮助到广大的电子工程师们。
2023-01-21 19:58:11

电子发烧友网为你提供Maxim(Maxim)DS1803Z-050+相关产品参数、数据手册,更有DS1803Z-050+的引脚图、接线图、封装手册、中文资料、英文资料,DS1803Z-050+真值表,DS1803Z-050+管脚等资料,希望可以帮助到广大的电子工程师们。
2023-01-21 19:18:21

电子发烧友网为你提供Maxim(Maxim)DS1803Z-100+相关产品参数、数据手册,更有DS1803Z-100+的引脚图、接线图、封装手册、中文资料、英文资料,DS1803Z-100+真值表,DS1803Z-100+管脚等资料,希望可以帮助到广大的电子工程师们。
2023-01-21 19:17:57

电子发烧友网为你提供Maxim(Maxim)DS1803E-050+相关产品参数、数据手册,更有DS1803E-050+的引脚图、接线图、封装手册、中文资料、英文资料,DS1803E-050+真值表,DS1803E-050+管脚等资料,希望可以帮助到广大的电子工程师们。
2023-01-21 19:17:17

电子发烧友网为你提供Maxim(Maxim)DS1803E-010+相关产品参数、数据手册,更有DS1803E-010+的引脚图、接线图、封装手册、中文资料、英文资料,DS1803E-010+真值表,DS1803E-010+管脚等资料,希望可以帮助到广大的电子工程师们。
2023-01-21 19:06:33

电子发烧友网为你提供Maxim(Maxim)DS1803Z-010+相关产品参数、数据手册,更有DS1803Z-010+的引脚图、接线图、封装手册、中文资料、英文资料,DS1803Z-010+真值表,DS1803Z-010+管脚等资料,希望可以帮助到广大的电子工程师们。
2023-01-21 19:06:08

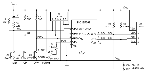
本应用笔记介绍了一种使用外部模拟电压改变数字电位器电阻的简单方法。Microchip PIC12F683微控制器用于从模拟电压转换为I电压2C流,然后用于控制数字电位计。DS1803数字电位器用作示例器件,本应用使用最少数量的外部元件。这里提出的想法可以应用于其他控制输入和其他数字电位计/电阻。
2023-01-14 14:03:27
603 
用于控制 LED 亮度的数字电位器 (POT)
2022-11-15 20:23:11
0 电子发烧友网站提供《电动电位器构建.zip》资料免费下载
2022-11-04 10:15:43
0 数字电位器是一种固态电位器,它与传统的模拟电位器的工作原理、结构、外形完全不同。它取消了活动件,是一个半导体集成电路,其优点是没有噪声,有极长的工作寿命。下面以DS1666为例介绍数字电位器的基本工作原理及应用。
2021-04-14 14:38:57
14 DS1267是DALLAS公司生产的256结点双数字电位器,它具有三种串行接口且功耗很低,很容易与单片机接口,文中介绍了数字电位器DS1267的结构和工作原理,同时给出了DS1267在瞬态应变波形存贮器中的应用线路和软件流程图。
2021-04-14 10:40:45
12 DS1267是DALLAS公司生产的256 结点双数字电位器,它具有三种串行接口且功耗很低,很容易与单片机接口,文中介绍了数字电位器DS1267的结构和工作原理,同时给出了DS1267在瞬态应变波形存贮器中的应用线路和软件流程图。
2019-11-20 17:48:49
11 数字电位器是一种固态电位器,它与传统的模拟电位器的工作原理、结构、外形完全不同。它取消了活动件,是一个半导体集成电路,其优点是没有噪声,有极长的工作寿命。下面以DS1666为例介绍数字电位器的基本工作原理及应用。
2019-11-20 16:53:52
24 本文介绍了数字电位器产品特性、数字电位器原理、对数字电位器的优缺点进行了分析,介绍了数字电位器和数模转换器的区别以及区分数字电位器的性能详解。
2018-01-23 13:36:32
8724 本文详细介绍了数字电位器基本工作原理,其次介绍了数字电位器的典型应用电路,最后介绍了数字电位器制作方法。
2018-01-23 11:21:09
19311 
本文介绍了什么是数字电位器、数字电位器的特点与数字电位器工作原理,其次详细的介绍了数字电位器应用,最后介绍了数字电位器的选型指南。
2018-01-23 10:20:33
56077 
数字电位器是采用CMOS工艺制成的数模混合信号处理集成电路。本文介绍了数字电位器产品特性和数字电位器原理,其次详细的介绍并分析了数字电位器控制原理。
2018-01-23 10:06:49
31774 
本文主要介绍了数字电位器的应用,包括了介绍了X9313数字电位器的应用、数字电位器实现数控低通滤波器和数字电位器在气体检测电路的应用以及数字电位器在音频电路中的应用。
2018-01-23 09:39:16
42433 
本文对数字电位器的优缺点进行了详细分析,其次介绍了数字电位器选型指南与考虑因素,最后介绍了数字电位器型号大全。
2018-01-23 09:25:53
7943 DS1267B有两个256位电位器,抽头每个组由8位存储值。 DS1267B通过3线串行接口,驱动器内部的控制逻辑单元通信。
2013-03-04 13:52:02
2736 
DS1868B有两个256位电位器,抽头设置为8位值。电位器可独立使用,或堆叠增加的总电阻的抽头数。
2013-02-26 10:47:53
3157 
DS1855双路非易失性(NV)数字电位器和安全存储器由一个100级线性变化电位器、一个256级线性变化电阻器、256字节EEPROM存贮器、和2线接口组成。
2013-02-19 16:53:30
2355 
本应用笔记描述了使用外部模拟电压改变数字电位器阻值的简易方法。使用Microchip的PIC12F683型微控制器将模拟电压转换至控制数字电位器的I²C数据流。
2013-01-27 15:38:53
6396 
描述了数字电位器工作原理、特点、分类及广泛应用,阐述了与机械电位器相比,数字电位器的优点,同时也描述了数字电位器AD5272内部电路结构,在此基础上进一步提出了对数字电位
2012-05-09 16:13:28
153 本应用笔记介绍了一种DS1845/DS1855接口方案,利用简单的高性价比控制器实现。按键输入将被转化成I?C命令,无需主机控制,即可实现数字电位器的递增、递减调节,或将其设置在数字电
2011-08-09 12:02:49
2281 
摘要:在这个电路中,数字电位器(DS1869)提供的LED亮度控制的LED驱动IC(MAX16800)。该电路还提供了对过热和过载情况下热保护。
LED的应用,包括微控制器,但没有(或
2011-01-11 10:28:52
1169 
本文从应用角度介绍了数控可编程电位器DS1867的结构与编程要点,探讨了DS1867与51单片机的接口形式,通过软件时序仿真实现SPI操作,并给出了具体的接口电路及驱动程序,最后对
2010-03-05 09:27:25
79 数字电位器是一种用数字信号控制电位器滑动端位置的新型器件,它由数字信号控制调节,具有在自动控制系统方面机械电位器无法实现的优点。本文以美国DALLAS 公司的DS1267 型数字
2009-12-19 15:28:41
93 数字电位器DS1267 及其在电桥自动平衡中的应用摘要:DS1267是DALLAS公司生产的256 结点双数字电位器,它具有三种串行接口且功耗很低,很容易与单片机接口,文中介绍
2009-11-17 14:59:25
44 利用数字电位器实现数控低通滤波器摘要:数字电位器是一种应用普遍的器件,本文介绍如何使用数字电位器构建一个可调带宽的低通滤波器。
2009-11-17 11:08:27
20 利用数字电位器实现数控低通滤波器
摘要:数字电位器是一种应用普遍的器件,本文介绍如何使用数字电位器构建一个可调带宽的低通滤波器。
2009-11-16 14:40:56
50 DAC与数字电位器摘要:本应用笔记对数/模转换器(DAC)和数字电位进行了对比,传统的数字电位器用于替代机械电位器。随着分辨率的提高和功能的增多,数字电位器
2009-11-16 11:45:21
61 数字电位器的应用
2009-11-16 11:32:12
48 理解和应用数字电位器
主题词:数字电位器,机械电位器,电子应用。 摘要:笔者比较了数字电位器和
2009-10-23 23:41:33
50 DS1267是DALLAS公司生产的256结点双数字电位器,它具有三种串行接口且功耗很低,很容易与单片机接口,文中介绍了数字电位器DS1267的结构和工作原理,同时给出了DS1267在瞬态应变波
2009-10-03 09:02:22
213 数字电位器DS1267及其在电桥自动平衡中的应用摘要:DS1267是DALLAS公司生产的256结点双数字电位器,它具有三种串行接口且功耗很低,很容易与单片机接口,文中介绍了数字电位器D
2009-10-03 08:57:18
37 Abstract: This article demonstrates a hardware and software solution for controlling the DS1803
2009-04-28 12:05:24
36 摘要:本应用笔记介绍了一种通过几个按键和一个微控制器控制数字电位器DS1803或DS1805阻值的简易方法。
概述本应用笔记介绍了一种使用几个按键和一个微控
2009-04-28 11:37:36
2529 
摘要:数字电位器(digipot)能够在各种应用中为模拟电路提供便利的电阻、电压和电流的数字控制与调节。该应用笔记介绍了数字电位器的基本功能,说明了如何改进数字电位器以提
2009-04-28 11:35:59
777 
摘要:数字可调节电位器,也称为数字电位器或digpot,不仅能够在众所周知的音频应用中替代机械电位器,而且能够在所有电子设备中替代传统的机械电位器。作为模/数转换器(DAC)
2009-04-28 10:22:12
1400 
DS1667内含两个集成电路电位器,它可以通过计数法选择电阻元件的办法来调整,每个电位器由256个电阻元件组成,在每一个电阻段都有可连接到游标的抽头。电阻阵列中游标的位
2008-12-19 01:27:17
28 用数字电位器替代机械电位器
摘要:数字可调节电位器,也称为数字电位器或digpot,不仅能够在众所周知的音频应用中替代机械电位器,而且能够
2008-11-27 17:38:47
2467 
DS1267 双路、±5V、数字电位器芯片
The DS1267 has two 256-position potentiometers, with wiper positions each
2008-10-04 20:24:35
1116 
DS1844 四路数字电位器
The DS1844 Quad Digital Potentiometer combines four 64-position potentiometers
2008-10-04 20:18:17
969 
DS1868 双路、数字电位器芯片
The DS1868 has two 256-position potentiometers, with wiper positions each set
2008-10-04 20:11:47
1883 
DS1869 Dallastat、3V数字电位器
DS1869概述
The DS1869 Dallastat™ provides the same features as the DS1669 but with operational capability fo
2008-10-04 20:06:49
547 DS1804 非易失调节电位器
DS1804 NV微调电位器是非易失数字电位器,具有100个抽头位置。为CPU控制或手动控制输入的低成本电路调节应用提供了一个理
2008-10-02 00:00:57
2011 
DS4301非易失、32抽头数字电位器
DS4301是一款单32抽头线性数字电位器,具有200kΩ端到端电阻。滑动端位置存储在EEPROM中,因此DS4301上电时就处于最近
2008-10-01 23:49:53
712 
DESCRIPTIONThe DS1803 addressable dual digital potentiometer features two independently controlled
2008-08-19 12:26:44
18 The DS1805 addressable digital potentiometer containsa single 256-position digitally controlled
2008-08-19 12:25:46
36 DS1667内含两个集成电路电位器,它可以通过计数法选择电阻元件的办法来调整,每个电位器由256个电阻元件组成,在每一个电阻段都有可连接到游标的抽头。电阻阵列中游标的位置
2006-03-31 23:58:44
1188
评论