电子发烧友网为你提供Maxim(Maxim)MAX16814BUTP+相关产品参数、数据手册,更有MAX16814BUTP+的引脚图、接线图、封装手册、中文资料、英文资料,MAX16814BUTP+真值表,MAX16814BUTP+管脚等资料,希望可以帮助到广大的电子工程师们。
2023-07-14 18:55:10

电子发烧友网为你提供Maxim(Maxim)MAX16814BEUP+相关产品参数、数据手册,更有MAX16814BEUP+的引脚图、接线图、封装手册、中文资料、英文资料,MAX16814BEUP+真值表,MAX16814BEUP+管脚等资料,希望可以帮助到广大的电子工程师们。
2023-07-14 18:54:30

电子发烧友网为你提供Maxim(Maxim)MAX16814ATP+相关产品参数、数据手册,更有MAX16814ATP+的引脚图、接线图、封装手册、中文资料、英文资料,MAX16814ATP+真值表,MAX16814ATP+管脚等资料,希望可以帮助到广大的电子工程师们。
2023-07-14 18:54:07

电子发烧友网为你提供Maxim(Maxim)MAX16814ATP/V+相关产品参数、数据手册,更有MAX16814ATP/V+的引脚图、接线图、封装手册、中文资料、英文资料,MAX16814ATP/V+真值表,MAX16814ATP/V+管脚等资料,希望可以帮助到广大的电子工程师们。
2023-07-14 18:49:17

电子发烧友网为你提供Maxim(Maxim)MAX16814AUP+相关产品参数、数据手册,更有MAX16814AUP+的引脚图、接线图、封装手册、中文资料、英文资料,MAX16814AUP+真值表,MAX16814AUP+管脚等资料,希望可以帮助到广大的电子工程师们。
2023-07-14 18:45:35

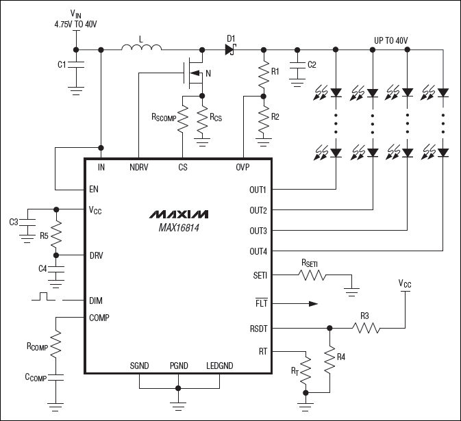
MAX16814高效率、高亮度LED (HB LED)驱动器可提供多达四路的集成LED吸电流通道。电流模式开关型DC-DC控制器驱动一路DC-DC转换器,提供多串HB LED所需的电压
2023-05-06 14:55:29
电子发烧友网为你提供Maxim(Maxim)MAX16814EVKIT+相关产品参数、数据手册,更有MAX16814EVKIT+的引脚图、接线图、封装手册、中文资料、英文资料,MAX16814EVKIT+真值表,MAX16814EVKIT+管脚等资料,希望可以帮助到广大的电子工程师们。
2023-02-06 19:47:21

max232应用电路原理图 
2008-10-21 00:27:12
,前灯和雾灯,建筑物,工业和环境灯照明.本文介绍了MAX16814主要特性,功能框图,典型应用电路以及MAX16814 评估板主要特性,电路图,材料清单和PCB布局图. The MAX16814 high-eff
2019-02-27 12:54:01
1196 
介绍了几款max4080典型应用电路供大家参考,其中包括:MAX4080高精度单向电流检测放大器电路;MAX4080、MAX4081高边电流检测放大器;基于AT89S52程控开关稳压电源设计;新型矿用本安电源保护电路。
2017-12-08 14:08:07
37150 
本文提供MAX2079应用电路图及功能框图。
2012-01-19 16:18:24
1442 
MAX1113串行8位ADC的应用电路图
2011-05-15 23:25:43
1826 
MAX9613, MAX9615应用电路
The MAX9613/MAX9615 are low-power precision op amps with rail-to-rail inputs
2010-10-07 11:22:40
741 
MAX9614, MAX9616应用电路
The MAX9614/MAX9616 are low-power precision op amps that feature precision
2010-10-07 11:20:24
703 MAX5970典型应用电路 
MAX5970,pdf (0V to 16V, Dual Hot-Swap Controller) 
2010-05-29 08:18:43
1944 
MAX6642应用电路
2010-05-13 08:09:05
1266 
MAX1674, MAX1675, MAX1676应用电路
2010-05-06 09:16:09
1701 
MAX13325, MAX13326应用电路
2010-05-04 07:44:27
573 
MAX4952B应用电路
2010-05-01 13:36:21
877 
MAX14514应用电路
MAX14514 pdf:
2010-04-25 10:57:32
848 
MAX9742典型应用电路
MAX9742,pdf datasheet (Class D Amplifier)
2010-04-18 13:05:51
1141 
MAX8516/MAX8517/MAX8518应用电路
2010-04-10 21:30:55
723 
MAX16070, MAX16071应用电路 
2010-04-05 05:59:27
855 
MAX16065, MAX16066应用电路
2010-03-28 09:11:02
585 
MAX19998应用电路
MAX19998单路、高线性度下变频混
2010-03-18 08:34:35
552 
MAX6887, MAX6888应用电路
 
MAX6887/MAX6888多电压电源监视器具有多路电压检测输入、一路看门狗输入和
2010-03-17 08:54:11
581 
MAX7044应用电路
MAX7044以晶体为基准的锁相环(PLL) VHF/UHF发送器设计用于在300MHz至450MHz频率范围发送OOK/ASK数据。
2010-03-17 08:48:19
1068 
MAX5972/MAX5972A应用电路
2010-03-05 08:58:06
559 
MAX1946应用电路
 
MAX1946采用节省空间的8引脚TQFN封装,工作在-40°C至+85°C温度范围。 
具有自动复位功能的MAX1946单路限流开关提供一
2010-03-03 22:24:20
569 
MAX9830应用电路
典型工作电路 
MAX9830单
2010-03-01 11:42:27
576 
MAX15041应用电路
MAX15041是低成本、内置开关的同步DC-DC转换器,可提供高达3A的输出电流。MAX15041工作在4.5V至28V输入电压范围,输出电压范围为0.6V至V
2010-03-01 08:59:28
1275 
MAX8887, MAX8888应用电路
2010-02-28 19:50:51
812 
MAX16814 集成4通道、高亮度LED驱动器,提供高压DC-DC控制器 
 
概述
MAX16814高效率、高亮度LED (HB LED)驱动器可提供多达四路的集成LED吸
2010-02-05 12:54:51
1782 
The MAX16814 high-efficiency, high-brightness LED (HB LED) driver provides up to four integrated
2010-02-05 12:51:46
48 MAX5969A, MAX5969B应用电路
2010-02-05 12:34:40
1465 
MAX15054应用电路
2010-02-05 12:31:03
830 
MAX16838应用电路
2010-02-05 10:45:04
584 
MAX1061, MAX1063 应用电路
2009-12-26 09:42:10
585 
MAX9150的应用电路图
图2是下述两种芯片与MAX9150配合使用的一个范例,图中MAX9110将CMOS电平转换成LVDS电平,为MAX9150提
2009-12-08 14:36:21
850 
MAX782典型应用电路
2009-11-14 16:27:20
513 
MAX736系列的基本应用电路
2009-10-31 16:15:10
849 
MAX732标准的升压应用电路
 
2009-10-31 15:38:36
1503 
MAX680的基本应用电路
MAX680基本应用电路如图所示,外接4个
2009-10-31 14:22:11
1426 
MAX730基本应用电路
2009-10-30 13:57:36
756 
MAX752的应用电路
2009-10-27 12:02:41
571 MAX882 MAX883 MAX884典型应用电路
2009-10-24 16:45:48
1123 
MAX688 MAX689的典型应用电路
2009-10-24 16:33:24
607 
MAX687的典型应用电路
2009-10-24 16:28:05
460 
MAX873 MAX875 MAX876典型应用电路
 
2009-10-24 15:46:35
1907 
MAX1772的充电应用电路
2009-10-02 17:45:11
1813 
MAX16814 M
2009-09-05 23:26:18
574 Figure 1. MAX1470 typical circuit. 
MAX1470典型应用电路: 
2009-09-05 23:24:48
696 
MAX16814 Integrated, 4-Channel, High-Brightness LED Driver with High-Voltage DC-DC Controller
2009-08-22 09:08:36
1820 Figure 1. MAX6970EVKIT schematic.MAX6970应用电路
2009-07-25 21:08:26
513 
MAX7应用电路图
2009-07-20 14:39:55
500 
MAX1616应用电路
2009-07-18 08:46:24
1948 
MAX4370应用电
2009-06-09 20:44:37
1152 
MAX714应用电路图
2009-05-13 15:07:17
852 
MAX688 689典型应用电路图
2009-05-13 15:06:30
781 
MAX687典型应用电路图
2009-05-13 15:05:43
526 
MAX619典型应用电路图
2009-05-13 15:05:03
773 
MAX5060, MAX5061应用电路图
MAX5060/MAX5061脉宽调制(PWM) DC-DC控制器具有大电流输出能力,封装紧凑,所需外部元件最少。这些器件利用
2009-05-02 10:15:40
1187 
MAX6316, MAX6317, MAX6318应用电路图
2009-03-31 22:07:43
1706 
max810/max809应用电路图
2009-03-31 21:42:38
5228 
MAX16818应用电路图
典型工作电路 
2009-03-31 21:19:39
896 
MAX9508典型应用电路 
2009-03-14 19:14:44
429 
MAX2511应用电路
2009-02-16 16:27:07
726 
MAX2511应用电路
2009-02-16 16:27:06
841 
MAX9996应用电路
2009-02-16 12:44:17
532 
Typical Operating Circuit 
MAX8863, MAX8864应用电路
2009-02-08 19:55:49
639 
MAX2247应用电路 
2009-02-06 12:42:11
1079 MAX1697参考应用电路
典型工作电路 
2009-01-22 14:52:29
594 
max1703应用电路
2009-01-12 12:29:13
1480 
MAX713应用电路
2009-01-12 12:09:13
4377 
max232应用电路
2008-10-21 00:14:39
9825 
MAX3532应用电路
典型工作电路
2008-10-06 23:19:03
643 
MAX3505应用电路(CATV上行放大器)
典型工作电路
2008-10-06 22:50:04
838 
MAX9921应用电路
2008-10-06 14:32:18
577 
MAX2660, MAX2661应用电路
2008-09-23 17:55:54
566 
MAX1619应用电路
2008-09-23 17:54:41
818 
MAX2680, MAX2681, MAX2682应用电路
2008-09-23 17:52:04
815 
MAX2683,MAX2684应用电路
2008-09-23 17:51:33
430 
MAX2690应用电路
2008-09-23 17:50:49
523 
max202应用电路 
2008-06-30 14:19:08
6834 
max813l应用电路
用电阻接高,并不意味着是高电平,因
2008-06-23 10:54:28
7236 
max7219典型应用电路图
2008-04-26 01:17:01
2052 
max705应用电路
采用监控器MAX705 芯片构成外部监控电路,电路外部接线如图所示。该电路具有看
2008-04-26 00:41:47
8787 
max639典型应用电路图大全
2007-12-03 22:41:00
1146 
 
                     
                
评论