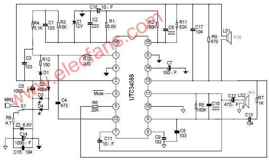
★UTC34088是为电话机开发的集成电路,可以实现电子电话机全部通话功能。★UTC34088的封装形式为DIP16。特点★应用广、偏置电路灵活设定★一致性好、可靠性高★体积
2010-02-25 08:56:28
36 到达源极,栅极带上比漏极低于0.7V以下的电压时, MOS管导通。 如果规定只能用一种类型的 MOS管,我们也能设计出集成电路来,想当初的半导体工艺只适合于做 N型一种类型的 MOS管,那时侯的集成电路
2015-09-07 09:48:43
★UTC2411是为电话机振铃部分设计的双极型线性集成电路★UTC2411的封装形式为8线塑封双列直插式。功能★双振荡器★输出放大★输入电压控制特点★与电话网的
2010-02-25 09:23:20
94 X78XX系列双极型线性集成电路:
2012-03-29 15:03:56
53 UTC494是一单片双极型线性集成电路,包含咯脉宽调制型开关电源的所有控制部分。
2009-07-24 10:12:43
96 双极线性集成电路单晶硅7358A电子类手册下载
2022-03-22 17:36:06
55 线性集成电路的应用5.1 放大电路的频率特性教学要求 掌握RC低通、高通滤波电路的频率特性; 了解三极管及其放大电路的高频特性; 了解fα、fβ、fT各频
2010-03-31 08:31:57
21 utc494 电压型脉宽调制(PWM)控制电路
UTC494是一单片双极型线性集成电路,包含了脉宽调制型开关电源的所有控制部分。它内部包括有5V参考电源,两个误差放大器,触发器,输
2010-01-10 12:16:27
71 2822是为便携式录音机和收音机音频功率放大输出部分设计的一块双极型线性集成电路。2822的封装形式为8线塑封双列直插式。2822双极型 线性集成 原理图:
2011-08-24 17:02:38
3758 
UTC571是一个多功能低成本的双增益控制电路,片内的每一个通道都可用作动态压缩器和扩展器。每个通道都有一个全波整流器用来检测信号的平均值,一个线性化的温度补
2010-02-25 09:02:53
115
线性集成电路外形与引脚分布图
2009-06-10 10:24:19
2527 
模拟反馈-模拟/线性集成电路:扮演重要角色
2021-04-20 12:36:56
14 音频应用线性集成电路 虽然运算放大器和其他线性集成电路有被用作音频放大器,相对较少的文档已经出现其他音频应用。事实上,广泛各种工作室和工业音频领域可以送达现有线性器件。音频需求的严格要求通常意味着
2017-05-25 11:12:59
15 双极型电路,是用双极型硅工艺制成的集成电路。
2021-06-19 10:58:32
21 常用电话振铃集成电路型号(规格)生产厂家器件名称兼容型号ML8204ST电话振铃集成电路KA2410ML8205ST电话振铃集成电路
2006-04-17 21:24:17
2182 UTC31101是一块无绳电话用语音压扩电路,适用于无绳电话等设备中作语音压扩等功能。主要特点* 工作电压低,消耗电流小,可用干电池工作Vcc(min)=1.8V (Ta=25°C)
2010-02-25 09:13:05
217 UTC78XX系列是三端正电源稳压电路,它的封装形式为TO-220。它有一系列固定的电压输出,应用非常的广泛。每种类型由于内部电流的限制,以及过热保护和安全工作区的保护,
2010-02-25 09:02:09
18 什么是双极型集成电路
双极型集成电路(bipolar integrated circuit):以通常的NPN或PNP型双极型晶体管为基础的单片集成电路。它是1958年
2009-06-30 20:11:20
3895 
集成电路的分类
集成电路的种类相当多,集成电路按制作工艺来分可分为三大类,即半导体集成电路、膜集成电路及混合集成电路。半导体集成电路有双极型和场效应
2009-09-19 15:16:07
4185 555时基集成电路应用电路包括单稳类电路、双稳类电路、无稳类电路等
2016-06-08 14:28:43
5 许多双极型线性集成电路已显示出增强的低剂量率敏感性(ELDRS),其中当暴露于电离辐射下的产品在低剂量率(LDR)时比暴露在高剂量率(HDR)时可能具有更差的总电离剂量(TID)性能。最近的测试细胞
2018-05-15 15:47:25
9 集成电路应用电路识图方法
在无线电设备中,对集成电路应用电路的识图是电路分析中的一个重点,也是难点之一。 1.集成电路应用电
2010-01-13 13:57:22
640 双极型线性集成电路已经与我们在PWM和PFC控制器的形式来监控电路等。因为这些设备传统上一直使用较高电压建立(35V的)双极工艺,供电考虑通常也不会关注。此外,这些集成电路包含高电流保护一直保持较高
2017-06-29 15:10:44
2 ULN2003是一个单片高电压、高电流的达林顿晶体管阵列集成电路。它是由7对NPN达林顿管组成的,它的高电压输出特性和阴极箝位二极管可以转换感应负载。单个达林顿对的集电极电流是 500mA。达林顿管
2019-05-05 08:00:00
2 在电子设备中,集成电路的应用愈来愈广泛,对集成电路应用电路的识图是电路分析中的一个重点。
2021-03-10 10:40:38
110 ULN2003是一个单片高电压、高电流的达林顿晶体管阵列集成电路。它是由7对NPN达林顿管组成的,它的高电压输出特性和阴极箝位二极管可以转换感应负载。单个达林顿对的集电极电流是500mA。达林顿管
2021-03-25 15:10:00
30 ULN2003是一个单片高电压、高电流的达林顿晶体管阵列集成电路。它是由7对NPN达林顿管组成的,它的高电压输出特性和阴极箝位二极管可以转换感应负载。单个达林顿对的集电极电流是500mA。达林顿管
2019-11-14 16:14:43
12 ULN2003是一个单片高电压、高电流的达林顿晶体管阵列集成电路。它是由7对NPN达林顿管组成的,它的高电压输出特性和阴极箝位二极管可以转换感应负载。单个达 林顿对的集电极电流是500mA。达林顿管
2020-07-20 08:00:00
6 ULN2003是一个单片高电压、高电流的达林顿晶体管阵列集成电路。它是由7对NPN达林顿管组成的,它的高电压输出特性和阴极箝位二极管可以转换感应负载。单个达林顿对的集电极电流是 500mA。达林顿管
2019-02-13 08:00:00
12 GT2200A线性集成电路智能参数分析仪是聚星电子威廉希尔官方网站
研究所所继GT2100A数字集成电路多值逻辑测试仪之后向国内外市场推出的又一新品。它融合了国内外同类产品的诸多优点并有所创新
2010-07-20 14:30:32
10 。如下图与非门:Y=A+BCMOS集成电路使用MOS管,功耗小,工作电压范围很大,一般速度也低,但是威廉希尔官方网站
在改进。与非门:Y=A+B高低电平范围TTL属于双极型数字集成电路,其输入端与输出端均为...
2021-11-30 20:51:05
26 L6506是一款可以检测并监控步进电机或其他相类似设备电流的线性集成电路。可与功率驱动级芯片像L293D、L298N,L6201/02/03配套使用,针对感性负载组成恒流驱动电路。
2020-10-19 10:07:10
2373 
集成电路应用电路特点 ①大部分应用电路不画出内电路方框图,这对识图不利,尤其对初学者进行电路工作分析时更为不利。 ②对初学者而言,分析集成电路的应用电路比分析分立元器件的电路更为困难,这是对集成电路
2017-10-26 17:00:42
22 集成电路应用电路识图方法简介 在无线电设备中,集成电路的应用愈来愈广泛,对集成电路应用电路的识图是电路分析中的一
2009-11-27 09:13:59
626 在无线电设备中,集成电路的应用愈来愈广泛,对集成电路应用电路的识图是电路分析中的一个重点,也是难点之一。
2012-03-29 16:31:08
2216 半导体集成电路分为双极型集成电路和单极型集成电路两种,它们又各自分为数字集成电路和模拟集成电路。那么,什么叫数字集成电路和模拟集成电路呢?
2019-08-01 14:23:41
1937 555集成电路实用大全介绍国内外最通用的555时间集成电路(包括双极型和MOS型,单双时间电路)在38个应用领域的500多个应用实例,诸如安全、节电、充电、电话、传真、遥控、报
2009-03-29 09:41:58
1724 集成电路应用电路有典型应用电路和实用电路两种,前者在集成电路手册中可以查到,后者出现在实用电路中,这两种应用电路相差不大,根据这一特点,在没有实际应用电路图时可以用典型应用电路图作参考,这一方法修理中常常采用。
2018-06-08 08:35:18
7063
ka7500是一单片双极型线性集成电路,包含了脉冲调制型开关电源的所有控制部分。附件是
2008-11-28 10:01:02
511 555时基电路是一种数字、模拟混合型的中规模集成电路,其电路类型有双极型和CMOS型两大类,结构与工作原理类似。
2023-10-11 14:36:33
371 
常用电话拨号集成电路
2006-06-30 19:19:29
2027
常用电话振铃集成电路
2006-06-30 19:20:35
1625
常用电话话音集成电路
2006-06-30 19:19:46
1133 早期的硅基集成电路工艺以 **双极型工艺为主** ,不久之后,则以更易大规模集成的 **平面金属氧化物半导体(MOS)工艺为主流** 。MOSFET由于具有高输入阻抗、较低的静态功耗等优异性能,以及
2023-05-06 10:38:41
1999 本文开始介绍了什么是集成电路与集成电路拥有的特点,其次介绍了集成电路的分类和集成电路的原材料,最后详细的介绍了集成电路的四个封装形式及集成电路电路符号和应用电路识图方法。
2018-01-24 18:25:49
26825 KC580C是典型的单片机式NTSC制彩色信号解码用双极型线性集成电路.它的主要功能是色信号放大,ACC,ACK,色同步信号选通APC鉴相,压控振荡和色差信号解调等.应用实例如图
2010-10-10 10:47:02
3216 
模拟集成电路的分析与设计,PDF版免费下载:本书的主要内容包括:集成电路有源器件模型,双极型、MOS、BiCMOS集成电路威廉希尔官方网站
,单晶体管和多晶体管放大器,电流镜、
2008-06-18 23:56:01
4647 一些电阻、电容、三极管等器件按照电路连接起来,然后用电路封装在一起,形成一个独立模块让其他电路使用,这就是集成电路,集成电路有很多种,那么集成电路分为哪几类,下面小编就为大家介绍集成电路的类型。 按
2021-10-03 17:44:00
14251 本书介绍模拟集成电路的分析与设计。全面阐述了模拟集成电路的基本原理和概念,同时还阐述了模拟集成电路的新威廉希尔官方网站
和新发展。全书共十二章(前七章介绍了集成电路放大器件模型,双极型、MOS和BiCMOS
2018-07-18 08:00:00
47 模拟集成电路,模拟集成电路是什么意思
模拟集成电路定义
集成电路往往有内繁外简的电路形式,其主要是将二极管,三极管、电阻、电
2010-03-09 15:22:04
1739 射频集成电路芯片原理与应用电路设计介绍
有需要的朋友下来看看
2015-12-21 15:02:01
8 CIC38系列音乐集成电路应用电路
CIC38系
2009-09-28 10:06:13
867 
UTC 75232是一种单片集成电路,包含三个独立的驱动器和五个接收器,符合TIA/EIA232-F标准的要求。
2021-01-04 08:00:00
16 ECL集成电路的特点有哪些?
在正常工作状态下,ECL电路中的晶体管是工作于线性区或截止区的。因此,ECL集成电路被称为非饱和型。 EC
2010-03-08 11:16:42
1981
评论