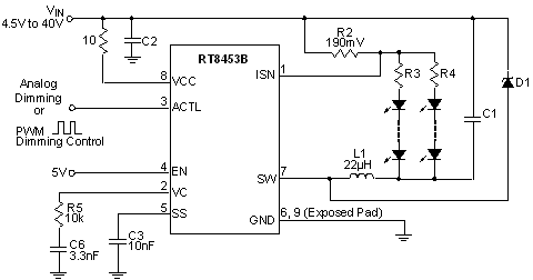
The RT8453B is a buck current mode PWM regulator for LED driving applications. It provides
2010-09-30 12:12:55
60 View the reference design for RT8453B_Typical Application. //www.obk20.com/soft/ has
2021-07-12 09:00:34
8 RT9605/RT9605B应用电路Triple-Channel Synchronous-Rectified Buck MOSFET DriverThe RT9605B is a high frequency, triple-channel synchronous-rectified buck 
2010-03-23 18:02:11
2904 
RT9232B应用电路及参数
The RT9232B is a single-phase synchronous buck PWM DC-DC converter controller design
2010-03-25 17:15:38
1683 
RT8452应用电路 (高电压高电流LED驱动器控制器)
The RT8452 is a current mode PWM controller designed to drive
2010-09-30 12:24:49
2319 
RT8482应用电路(高电压高电流LED驱动器控制器)
The RT8482 is a current mode PW
2010-09-30 12:20:21
3511 
RT9173B应用电路及参数资料
The RT9173B regulator is designed to convert voltage supplies ranging f
2010-03-27 17:07:53
4482 
DC1934A,演示电路是一款采用LTM8053的40V,3.5A降压稳压器。演示板设计用于5.6V至40V输入的5V输出。宽输入范围允许各种输入源,如汽车电池和工业电源。只需修改适当的电阻和电容
2019-05-24 09:09:21
RT9025应用电路
The RT9025 is a high performance positive voltage regulator designed for 
2010-03-24 16:55:55
3407 
RT9603应用电路:RT9603 Typical Application Circuit
2008-12-11 11:34:37
2724 
RT9243应用电路
The 
2008-12-11 11:16:26
1436 
RT9205/RT9205A应用电路
Pin Configurations (TOP VIEW)SOP-14 
2009-11-20 09:32:29
1040 
40V转5V 40V转3.3V 40V转3V降压芯片和LDO芯片(通信电源威廉希尔官方网站
 官网)-40V转24V,40V转20V,40V转15V ,40V转12V,40V转9V,40V转5V,40V转3.3V,40V转3V,40V转1.8V,40V转1.2V.
2021-09-15 12:56:27
14 RT9185应用电路
The RT9185 series are  efficient, precise triple-channelCMOS LDO regulators specif
2010-03-24 16:58:38
657 
RT9241应用电路:
The 
2008-12-11 11:18:08
1429 
RT8020应用电路
2010-04-25 17:24:45
827 
RT9244应用电路
2008-12-11 11:20:23
790 
View the reference design for MMA8453Q_Typical Application. //www.obk20.com/soft/ has
2021-09-09 12:04:39
12 RT9248应用电路:
The
2008-12-11 11:29:23
1268 
rt9245应用电路
2008-12-11 10:55:06
899 
RT9174应用电路
The RT9174 is a triple linear regulator controller designed for motherboard application.The regulators
2010-03-24 17:01:55
2523 
本内容为RT8060A降压DCDC转换器的应用电路。
2011-04-03 18:32:05
1898 
RT9194应用电路
The RT9194 is a low-dropout voltage regulator controller with a specific PGOOD indicating scheme, it acts as a power supervisor o
2010-03-24 17:05:08
624 
RT8100应用电路及参数
The RT8100 is an advanced DC/DC synchronous buck PWM controller with several i
2010-03-25 17:08:15
929 
40V转24V 20V;40V转15V 12V 9V降压电源芯片(电源威廉希尔官方网站
应用期刊)-40V转24V,20V;40V转15V,12V,9V降压电源芯片
2021-09-15 12:54:28
30 View the reference design for AND8453. //www.obk20.com/soft/ has thousands of reference designs to help bring your project to life.
2021-07-02 20:58:18
2 RT8110应用电路及参数
The RT8110 is a compact fixed-frequency PWM controller with integrated MOSF
2010-03-25 17:11:51
3005 
RT9709应用电路
Integrated Over Voltage Protection Circuit
Features 
• Fully Integr
2010-04-12 19:45:55
943 
RT9199应用电路及参数资料
Cost-Effective, 2A Peak Sink/Source Bus Termination Regulator
The RT9199 is a simple, cost-effectiv
2010-03-30 17:25:45
3780 
 on board and wideinput (4.5V to 40V) and/or output (up to 60V)ranges theRT8450 can operate in any of the three common topologies: B
2009-02-10 14:00:28
45 RT9501A/RT9501B 先进的锂离子线性电池充电器(应用电路)
The RT9501 is a single Lithium-Ion or Lithium-Polymer cell linear battery charge
2009-11-20 10:04:09
961 
RT9917应用电路及参数资料
7 Channel DC/DC Converters
The RT9907 is a three channel power-supply solution for digital still ca
2010-03-31 18:31:30
1439 
RT9259A应用电路及参数
The RT9259A is a dual-channel DC/DC controller specifically designed t
2010-03-25 17:18:30
3948 
Richtek推出RT8282A/B–2A,24V,高效率同步直流对直流降压转换器
RT8282A/B是高效率同步直流对直流降压转换器 , 在4.5V ~ 24V之输入电压范围可
2010-01-08 17:32:20
2209 
RT9711应用电路及参数资料
The RT9711 is a low voltage, single N-MOSFET high-side power switch, opt
2010-03-27 17:05:02
1904 
N32L40x系列通用MCU RT_Thread设备注册应用笔记
2022-11-10 19:51:17
0 RT8841应用电路及参数
4/3/2/1-Phase PWM Controller for High-Density Power Supply
The RT8841 is a 4/3/2/1-phase synchronous buck
2010-03-23 18:05:41
3498 
RT8109应用电路及参数资料
The RT8109 is a single-phase synchronous buck PWM DC-DC controller designed
2010-03-27 17:00:24
1470 
RT8855应用电路及参数
4/3/2/1-Phase PWM Controller for AMD AM2/AM2+ CPUs
The RT8855 is a 4/3/2/1-phase synchronous buck 
2010-03-23 18:08:55
5577 
RT8857应用电路及参数
4/3/2/1-Phase PWM Controller with Embedded Drivers for CPU Core Power Supply 
The RT8857/A is a 4/3/2/1-p
2010-03-23 18:11:35
1769 
RT9502应用电路及参数资料
Linear Single Cell Li-Ion Battery Charger IC withDual Input Supply
Features 
2010-03-30 17:30:18
1125 
RT9505应用电路及参数资料
Linear Single Cell Li-Ion Battery Charger IC 
Features 
2010-03-30 17:38:50
2431 
RT9503应用电路及参数资料
Fully Integrated Linear Single Cell Li-Ion Battery Charger With Power Path
 
2010-03-30 17:36:00
1131 
这属于电源设计部分内容,DCDC直流降压型电压变换,输入电压为50V,输出40V,输入与输出之间的压差为10V,压降有点高,若采用线性的方式降压,负载电流不能太高,一般500mA以内,否则降压
2023-06-24 10:59:00
236 
RT9173C应用电路及参数资料
The RT9173C is a simple, cost-effective and high-speed linear regulator designed to generate termination voltage in doub
2010-03-27 17:11:25
2194 
RT9605/RT9605B datasheet,pdf(Triple-Channel Synchronous-Rectified Buck MOSFET Driver)
The RT9605B
2010-03-23 18:19:06
58 同步直流对直流降压转换器-RT8293B, 在4.5V ~ 23V之输入电压范围可提供最大3A电流输出 , 其电流控制模式及外部补偿电路使得在轻重载暂态反应可以得到适度的微调, 另外逐一周期电流限制提供短路保护,外部缓起动机制消弭起动之涌浪电流 , RT8293B也提供UVP输出
2011-01-26 22:19:42
2132 
	LED驱动器RT9364应用电路
	
2009-08-16 11:32:51
21 RT9271白光LED电源芯片应用电路
The 
2009-08-16 12:41:45
1239 
RT-Thread文档_RT-Thread 潘多拉 STM32L475 上手指南
2023-02-22 18:23:17
4 连续可调的40V最大输出电压电路图
2008-05-13 09:18:20
1982 
2.7V至40V,2A,同步降压-升压
2021-04-18 13:46:24
11 RT9907应用电路及参数资料
3 Channel DC/DC Converters IC with High-Efficiency Step-Up and Step-Down
The 
2010-03-31 18:27:21
2206 
The RT9641A/B, paired with either the RT9230 or RT9231simplifies the implementation
2008-12-14 10:37:55
17 MAX15020高输入电压降压型DC-DC转换器可工作在7.5V至40V输入电压范围。器件集成了一个0.2Ω的高边开关,能以优异的负载和线路调整率输出2A负载电流
2011-05-27 12:04:56
1747 
The RT9241A/B is a two-phase buck DC/DC controllerintegrated with all control functions for high
2008-12-14 10:00:33
44 选用B图。LM2596支持输出可调,在输入40V时,输出可连续调整为1.23~37V,典型应用电路如图 应用电路: 应用电路 注意 :IN+,IN-为输入正极和输入负极,OUT+和OUT-为输出正极
2022-06-01 11:23:16
6617 
Richtek推出新款纯BUCK架构的HB LED高质量驱动IC-RT8453
立遄科技应市场需求推出单纯的BUCK架构的HB LED高质量驱动IC-RT8453。相较于目前市面
2009-05-20 15:43:28
1064 RT9173D应用电路及参数资料
Cost-Effective, Peak 3A Sink/Source Bus Termination Regulator
The RT9173D is a simple, cost-effect
2010-03-30 17:22:15
2644 
The RT9711A/B/C/D are cost-effective, low voltage, singleN-MOSFET high-side power switches
2008-12-14 10:25:46
35 3-phase with RT9401A/B DAC generator 
2010-03-22 16:32:38
1472 
电子发烧友网站提供《40v树莓派电压调节帽开源项目.zip》资料免费下载
2022-07-12 09:30:29
1 LT3470演示电路-40Vµ降压稳压器(12V至5V@200 mA)
2021-04-13 16:45:42
11 本内容提供了输出40V~80V的串联稳压电路,附图是一款输出电压为+40V~+80V的直流串联稳压电路。由于输出电压最高可调整至+80V,而集成运算放大器的电源电压都不高,无法采用集成运
2011-11-10 10:00:59
5837 
LT3470演示电路-40V降压稳压器(12V至5V@200 mA)
2021-06-18 08:23:15
15 RT 型电阻器RT型电阻器主要用于起重机配用JZR2系列电动机和YZR系列电动机作起动调整电阻之用。RT型系列电阻器与凸轮控制KT12系列KT10系列、KT14系列、KTJ6系列、 KTJ15
2009-11-14 14:51:54
26 这属于电源设计部分内容,DCDC直流降压型电压变换,输入电压为50V,输出40V,输入与输出之间的压差为10V,压降有点高,若采用线性的方式降压,负载电流不能太高,一般500mA以内最佳,否则
2023-04-18 09:13:56
2303  
                     
                
评论