采用ISD1016制作的语音留言控制器电路设计图
- 控制电路(134144)
- 语音控制(27938)
- ISD1016(7702)
相关推荐
录音机电路图分析图解
该语音或录音机采用ISD1012,ISD1016和ISD1020制造,由ISD生产,允许录音和播放。最后2位数字显示录制时间的最长长度(以秒为单位)。该电路包含一个非易失性存储器,可以在没有电源
2023-07-25 17:38:25
1377
1377
采用555时基电路的简易/自动温度控制器电路设计
本电路是采用555时基集成电路和很少的外围元件组成的一个温度自动控制器。因为电路中各点电压都来自同一-直流电源,所以不需要性能很好的稳压电源,用电容降压法便能可靠地工作。电路元件价格低、体积小、便于在业余条件下自制。该电路制作的温度自动控制器可用于工业生产和家用的电加热控制,效果良好。
2023-07-13 18:25:38
267
267
灯光控制集成电路与灯光控制器制作
丁烈叮电蛤一一h一一duh一*h。.53.适用低电压地区的g光灯点燃电路…….54.节能灯电子镇流器……………”…—……二、采用灯光专用集成电路酌灯光控制器……….1.BA2I01、3M叫03调光控制
2009-11-30 20:26:32
电磁调速电机控制器怎么接线 有哪些注意事项
电磁调速电机控制器的接线方式会因具体的控制器类型、电机类型和电路设计而略有不同,一般应按照控制器使用说明书或电路设计图来进行接线。
2023-03-19 17:25:07
3527
3527分享一个短波AM发射器电路设计图
这里是短波AM发射器电路设计图。该电路非常简单且易于构建,因为它只应用了几个电子元件。该发射器的主要特点是它确实完全没有LC(电感器、电容器)调谐电路,并且使用非常稳定的12MHz固定频率运行。
2022-06-06 10:45:08
4806
4806
ISD1820语音录放芯片原理图示例与相关资料合集
包含ISD1820语音录放芯片原理图示例与ISD1800数据手册,ISD1820中文资料,ISD1820语音电路应用资料
2022-02-10 10:03:10
34
34ISD1820语音模组的使用
录放电路ISD1810,它的基本 结构与ISD1110. 1420完全相同,采用CMOS威廉希尔官方网站
,内含振荡器,话筒前置放大,自动增益控制,防混淆滤波器,扬声器驱动及FLASH阵列。主要特性使用方便...
2021-11-30 20:51:07
29
29基于ISD4004和AT89C51单片机实现火车语音播报系统的设计
系统硬件电路设计原理框图见图1,由微控制器AT89C51、ISD4004语音电路、音频功率放大电路、可编程并行接口8255、光电隔离、电平转换、信号输入接口、系统时钟、复位及键盘等单元电路组成。
2021-03-23 15:43:13
3379
3379
采用ispLSI1016芯片实现4×5键盘控制器设计
无论在任何计算机系统中,键盘都是最重要的输入设备,但是普通键盘不能满足机载要求。在新一代电子航空图导航系统中,用Lattice公司的ispLSI1016设计了一个4×5键盘控制器(以下简称KBC),经实际应用,该键盘控制器通用性较强。图1是其键盘和显示器外观示意图。
2020-04-19 18:06:00
1838
1838
ISD2500语音录放电路,ISD2500 Voice recording circuit
ISD2500语音录放电路,ISD2500 Voice recording circuit
关键字:语音录放电路,ISD2500,ISD2500应用
2018-09-20 19:00:45
652
652ISD1820录音芯片数据手册资料和语音电路应用资料及电路图免费下载
本文档的主要内容详细介绍的是ISD1820录音芯片数据手册资料和语音电路应用资料及电路图免费下载。
2018-07-16 08:00:00
172
172温度控制器电路图大全(六款温度控制器电路设计原理图详解)
本文主要介绍了温度控制器电路图大全(六款温度控制器电路设计原理图详解)。温控器根据工作环境的温度变化,在开关内部发生物理形变,从而产生某些特殊效应,产生导通或者断开动作的一系列自动控制元件,或者电子原件在不同温度下,工作状态的不同原理来给电路提供温度数据,以供电路采集温度数据。
2018-02-23 09:29:12
240597
240597采用CMX638的语音通信模块电路设计
CMX638是一款专用于通信系统中语音编解码芯片,讲解了CMX638的基本结构、功能,并给出了基于CMX638的语音系统的外围电路设计以及与其通信控制器的软件设计与实现。
2014-12-16 09:36:57
3292
3292
嵌入式语音识别处理ISD-SR3000应用电路设计
ISD-SR3000是新型嵌入式语音识别处理器,它由语音识别引擎、语音压缩引擎和录间功能组成。并带有最优指令系统为核心的PISC/PSP、灵活的CODEC接口和串行主控制器接口。
2014-12-15 16:00:02
1211
1211
可穿戴医疗设备语音报警电路设计图
电路如图所示,主要由集成语音芯片ISD2560组成。ISD2560是Winbond公司生产的一款具有较强功能的语音录放芯片,是一种永久记忆型语音录放电路,录音时间为60s,可重复录放10万次。
2014-09-23 09:31:35
4348
4348
高效率高精度LED控制驱动电路设计图
恒流驱动电路设计:基于PT4115的LED驱动电路如图1所示,电路可采用Atmega8单片机作控制器,设置两个输入接口,电路的输入电压可以是直流也可以是交流,采用PWM信号加至PT4115的DIM端实现LED调光,设调光按钮。
2014-09-22 13:37:43
3959
3959
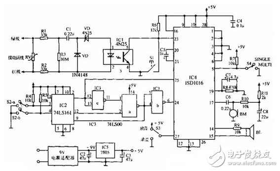
用语音代替电话铃声的留言控制器
该电话为用语言芯片ISD1016制作的用语音代替电话铃声留言控制器的原理电路图。该控制器可以存贮留言、音乐、一首歌或其他声响,以此替代单调的振铃声。
2014-06-12 10:34:48
5586
5586
摄像机定期间断拍摄自动控制器电路设计
摄像机定期间断拍摄自动控制器电路设计如下: 本控制器所在的原件易于购置,成本极低,容易制作,工作可靠,是电教工作者的好帮手。如下图所示该控制器是电原理图。图中的IC1
2012-11-08 17:56:18
2342
2342灯光控制集成电路与灯光控制器制作
《灯光控制集成电路与灯光控制器制作》介绍了各种灯光控制专用集成电路和灯光控制器的原理、制作与调试。同时还重点介绍了各种用于调光控制、节日彩灯控制与音频压控灯光控制
2011-07-25 11:15:05
596
596采用555时基电路设计的简易温度控制器
本电路是采用555 时基集成电路和很少的外围元件组成的一个温度自动控制器,该电路制作的温度自动控制器可用于工业生产和家用的电加热控制,效果良好
2011-07-07 11:19:08
9463
9463
基于ISD2560语音芯片的录放电路设计
ISD系列语音电路是美国ISD(InformationStorage Device)公司的专利新产品,该器件打破了传统的先A/D再D/A模式,而采用独特的直接存储模拟信号威廉希尔官方网站
,从而大大提高了存储密度,并且可将模拟信号永久保存。
2011-01-20 11:58:30
9139
9139
ISD4004语音芯片在语音报站器中的应用
ISD4004语音系列芯片是美国&’( 公司推出的产品,具有可多次重复录放、存储时间长、使用时不需扩充存储器、所需外围电路简单等特点。介绍了ISD4004芯片在语音报站器中的一
2010-09-29 16:30:10
181
181采用ISD4004的语音播放原理电路
语音存储播放模块选用ISD公司的ISD4004。该语音器件采用多电平直接模拟存储(Chip Corder)专利威廉希尔官方网站
,声音无需经A/D转换和压缩,每个采样值直接存储在片内的闪烁存储器中,从而避免一
2010-08-20 10:25:04
7965
7965
8-20秒单段语音录放电路-ISD1820
8-20 秒单段语音录放电路-ISD1820美国ISD 公司于2001 年最新推出一种单片8~20 秒单段语音录放电路ISD1810,它的基本结构与ISD1110、1420 完全相同,采用CMOS 威廉希尔官方网站
,内含振荡器,话筒
2010-03-24 09:14:47
200
200基于ISD1420的高响度语音电路设计
基于ISD1420的高响度语音电路设计
介绍一种语音电路的设计,说明了设计原理及控制方法。该环节利用语音存储/再生芯片ISD1420、BTL功率放大电路及
2009-10-15 22:05:31
940
940
ISD1016 CMOS语音通信系统功能框图
个人通信记录仪是以ISD1016 CMOS语音通信系统为核心组建的,省却了繁锁。昂贵的模数和数模转换电路。ISD1016的功能框图如下图所示:
2009-09-25 10:35:18
581
581
基于SPI总线的PIC与ISD4003语音接口电路
利用 SPI 总线实现MCU 与ISD4003 语音芯片的串行通信,PIC 单片机与ISD4003的连接及控制,外围电路的设计。语音分段录放以及随即组合放音。串行外围设备接口 SPI(serial peripheral i
2009-08-15 10:08:14
43
43ISD2500键控分段板
最新研制的ISD2500键控分段板是采用专门设计的微控制器,适配ISD2500全系列语音芯片,可实现方便的手动分段录放控制。板上包括AT
2009-08-03 08:26:46
29
29ISD4004-16M语音芯片的循环录放电路设计
ISD4004-16M语音芯片的循环录放电路设计
摘要:针对ISD语音芯片的特点,设计一种由单片机控制,能够循环录放的语音电路,可作为录音机,复读机、
2008-11-11 09:02:35
2052
2052
ISD1420 语音模块实验
ISD1420 语音模块实验
一. 实验目的通过本实验掌握ISD1420 语音模块的工作原理和应用技巧,熟悉语音录放电路模块的设计。
2008-09-26 16:54:35
6186
6186
电子发烧友App

















评论