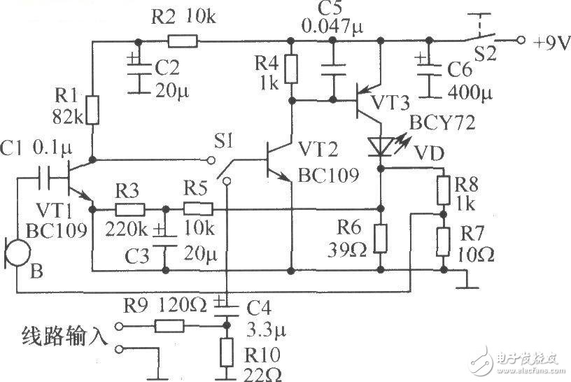
激光音频发射机的工作原理电路图
- 电路图(495405)
- 激光(63050)
- 音频发射机(6686)
相关推荐
3公里远程调频发射机电路
FM发射机已在世界各地用于通信。构建FM电路的简单性使其在其他调制威廉希尔官方网站
中如此受欢迎。今天我想出了FM发射机电路,其范围约为3公里。电路图很宽,我无法将其放入此网页。单击它以查看高分辨率图像。让我们进入这个电路的工作部分。
2023-06-18 16:56:56
785
785
一个简单的FM发射机电路图
单晶体管FM发射器电路非常有名,因为它易于构建且成本更低。这些发射器电路可能无法像使用专用 FM 芯片的电路那样提供长距离,但它可以完成工作。本文向您展示一个简单的FM发射机电路图,并详细解释了其
2023-05-11 18:17:29
2732
2732
实验用雷达发射机的系统设计
本实验用雷达发射机可作为学员学习雷达发射机原理的教学仪器,理解雷达射频信号的产生机理;可作为发射机频率的测量、发射机功率的测量、发射机频谱的测量、馈线系统驻波比的测量、雷达信号接收等实验的配套仪器使用,提供射频信号。
2021-08-27 14:38:54
2912
2912
TR前端组成和雷达发射机
雷达发射机是指为雷达提供大功率射频信号的无线电装置。按调制方式,发射机可分为连续波发射机和脉冲发射机两类。发射机由一级射频振荡器和脉冲调制器组成。
2019-11-13 07:07:00
2762
2762关于调频发射机的电路设计
关键词:电路图 , 调频 , 发射 , 制作 在五花八门的无线电制作项目中,调频发射机一直受到众多爱好者的青睐,然而这方面的制作涉及到一些高频威廉希尔官方网站
,使得不少初学者在制作调试中被诸如停振、干扰、跑频
2018-11-13 09:45:33
7957
7957
调频(FM)发射机电路图大全(调频收音机/调频中频/兆瓦无线电发射机电路图详解)
本文主要介绍了调频(FM)发射机电路图大全(调频收音机/调频中频/兆瓦无线电发射机电路图详解)。一个非常简单的调频中频/兆瓦无线电接收机电路设计,可以使用LA1260三洋半导体IC
2018-03-09 14:27:18
93630
93630
简易光发射机电路图大全(晶振调频/彩色电视/音频发射机电路图详解)
本文主要介绍了简易光发射机电路图大全(晶振调频/彩色电视/音频发射机电路图详解)。光发射机是在发射端将电信号转换成适合于在光纤中传输的光信号。光源是光发射机的主要器件,但仅有光源是不能构成发射机
2018-03-09 13:51:36
15024
15024
电子管发射机电路图大全(6Pl电子管/调频发射机电路图详解)
本文主要介绍了电子管发射机电路图大全(6Pl电子管/调频发射机电路图详解)。本机包括音频放大和振荡和两大部分,音频放大由电压放和功率放大组成,分别由双三极管6N2和束射四极管6P1担任,振荡部分也由
2018-03-09 10:00:42
42041
42041
9018无线话筒电路图(四款无线话筒电路图)
本文介绍了四款9018无线话筒电路图,无线话筒,是由若干部袖珍发射机(可装在衣袋里,输出功率约0.01W)和一部集中接收机组成,每部袖珍发射机各有一个互不相同的工作频率,集中接收机可以同时接收各部袖珍发射机发出的不同工作频率的话音信号。
2018-01-25 14:13:41
31075
31075
磁控电路图工作原理
磁控电路图工作原理
该装置应用电路工作原理如图3。它可用于仓库、办公室或其它场所作开门灯之用。当永久磁铁ZT与干簧管AG靠得很近时,由于
2009-12-30 09:28:42
5160
5160
入侵探测器和微型无线报警发射机的电路原理图(高手帮忙)
电路原理 一、入侵探测器和微型报警发射机部分 图1为入侵探测器和微型无线报警发射机的电路原理图。小磁铁与触点常闭型干簧管E组成
2008-07-23 17:41:17
1881
1881
调频发射机电路图
调频发射机电路图,图二为2KM调频发射机电路。本电路分为振荡,倍频,功率放大三级。电路中V1,C2-C6,R2,R3及L1组成电容三点式振荡器,其振荡频率
2008-03-14 08:36:05
4481
4481
电子发烧友App



























































评论