lm337可调稳压电路图
LM117/LM317 的输出电压范围是 1.2V 至 37V,负载电流最大为 1.5A。它的使用非常简单,仅需两个外接电阻来设置输出电压。此外它的线性调整率和负载调整率也比标准的固定稳压器好。LM117/LM317 内置有过载保护、安全区保护等多种保护电路。
通常 LM117/LM317 不需要外接电容,除非输入滤波电容到 LM117/LM317 输入端的连线超过 6 英寸(约 15 厘米)。使用输出电容能改变瞬态响应。调整端使用滤波电容能得到比标准三端稳压器高的多的纹波抑制比。
LM117/LM317 能够有许多特殊的用法。比如把调整端悬浮到一个较高的电压上,可以用来调节高达数百伏的电压,只要输入输出压差不超过 LM117/LM317 的极限就行。当然还要避免输出端短路。还可以把调整端接到一个可编程电压上,实现可编程的电源输出。电路应用 为前置级音响电路、精密电路、电子制作等对电源要求实现高精度供电的电路,其内阻小,电压稳定,噪音极低,输出纹波小(输出端仅用100uf),能有效的保证NE5532、NE5535等音响电路的高度稳定工作,提高瞬态特性和高频特性。(实际使用效果比LM78xx、LM79xx等稳压模块好)
特性简介可调整输出电压低到 1.2V。
保证 1.5A 输出电流。
典型线性调整率 0.01%。
典型负载调整率 0.1%。
80dB 纹波抑制比。
输出短路保护。
过流、过热保护。
调整管安全工作区保护。
标准三端晶体管封装。
电压范围
输入输出最小压差降为0.2V
LM117/LM317 1.25V 至 37V 连续可调。封装形式
TO-220 塑料封装,TO-3 铝壳封装,TO-202 塑料封装,TO-39 金属封装


应用电路图:LM317
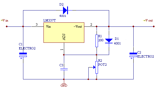
LM337

1,2脚之间为1.25V电压基准。为保证稳压器的输出性能,R1应小于240欧姆。改变R2阻值即可调整稳压电压值。D1,D2用于保护LM317/337。
电子发烧友App






































评论