三洋投影机服务手册Sanyo PLV-Z5 servicemanual
2023-06-16 16:58:12
1 TOP224P开关电源电路图
2022-02-09 09:40:16
33 伺服驱动器维修sanyo denki兄弟机用伺服驱动器维修三洋驱动器维修 三洋伺服器维修 三洋驱动电源维修 三洋伺服电源维修三洋伺服马达电源维修把马达电源的四条电腺接速到驱动器,接线颜色是白黑分别接UV/w,青黄线接外壳接好后、虽然未上电,马达转子已被锁定,请勿以外力个抱闸器它并无制重的...
2022-01-12 10:44:42
10 本帖最后由 summao 于 2011-2-28 10:44 编辑
采用三洋80P开关电源的机芯有:三洋CTP-3515、CTP-3525、CYP3915、CTP6916、CTP6921
2011-02-28 10:25:17
采用三洋80P开关电源的机芯有:三洋CTP-3515、CTP-3525、CYP3915、CTP6916、CTP6921、CTO3227、昆仑S371、上海Z651-1及康艺彩电等。
2019-02-09 11:30:00
3062 三洋LCD-40CA610T电源,升压、控制原理图
2018-04-26 16:05:18
17 三洋高端产品维修手册是一本较实用的三洋电器维修资料。
2016-06-17 15:16:20
5 三洋CK29F88PA彩电图纸是早期日本三洋彩电图纸,
2016-06-17 14:59:53
8 三洋CK29F88G彩电图纸是早期生产的日本三洋彩电图纸
2016-06-17 14:59:53
0 三洋R-ch驱动器说明书,感兴趣的可以看看。
2016-02-29 17:03:54
4 三洋投影仪使用说明书(PLC-XF47K)
2012-05-07 12:35:20
129 三洋电机想在WPC实现两个目标。一是相互运用性。即,只要符合WPC标准,充电设备的厂商即使不同,也可相互利用。为此,符合WPC规格的设备上都带有“Qi”标记。
2011-10-21 10:40:04
1923 
三洋刚刚展示了其未来的家庭机器人雏形,它可以通过触控感应和语音识别来帮助用户管理家庭自动化.
2011-07-16 08:44:37
1760 三洋CK29F100D彩电维修手册
2011-01-20 14:08:49
153 三洋CK21FS30彩电维修手册
2011-01-20 14:07:14
115 三洋CK21F90D彩电维修手册
2011-01-20 14:05:41
322 三洋彩电CK21D108(24C08)电路图纸
2011-01-13 10:44:17
592 三洋DC-SL迷你组合音响的改进电路
2010-10-03 15:25:05
5319 三洋SFX-P960传真机使用说明书
2010-07-21 16:47:34
133 三洋SFX-P860传真机使用说明书
2010-07-21 16:46:05
42 三洋SFX-P780传真机使用说明书
2010-07-21 16:44:27
15 三洋SFX-P660传真机使用说明书
2010-07-21 16:42:45
37 三洋SFX-A11H传真机使用说明书
2010-07-21 16:36:17
3 三洋SFX-211H传真机使用说明书
2010-07-21 16:34:34
18 此数据资料为三洋黑白电视CK25D88,CK25F50,CK25F90,CK25F78电路图
2010-06-27 13:33:21
44 三洋发布廉价简化版eneloop lite充电电池
三洋eneloop开创了镍氢充电电池的一个新时代,其高效率、超低自放电、长寿命、环保等特色都
2010-04-07 08:42:45
1048 三洋eneloop电池真假是非指南手册
eneloop是世界领先的充电电池制造商三洋电机发布的新一代镍金属氢化物电池。“eneloop”是三洋为这款电池特意新
2010-03-19 08:52:23
10347 2015三洋电机将挤进世界太阳能电池前三强
日本三洋电机公司17日召开新闻发布会宣布,到2015财年该公司的太阳能电池元件产
2010-03-19 08:38:15
497 RS推出1200种三洋半导体产品
国际著名电子、电机和工业产品分销商RS Components于今日宣布,通过其在线目录RS Online(RS在线:http://www.rs-components.com)渠道推出三洋(SANYO)半导
2010-03-12 10:21:46
773 三洋电机发布高寿命电池 可充电2千次
Eneloop
2010-03-12 08:42:57
855 3.15专题:三洋eneloop电池购买防伪指南三洋eneloop电池介绍
eneloop是世界领先的充电电池制造商三洋电机发布的新一代镍金属氢化
2010-03-12 08:38:49
1335 SANYO三洋数码相机通用驱动下载
2010-03-01 14:18:34
4 三洋目标直指充电电池全球第一
日本三洋电子(Sanyo Electric Co.)于2月24号称,在和松下(Panasonic)联盟后,三洋在未来几年内将
2010-02-26 08:35:14
338 松下收购三洋或引发车用电池业新并购浪潮
业内分析师认为,松下斥资46亿美元收购三洋电子的交易可能会引发电车电池厂商之间的
2010-02-05 09:01:13
731 三菱HC3700、三洋PLV-Z2000和索尼VPL-VW40三款1080P投影机对比
随着投影机价格的不断下跌,不少投影机厂商纷纷把720P的分辨率标准提升到1080P,免去很多
2010-02-03 17:22:54
1453 三洋推出多款颜色新款eneloop电池
备受瞩目的三洋第三代eneloop tones电池终于登场了。看到这五颜六
2010-02-03 08:57:30
875 三洋IC-15YS(SM)(新版)电磁炉电路图,原理图,图纸。
2010-01-14 12:16:11
81 三洋IC-20Y(YJ)电磁炉电路图,原理图,图纸。
2010-01-14 12:15:16
102 三洋IC-16YSC(SM)(新版)电磁炉电路图,原理图,图纸。
2010-01-14 12:07:48
82 三洋IC-17YS(新版)电磁炉电路图,原理图,图纸。
2010-01-14 12:06:41
69 三洋IC-16F(SM)新版电磁炉电路图,原理图,图纸。
2010-01-14 12:00:30
106 三洋IC-14FZ电磁炉电路图,原理图,图纸。
2010-01-14 11:59:17
65 三洋推出面向专业音响设备的可充电式电源Eneloop music booster
三洋公司近日发布了一款面向专业音响设备的供电产品Eneloop music booster,这款独特的产品内部集成了9V锂电
2009-12-30 10:54:35
910 松下收购三洋或引发车用电池业并购浪潮
业内分析师认为,松下斥资46亿美元收购三洋电子的交易可能会引发电车电池厂商之间的新
2009-12-16 08:27:41
658 5mW 三洋推全球最低功耗音频处理芯片
三洋半导体公司日前宣布,推出一款MP3编解码时功耗仅有5mW的全球最节能音频处理芯片,主要针对数码录音笔市场,本
2009-12-11 09:31:57
1115 
三洋IC-14FZ 16FZ 16FZC 18FZ 16YZ 18YZ电磁炉电路图,原理图,图纸。
2009-11-25 12:07:18
118 三洋发布另类充电器只为5号电池功能升级
近日日本三洋(Sanyo)公司发布了一款特殊的电源充电器,产品不同于普通产品,并没有直接使用
2009-11-16 08:32:27
596 三洋公司在美国生产HIT太阳能电池和模块
2009年11月6日16:19:57三洋公司于2009年11月4日宣布,在美国Salem能源和威廉希尔官方网站
园区的光伏产品生
2009-11-06 16:20:06
457 三洋正式被松下并购
2009年11月6日8:29:38
商报讯(记者 孙聪颖)昨日,日本电器巨头松下公司对电池巨头三洋公司进行的并购正式启动。松下表示本次收购胜券在握
2009-11-06 08:29:45
982 松下想吞并三洋电池
2009年11月3日7:36:54
已获中国商务部有条件批准
本报讯(记者刘新宇、刘俊)松下收购三洋的议案在全球范围内正
2009-11-03 07:34:18
413 松下购三洋已成定局
2009年11月2日8:53:53
经过近11个月的全面审查,松下收购三洋一事获得了我国商务部的正式回复.上周
2009-11-02 08:54:26
399 三洋:到2015年月产锂离子电池1000万个
三洋电机公司10月21日表示,今后将继续推行不限定买家的锂离子电池等车用电池业务的“全方位销售;战略。三洋还计划到2015年
2009-10-29 14:04:44
252 三洋机芯的产品系列30倍系列VCC-MD500/510PC(彩色)VCC-MD600/610PC(昼夜)36倍系列VCC-MD700/710PC(彩色)VCC-MD800/810PC (昼夜)三洋摄像机机芯主要硬件DSP 由三洋
2009-10-19 16:10:51
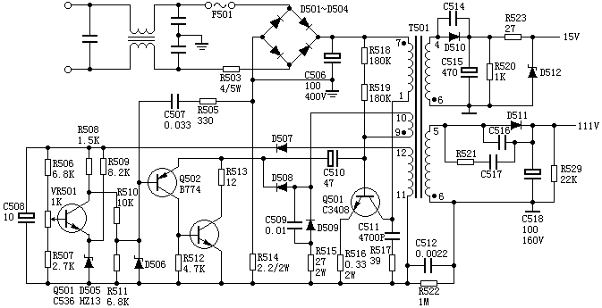
37 220VAC供电的三洋80P机芯电源电路
图 220VAC供电的三洋80P机芯电源电路
图1
2009-07-18 12:08:00
1148 
一个简易型115VAC供电的彩色
1引言
图1所示为220VAC供电的三洋80P机芯电源,它早年曾广泛使用在一些国内电视
2009-07-18 12:06:41
511 
三洋CKM2990A彩电电路图三洋CKM2990A彩色电视机电路图,三洋CKM2990A彩电图纸,三洋CKM2990A原理图
2009-05-16 15:45:43
140 三洋CE14SA4彩电电路图三洋CE14SA4彩色电视机电路图,三洋CE14SA4彩电图纸,三洋CE14SA4原理图
2009-05-16 15:44:03
53 三洋CK21D100彩电电路图三洋CK21D100彩色电视机电路图,三洋CK21D100彩电图纸,三洋CK21D100原理图
2009-05-16 15:42:42
248 三洋CK21D5彩电电路图 三洋CK21D5彩色电视机电路图,三洋CK21D5彩电图纸,三洋CK21D5原理图
2009-05-16 15:41:15
155 三洋CEP2576彩电电路图三洋CEP2576彩色电视机电路图,三洋CEP2576彩电图纸,三洋CEP2576原理图
2009-05-16 15:38:19
54 三洋CKM2990A A6-CB彩电电路图 三洋CKM2990A A6-CB彩色电视机电路图,三洋CKM2990A A6-CB彩电图纸,三洋CKM2990A A6-CB原理图
2009-05-16 15:36:50
89 三洋CK21D5-00彩电电路图三洋CK21D5-00彩色电视机电路图,三洋CK21D5-00彩电图纸,三洋CK21D5-00原理图
2009-05-16 15:35:17
128 三洋CT25AF5 FA彩电电路图三洋CT25AF5 FA彩色电视机电路图,三洋CT25AF5 FA彩电图纸,三洋CT25AF5 FA原理图
2009-05-16 15:34:03
88 三洋CT25AF5彩电电路图三洋CT25AF5彩色电视机电路图,三洋CT25AF5彩电图纸,三洋CT25AF5原理图
2009-05-16 15:32:00
60 三洋LA-5A QXXAVC 彩电电路图 三洋LA-5A QXXAVC 彩色电视机电路图,三洋LA-5A QXXAVC 彩电图纸,三洋LA-5A QXXAVC 原理图
2009-05-16 15:30:44
99 三洋HDTV彩电电路图三洋HDTV彩色电视机电路图,三洋HDTV彩电图纸,三洋HDTV原理图
2009-05-16 15:29:25
45 三洋CK21D88彩电电路图三洋CK21D88彩色电视机电路图,三洋CK21D88彩电图纸,三洋CK21D88原理图
2009-05-16 14:25:30
337 三洋CK21D100彩电电路图三洋CK21D100彩色电视机电路图,三洋CK21D100彩电图纸,三洋CK21D100原理图
2009-05-16 13:59:25
64 三洋21V50R彩电电路图三洋21V50R彩色电视机电路图,三洋21V50R彩电图纸,三洋21V50R原理图
2009-05-15 18:03:29
42 三洋21BN1彩电电路图 三洋21BN1彩色电视机电路图,三洋21BN1彩电图纸,三洋21BN1原理图
2009-05-15 17:55:41
53 三洋21BN1彩电电路图 三洋21BN1彩色电视机电路图,三洋21BN1彩电图纸,三洋21BN1原理图
2009-05-15 17:52:55
40 三洋CEP2576D-00彩电电路图三洋CEP2576D-00彩色电视机电路图,三洋CEP2576D-00彩电图纸,三洋CEP2576D-00原理图
2009-05-15 17:49:00
51 一、采用结构简单,机械故障低的三洋机芯二、伺服+解码二合为一MTK1369三、读碟时间更短,兼容性更强四、集成度更高,故障率更低一、DV921K非ver6.0版本二、DV935ver4.
2009-02-25 11:52:25
8 步步高MTK1389电路图:三洋+ MTK方案
2009-02-25 11:40:44
433
三洋牌BP1270型袖珍牌收音机
2009-01-06 20:56:29
2182 
三洋牌GP22型单放机
2009-01-03 13:27:41
1737 
三洋牌SR124M型
2008-12-03 21:59:48
1553 
在近日日本消费电子工业的戏剧性重组中,松下(Panasonic)总裁Fumio Ohtsubo证实称,松下公司和三洋(Sanyo)公司已经进入就三洋成为松下子公司的接管谈论中。
这项正在进行的交
2008-11-12 09:54:25
294
三洋电视机电源电路
2008-11-04 09:56:16
3014 
三洋电视机图纸CK21D88型
2008-01-24 13:28:07
255 三洋电磁炉维修故障资料
2008-01-24 13:25:58
150 三洋电磁炉电路图
2008-01-24 13:19:57
238 TEA1523P电源电路图
2008-01-16 00:07:33
6049 
三洋电磁炉维修故障代码
2008-01-12 23:47:34
1497 
评论