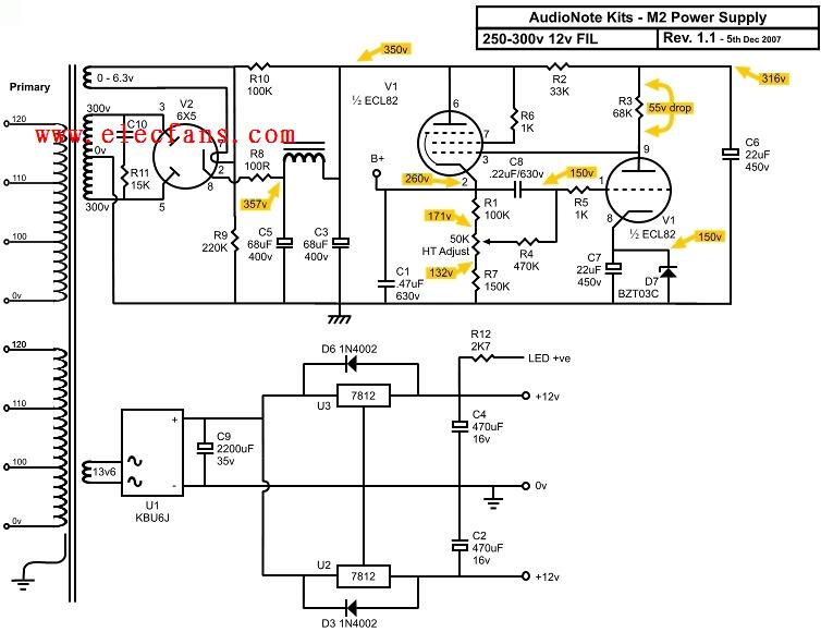
漫步者m2电源电路(250-300V 12V fil)
相关推荐
电脑电源12V输出是多少A的范围?电脑电源12V输出电压范围在多少以内是合格的?
问题来了,电脑电源12V输出是多少A的范围?电脑电源12V输出电压范围在多少以内是合格的? 电脑电源12V输出的范围 在计算机使用中,电源总功率越大,其电路中就会有越多的12V输出。例如,目前的电脑电源一般最小功率都在300W以上,因此一般都至少会
2023-10-22 14:47:26
316
31612v变5v电源的方法有哪些?
12v变5v电源的方法有哪些? 随着现代电子设备的广泛使用,12V电源和5V电源都变得越来越普遍。在许多情况下,我们需要将电气设备的电源从12V转换为5V,以满足特定设备的要求。常见的应用场景包括
2023-08-18 14:36:02
2652
2652单路12v和多路12v有什么区别?
单路12v和多路12v有什么区别 12V电源是我们生活中经常会使用到的一种电源,它的应用范围很广,例如汽车、摄像头、路灯等等,适用于众多的设备和场所。然而,关于12V电源又可以分为单路12V电源
2023-08-18 14:07:03
556
556单路12v和双路12v有什么区别?
。 一、单路12V电源 1.定义: 单路12V电源,顾名思义,就是只有一路输出12V的电源。它的电路结构相对简单,最基本的是由整流器、滤波器、稳压器组成。 2.特点: (1)输出电压稳定:单路12V电源在输出电压方面,经过稳压电路的控制,能够保证输出电
2023-08-18 14:07:01
1156
1156双12v稳压电源原理详解
双12v稳压电源原理详解 双12V稳压电源是一种常见的电源供应方案,能够为电路提供稳定的DC电压,是电子电路设计中必不可少的部分。本文将详细介绍双12V稳压电源的原理以及工作原理。 一、什么是双
2023-08-18 14:06:58
773
77312V/3A稳压电源电路图及原理讲解
这里我们提供强大的12V/3A稳压电源电路。当然该电路提供12V稳压电源,输出电流高达3安培。它专为与带有线性功率放大器的 2m 手持式设备和 CB 便携式 QRP 设备一起使用而设计。
2023-07-28 18:22:45
1288
1288
3.3V电源从−12V PCI总线分接电源
常用多电源总线(如 VME、VXI 和 PCI)的背板均提供 3.3V、5V 和 ±12V(或 ±24V)的功率限制输出。如果向这些系统添加线卡会增加对3.3V或5V电源的要求,则功率预算可能决定电路从轻负载的−12V电源获取电源。
2023-06-25 15:13:05
268
268
12V电机做个12V转220V逆变器的方法
在这个原理图中有一个12V的电机,还有一款220V转12V的变压器,还有一个电源在9-12V,我们最好选用12V的电源,没错你没看错只需要这几个元件,至于为什么选择12V的电机呢?
2022-12-15 13:55:43
3663
3663将220V AC电源转换为+12V和-12v直流电源的步骤
该项目的目标是将220V AC电源转换为+12V和-12v直流电源,这就是为什么它被命名为双电源,因为我们同时获得正负12v电源。
2022-11-30 17:55:10
14431
14431
12v时控开关怎么接线?
小程序对开关进行无线控制。设置好定时时间,可以实现用电器的自动定时开、关。 12v定时开关怎么接线? (以控制12v低压灯具为例) 1.220V市电接入空气开关,空气开关接出火零线连接在LED电源(AC220v-DC12v变压器)的L、N接线端子上。 2.LED电源的正负极连接在12v时控开关左侧
2022-10-22 16:14:23
2043
2043
如何构建一个12v SMPS电路
在本教程中,我们将学习如何构建一个 12v SMPS 电路,该电路将交流电源转换为 12V DC,最大额定电流为 1.25A。该电路可用于为小负载供电,甚至可以改装成充电器为铅酸充电,锂电池。如果这个 12v 15watt 电源电路不符合您的要求,您可以检查不同额定值的各种电源电路。
2022-08-25 14:56:03
964
964
15V转12V,18V转12V电源芯片,降压电路
5V转12V和18V转12V的电源芯片,适合1-5A大电流应用等,根据不同的输入电压来选择,15V和18V转12V解决方案比较推荐:DC-DC降压电路了。DC-DC降压电路: DC-DC
2022-01-12 12:18:00
37
3715V转12V,18V转12V电源芯片降压选型表
15V转12V和18V转12V的电源芯片,适合1-5A大电流应用等,根据不同的输入电压来选择,15V和18V转12V解决方案比较推荐:DC-DC降压电路了。DC-DC降压电路: DC-DC
2022-01-12 11:58:56
10
1012V电路电源设计:挑战和降低EMI的技巧
在电路设计每个电路电源设计必不可缺少的一部分中,在PCB上设计专用的12V电源。确实有现成的电源模块,在主电路旁边构建一个电源模块通常更经济,更节省空间。建立12V电源如果您正在使用警报系统
2022-01-06 11:00:15
13
1348V转12V电源芯片,48V转15V降压芯片电路图方案
,就是DC-DC降压电路。LDO线性电路,一般是没有12V和15V的输出电压的,比较少。再加上LDO电流不大,适合的应用更是少了。LDO产品 输入电压 输出电压 输出电流 静态功耗 封装PW6566 1.8V~5.5V 1.2V~5V多 250mA 2uA SOT23-3PW6...
2022-01-05 14:41:58
30
30220V转变12V电源IC
220V转变12V电源IC交流220转12V,交流转12V,220转12V芯片, 超薄型、超小型,低纹波、低噪声,输出过载短路保护功能,效率高的开关电源IC220V转变12V开关电源IC产品描述
2022-01-05 14:15:28
53
5312V转3V外围简单稳压3V芯片
9V转3V降压芯片,9V转3V降压芯片,9V转3V稳压芯片,12V转3V稳压芯片,9V转3V电源芯片,12V转3V输出的电源芯片9V转3V和12V转3V的典型应用电路:LDO稳压IC LDO产品
2021-11-08 12:05:59
16
16220V降5V芯片,220V降12V电源芯片模块
220V降5V芯片,220V降12V电源芯片模块220V降5V芯片,220V降12V芯片,交流220V降直流12V芯片,220V降12V高压降压IC,220V降12V智能开关电源芯片,220V降
2021-11-07 12:06:00
113
113自制12v开关电源电路图
自制12v开关电源电路图(开关电源威廉希尔官方网站
教程)-关键字:12v开关电源+12V、0.5A单片开关稳压电源的电路如图所示。其输出功率为6w.当输入交流电压在 110~260V范围内变化时,电压调整率
2021-09-17 13:53:54
62
62明伟12V开关电源电路原理分析
明伟12V开关电源电路原理分析(电源威廉希尔官方网站
发展新趋势,新威廉希尔官方网站
)-明伟12V开关电源电路原理分析,有需要的可以参考!
2021-09-16 09:53:51
262
262220V转12V:220V降5V电源芯片方案
220V转12V芯片,220V降5V芯片,交流220V转直流12V芯片,220V转12V高压降压ic,220V转12V智能开关电源芯片,220V降12V非隔离降压ic,交流220V降直流12V芯片
2021-08-17 15:48:10
1579
1579
LT1302演示电路-适用于2芯电池(2-3V至12V@120 mA)的12V升压转换器
LT1302演示电路-适用于2芯电池(2-3V至12V@120 mA)的12V升压转换器
2021-06-08 20:08:35
39
39LTC4366-2演示电路-电涌保护汽车12V电源(9-100V至18V钳位,4A)
LTC4366-2演示电路-电涌保护汽车12V电源(9-100V至18V钳位,4A)
2021-06-06 18:57:56
9
9LTC3260演示电路-单15V输入(13-32V至±12V@50 mA)的低噪声±12V电源
LTC3260演示电路-单15V输入(13-32V至±12V@50 mA)的低噪声±12V电源
2021-06-06 13:20:35
4
4LT8570 Project - Boost Supply (5-10V to 12V @ 250mA)
LT8570 Project - Boost Supply (5-10V to 12V @ 250mA)
2021-02-22 13:07:25
3
3漫步者无线耳机新品Lolli Pods荣获京东金榜
真无线耳机市场有多火爆,看看最近一段时间上市的无线耳机新品的数量就能知道。这当中,有一些品牌是真无线蓝牙耳机行业的新手,也有一些是拥有一定知名度的厂商,比如漫步者品牌。12月11日,@漫步者 官方微博发文称,漫步者Lolli Pods获得京东金榜——2020年度耳机金奖。
2020-12-11 11:12:02
2428
2428降噪再升级,漫步者TWS NB2 Pro体验
也很意外,漫步者TWS NB2 系列在半年之后就发布了小改款,从商业逻辑上来讲,前代踩着618,新款踩着双12都是向着销售看齐的产品,但体验了小改款的漫步者TWS NB2 Pro之后,体验上确实是焕然一新,对消费者来说算是绝对利好的升级。 在详细介绍升级
2020-12-09 17:35:10
7351
735115V和18V降压到12V的芯片选型手册免费下载
15V 降压 12V,18V 降压 12V 电源芯片,降压芯片,电路图,大电流降压芯片,极高效率降压 IC,电源芯片降压选型表 15V 降压 12V 和 18V 降压 12V 的电源芯片,适合
2020-12-07 08:00:00
11
1115V和18V降压到12V的电源和降压芯片的方案免费下载
15V 降压 12V,18V 降压 12V 电源芯片,降压芯片,电路图,大电流降压芯片,极高效率降压 IC,电源芯片降压选型表 15V 降压 12V 和 18V 降压 12V 的电源芯片,适合
2020-11-30 08:00:00
24
2412V的电源与充电器的区别
12V的电源与12V的充电器,从表面看都是12V,但是它们两者之间是存在比较大的区别的。12V电源,在这里当做常用的恒压开关电源理解;而12V充电器当做三串锂电池或者12V铅酸蓄电池的充电器来理解。
2020-04-26 17:17:24
12204
1220412V电源与12V充电器的区别
虽然同为电源,但是原理是不一样的。12V电源输出就是12V直流或者交流。但是12V充电器输出电压未必是12V。例如为汽车摩托车铅酸蓄电池充电的充电器,其输出电压就要高于12V,如果输出电压不比电瓶电压高,没有压差,电瓶是不能充电的。
2020-02-12 02:21:41
21595
2159548v转12v简单电路图(五款48v转12v简单电路设计原理图详解)
本文主要介绍了48v转12v简单电路图(五款48v转12v简单电路设计原理图详解)。48V/12V直流转换器是为了给整车照明及信号供电的装置,其电压输出为满足大灯照明(12V/35W)、转向灯
2018-03-06 16:56:46
91848
91848
自制12v转5v手机充电器(三款12v转5v充电电路原理图详解)
本文主要介绍了自制12v转5v手机充电器(几款12v转5v充电电路原理图详解)。充电电路工作原理为充电器的输人电源为直流12V,经VD1和IC2(LM78LO5)后输出稳定的5V电压供微处理器,12V电源同时经VD2为电池充电电路供电。下面跟小编一起来看看几款12v转5v充电电路原理图详解。
2018-01-22 14:07:51
108371
108371
220v转12v电源电路分析
对于220v转12v稳压电源而言,如果电流大就用开关电源,如果电流小就用阻容,具体接法:220V经电容(680n左右400V以上,并联一个1M左右的泄放电阻)降压,再经桥式整流(1N4007就可以)电容滤波,出口接一小阻值限流电阻、12V稳压管,即可。
2016-09-18 18:55:08
156395
15639512V~24V车载电源的设计与制作
12V~24V车载电源的设计与制作
本电路为12V-24V DC/DC转换器,特别适合做车载笔记本电源,有车一族可用在车上给笔记本供电方便查找地图和炒股,还适
2009-11-19 14:32:40
3082
3082
自制12v开关电源电路图
自制12v开关电源电路图
+12V、0.5A单片开关稳压电源的电路如图所示。其输出功率为6W。当输入交流电压在110~260V范围内变化时,电压调整率Sv≤1%。
2009-05-16 00:33:15
9489
9489
由负-12V电源获得3.3V输出的电路
图1电路,将-12V 电压升压到15.3V(相对于-12V 电压),进而得到3.3V 的电源电压,输出电流可达300mA。Q2 将3.3V 电压转换成适当的电压(-10.75V)反馈给IC1 的FB 引脚,
2009-02-07 21:43:02
1661
1661
12v开关电源电路图
12v开关电源电路图
+12V、0.5A单片开关稳压电源的电路如图所示。其输出功率为6W。当输入交流电压在110~260V范围内变化时,电压调整率Sv≤1%。当负
2008-01-12 10:40:57
48156
48156
电子发烧友App




































评论