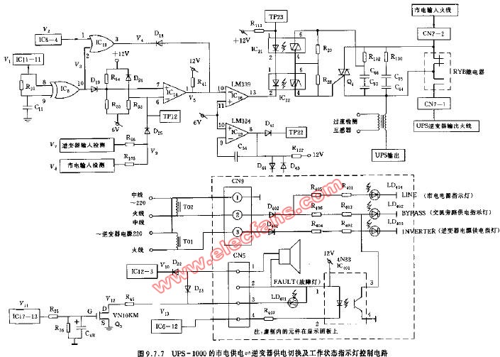
UPS-1000的市电供电逆变供电切换及工作状态指示灯控制电
- UPS(90853)
相关推荐
通过SFC 51读取CPU的指示灯状态
可以通过SFC 51读取CPU的指示灯状态,使用的SSL_ID参数为16#74(16#19)读取全部指示灯状态 或者16#174(16#119)读取单个指示灯状态
2023-07-24 16:34:55
338
338
PLC指示灯的含义都是什么?
相应的故障排除和维修。 (3)PWR指示灯: 表示PLC已经接通电源,如果PWR指示灯不亮,则说明PLC没有接通电源或者电源出现了故障。 (4)COM指示灯: 表示PLC与其他设备之间的通信状态,如果COM指示灯不亮,则说明PLC与其他设备之间的通信出现了问题。 (5)IN/OUT指示灯: 表
2023-06-14 08:15:02
9191
9191为什么汽包液位计的指示灯有时不亮
在汽包液位计上面有各种指示灯,有来显示当前液位计的工作状态,如果指示灯不亮,那么使用者就无法判断当前的汽包液位计的状况,那么汽包液位计指示灯不亮是怎么回事,有哪些原因呢。 检查汽包液位计上的电路板
2023-03-15 14:47:41
262
262不间断电源(UPS),不间断电源(UPS)工作原理是什么?
的定义是:当输入,负载及UPS本身都正常工作时,UPS仅仅是将市电做简单的升压,降压和滤波处理,然后直接输出给负载使用,只有当输入电源不符合要求时,UPS才将电池的直流逆变成交流电,输出给负载使用。也即
2010-03-23 14:17:56
三菱PLC指示灯的含义,如何根据指示灯判断PLC故障
PLC共有4个工作状态指示灯(如上图所示),标有“POWER”的指示灯为PLC电源指示灯,当PLC接通电源时,该指示灯亮;标有“RUN”的指示灯为PLC运行指示灯,当PLC处于运行状态时,该指示灯亮
2023-01-07 14:01:44
12507
12507汽包液位计的指示灯不亮是怎么回事
在汽包液位计上面有各种指示灯,有来显示当前液位计的工作状态,如果指示灯不亮,那么使用者就无法判断当前的汽包液位计的状况,那么汽包液位计指示灯不亮是怎么回事,有哪些原因呢。 检查汽包液位计上的电路板
2022-12-07 16:01:41
709
709树莓派zero不亮_关闭树莓派的电源、状态、网口指示灯
关闭树莓派的指示灯我有几个树莓派放在房间内,每天晚上都看到指示灯的闪光,感觉有点亮,想着把他们关闭。查看了一下树莓派电路图,发现电源、状态指示灯都是可以被控制关闭的。经过实验,可以关闭树莓派3、树莓
2022-01-11 09:28:57
9
9关闭树莓派的电源指示灯(红)和状态指示灯(黄)
派添加一个硬件开、关机按键中,我已经讲过了利用/boot/config.txt文件来给树莓派添加一个硬件的开关,如果想了解其中的原理,可以参考该文章。树莓派电源指示灯和状态指示灯的控制,官方文档中是这么说的: act_led_trigger Choose which .
2022-01-11 09:26:56
9
9移动UPS电源使用(不间断电源)
UPS电源使用:设备供电、输出;UPS电源_供电线开启和关闭的操作,供电正常的时候,按中间的电源键,开启UPS;出现故障或者不要使用,可以按中间的电源键,关闭UPS。不同状态不同指示灯,见下面图片
2022-01-05 14:10:13
5
5UPS电池异常故障案例
近日在市电切换过程中遇到UPS和备用电池组同时出现故障案例现总结后分享给大家。故障现象:UPS在市电切换过程中输入电源中断,工作状态由电池逆变异常切换至旁路供电状态,同时...
2021-11-09 15:50:59
12
12UPS不间断电源的种类有哪些 常见的3类UPS电源
UPS不间断电源的种类有哪些UPS按工作原理分成后备式、在线式与在线互动式三大类。1、后备式UPS:在市电正常时直接由市电向负载供电,当市电超出其工作范围或停电时,通过转换开关转为电池逆变供电。其
2021-11-08 19:51:05
11
11计算机机房双电源供电,直流屏是否需要双电源供电?
负载供电;UPS的原理是先将交流电整流为直流电,再经过逆变单元,将直流电逆变为交流电为外界负载供电。二者在市电故障时,都是由其蓄电池组对外供电的。直流屏的调试,接通交流电源测试交流双电源切换装置是否工作正...
2021-11-08 09:05:58
9
9LED指示灯发生虚亮的原因及解决方法
配电柜指示灯虚亮近几年比较普遍,这种情况要是发生在绿灯、黄灯、白灯上确实很叫人难以区分指示状态,下面就从指示灯的演变,LED指示灯的原理和LED指示灯发生虚亮发生的成因及解决方法,几个方面分析并提供解决方案
2020-12-05 17:28:00
26903
26903ups的作用功能_ups的使用维护
ups作为保护性的设备,其作用是至关重要的。当市电发生中断时,ups立即将电池的电能通过逆变转换的方法向负载供电。当市电正常供电时,ups相当于一台交流稳压器,消除市电上的电涌、瞬间高电压、瞬间低电压、电源噪声和频率偏移等影响。
2020-05-21 17:30:11
3351
3351交流电闪烁指示灯的工作原理和接线
在采用220V交流市电供电的各种仪器设备、家用电器上,安装(或改用)交流电闪烁指示灯,不仅耗电省、寿命长,而且美观大方、引人注目。
2019-11-21 09:21:33
13462
13462
LED电源指示灯电路
用普通LED制作的电源指示灯,其发光角度较小,在指示灯的正前方亮度较高,侧面亮度就显著降低,并且这种普通LED指示灯的工作电流也较大(多在mA级)。
2019-10-30 15:33:32
16568
16568
如何在手机LED指示灯工作时保持总待机功耗最小
LED指示灯通常由电源管理IC (PMIC)或其它小型处理器供电。当手机处于唤醒状态时,这没有问题,但该处理器必须持续掌握时序,即使在休眠模式下,也要自动使能和禁用各LED。为了实现此功能,在为整个
2019-04-09 08:22:00
4161
4161
基于labview四状态布尔型指示灯设计方案与源程序
这是我用labview做的有四个颜色的布尔灯,关于labVIEW中布尔型指示灯,一般的情况的布尔型指示灯,就只有两种稳定状态。
2018-07-13 17:06:33
69
69基于UPS电池供电时间的计算方法的分析
供电一段时间,如停电时间较长,可以启动备用发电机对UPS继续供电,当市电恢复时再切换到市电供电。 电池供电时间计算: 电池供电时间主要受负载大小、电池容量、环境温度、电池放电截止电压等因素影响。一般
2017-12-02 08:18:56
1263
1263电容启动 电池供电指示灯电路
电容启动 电池供电指示灯电路工作原理,触摸金属片,灯泡将发光,并将保持一段时间,由47μF电容器和2MΩ电阻的时间常数来确定。
2011-07-28 10:00:39
1239
1239
CANopen指示灯规范
CANopen指示灯规范
指示灯的通常功能是帮助服务人员不需要检查每个器件的手册而快速识别通讯错误。这份建议书的目的是定义在CANopen器件上状态LED(Light Emittin
2010-03-27 13:42:29
41
41基于单片机控制的智能化后备式UPS
本文研究了一种单片机控制的单相方波输出后备式UPS,该系统实现了在市电不同状态下,系统逆变输出与市电的同相切换,实现了对设备的不间断供电;实现了对蓄电池的智能管理
2009-10-16 08:35:19
40
40氖灯指示灯
氖灯指示灯
氛灯指示灯又叫电源指示灯,主要用于交流电源指示,它的结构如图10-26 所示。一般灯座与灯罩合为一体,采用透明有色材料制成,在它的内部装有氛灯及限流
2009-09-19 17:47:17
1529
1529白炽灯指示灯
白炽灯指示灯
白炽灯指示灯的照明件为自炽灯泡,它们的结构形式有矩形、方形及圆形等,如图1025所示。白炽灯指示灯的工作电压主要有6.3V 、12V 和24V 三种,其他参数
2009-09-19 17:46:53
1024
1024给吊扇加装调速指示灯
给吊扇加装调速指示灯普通吊扇调速器都没有装设工作指示灯。给吊扇加装一只调速指示灯,既能显示调速档次,又能为室内提供微光照明,一举两得。电
2009-08-18 17:29:51
1769
1769
几种用电指示灯的制作
几种用电指示灯的制作
本文介绍的几种市电指示灯,具有简单易做、用电安全、耗电甚微等特点。
图1所示电路中只有两个元件,R选用1/6W~1/8W碳膜电阻或金属膜
2009-07-29 14:32:41
2647
2647
电子发烧友App






















评论