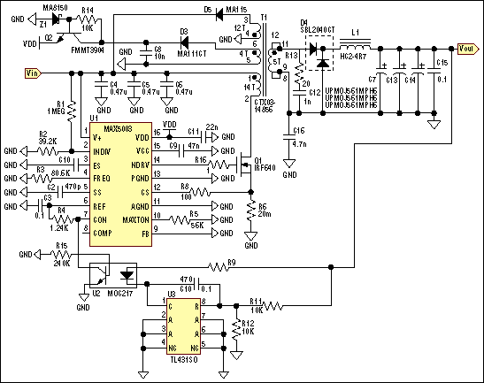
50W隔离电源电路(48V输入5V 10A输出)
- 隔离(32169)
相关推荐
5V 10A 50W离线式开关电源电路图
这是5V电压10A电流输出50W功率的开关电源电路图。它是一个以连续模式运行的反激式转换器。该电路具有初级侧和次级侧控制器,可针对过流等故障情况提供全面保护。
2023-08-09 17:29:24
400
400
80V降压芯片、48V降压3.3V-5V电源芯片
降压芯片在现代电子设备中起着至关重要的作用。80V降压芯片、48V降压5V电源芯片和48V降压3.3V电源芯片AH7550分别适用于不同的输入电压范围和输出电压需求。无论是工业控制、通信设备还是家用电器,这些芯片都能够提*稳定可靠的电源输出,为各种电子设备的正常运行提*了有力支持。
2023-08-04 09:18:22
461
461简单电路从-5V输入提供+48V栅极偏置
小而简单的电路(图1)从电信应用中广泛使用的-5V电源轨获得+48V电压。5V 电源可用于栅极偏置和其他用途,可提供高达 5mA 的电流。并联基准(U1)将-5V定义为电荷泵(U2)的接地基准,电荷泵将这5V差(系统接地和电荷泵接地之间)加倍,以产生相对于系统地的+5V电压。
2023-06-25 14:24:44
199
199
明纬电源50w单组输出电源供应器LRS-50系列
LRS-50系列是一款50W单组输出封闭型电源供应器,具有30mm低外型设计,采用85~264VAC全范围交流输入
整系列提供3.3V, 5V, 12V, 15V, 24V, 36V和48V输出.
2023-06-12 11:52:06
137
137
隔离非稳压输出电源输出超出5.5V,后级电路无法使用
在某个需要隔离电源的检测电路中使用了B0505XT-2W这个5V转5V电源模块,手册描述5V输出最大误差10%,也就是5.5V。当时次级电源要求是4.5V~5.5V输入,功率也不知道具体多大,于是乎
2023-06-10 09:15:14
224
224
48V/50A开关电源整流模块主电路设计
48V/50A开关电源整流模块主电路设计高频开关电源系统具有体积小,重量轻,高效节能,输出纹波小,输出杂音电压小和动态响应性能好等很多优点,现已开始逐步地取代整流式电源而成为现代通讯设备的新型
2008-08-07 16:13:10
简单电路从-48V输入提供+5V栅极偏置
在该设计理念中,具有六个元件的小电路从电信应用中广泛使用的-48V电源轨获得5V栅极偏置。设计中采用MAX6138并联电压基准和MAX1683电荷泵。
2023-01-10 10:27:18
653
653
3500W与6000W高档开关电源解析
剖析了直流输出48V/70A与350V/10A两种3500W和48V/112A与350V/17A两种6000W
高档开关电源的电路设计与元器件应用特点,并提出了有待继续分析的问题。
2022-12-20 16:05:19
42
4250W离线式开关电源电路分享
下图为50W离线式开关电源电路设计。该电路由MOSFET供电。BUZ80A/IXTP4N8用于220V交流电压输入,GEIRF823用于110V交流输入电压。输出为5VDC,电流高达10A。
2022-06-11 10:48:57
2389
2389
48V转5V,48V转3.3V的电源IC和LDO稳压芯片,输出5V,3.3V电压
我们常用的48V锂电池或者48V供电的电源中,需要用到一些电子软件电路,需要给MCU供电,如STM32等,就需要稳定,稳压输出5V或者3.3V的输出电压。对于小电流的,几个MA-二十MA的应用来
2022-01-05 14:54:21
6
648V转12V电源芯片,48V转15V降压芯片电路图方案
,就是DC-DC降压电路。LDO线性电路,一般是没有12V和15V的输出电压的,比较少。再加上LDO电流不大,适合的应用更是少了。LDO产品 输入电压 输出电压 输出电流 静态功耗 封装PW6566 1.8V~5.5V 1.2V~5V多 250mA 2uA SOT23-3PW6...
2022-01-05 14:41:58
30
30LT3590演示电路-48V降压模式LED驱动器(48V至10x 2.4V LED@50 mA)
LT3590演示电路-48V降压模式LED驱动器(48V至10x 2.4V LED@50 mA)
2021-06-16 18:09:48
40
40LTC3803-3演示电路-5V输出非隔离电信管家电源(36-72V至5V@2A)
LTC3803-3演示电路-5V输出非隔离电信管家电源(36-72V至5V@2A)
2021-06-08 08:51:12
3
3LTC3803-5演示电路-6.5V输出非隔离电信管家电源(6-50V至6.5V@1.2A)
LTC3803-5演示电路-6.5V输出非隔离电信管家电源(6-50V至6.5V@1.2A)
2021-06-08 08:40:43
10
10LT8309LT3748演示电路-40W、5V隔离电信电源(36-72V至5V@8A)
LT8309LT3748演示电路-40W、5V隔离电信电源(36-72V至5V@8A)
2021-06-06 21:39:53
4
4LT8309LT3748演示电路-60W,12V输出,隔离电信电源(36-72V至12V@5A)
LT8309LT3748演示电路-60W,12V输出,隔离电信电源(36-72V至12V@5A)
2021-06-06 21:36:54
16
16LTM4641演示电路-10A降压模块稳压器,带输入和输出OVP(4.5-38V至1V@10A)
LTM4641演示电路-10A降压模块稳压器,带输入和输出OVP(4.5-38V至1V@10A)
2021-06-06 19:00:26
11
11LTC3260演示电路-单12V输入(5.5-32V至±5V@50 mA)的低噪声±5V电源
LTC3260演示电路-单12V输入(5.5-32V至±5V@50 mA)的低噪声±5V电源
2021-06-06 13:26:37
11
11DC2456A LTC3779EFE演示板 | 16V ≤ V ≤ 120V,V = 48V(10A,效率高达99%)
演示电路2456A是一款高电压、高效率同步降压-升压DC/DC转换器,具有16V至120V输入电压范围。采用48V输出时,可提供最大10A负载电流。该演示板内置LTC3779EFE控制器。恒频电流
2021-06-02 08:36:35
8
8DC378A LTC1778EGN | 无 R, 5V ≤ V ≤ 25V, V = 2.5V (10A)
演示电路DC378是一款采用LTC1778无RSENSE开关稳压器控制器的同步降压稳压器。该控制器使用谷值电流控制架构提供极低的占空比,无需检测电阻。该演示板采用5V至25V电源电压工作,提供2.5V (10A)输出。
2021-05-30 19:28:02
0
0DC541A LTC3723EGN-1演示板 | 隔离电源,36V ≤ ≤ 72V, = 3.3V (40A),= 2.5V (10A)
演示电路541A是一款隔离同步推挽式转换器,内置LTC3723-1、LTC3901、LT1431和LT3710。该设计在48V电信(36V至72V)输入电压范围内提供隔离3.3V (40A
2021-05-30 17:31:38
3
3DC774A LTC3770EUF演示板 | 余量微调和跟踪, 5V ≤ V ≤ 28V, V = 2.5V (10A)
演示电路774是一款高效率同步降压DC/DC转换器,内置LTC3770EUH无RSENSE控制器。它采用5V至28V输入电压工作,并提供2.5V和高达10A输出。
2021-05-29 13:59:32
1
1LT3590演示电路-48V降压模式LED驱动器(48V至10x 2.4V LED@50 mA)
LT3590演示电路-48V降压模式LED驱动器(48V至10x 2.4V LED@50 mA)
2021-04-13 09:06:10
11
1124V电源50W AC-DC IN220V -OUT24V2A电源
24V电源50W AC-DC IN220V -OUT24V2A 电源 责任编辑:xj 原文标题:24V电源50W AC-DC IN220V -OUT24V2A 电源 ALTIUM格式PCB和原理 文章出处:【微信公众号:电路设计技能】欢迎添加关注!文章转载请注明出处。
2020-12-25 15:24:10
4334
433448V转5V和转3.3V的电源芯片与LDO稳压IC方案介绍
我们常用的 48V 锂电池或者 48V 供电的电源中,需要用到一些电子软件电路,需要给 MCU 供电,如 STM32 等,就需要稳定,稳压输出 5V 或者 3.3V 的输出电压。对于小电流的,几个
2020-11-12 08:00:00
17
1748V转5V和3.3V与3V的LDO和降压芯片的方案说明
48V 转 5V 芯片,48V 转 5V 电路图,48V 转 3.3V 芯片,48V 转 3.3V 稳压电路图,48V 转 3V 稳压芯片,48V 转 3V 电路图。如何选择合适的芯片?就需要看选型表了。下表就列出了一小部分可满足工程师基本选择的芯片表。
2020-10-14 08:00:00
37
37汽车电力电子系统为什么选择48V?
基于GaN的功率模块EPC9205,配置为同步Buck变换器,当输入电压为48V,输出电压为12V,负载为10A,功率密度达1400W/in³。此设计可提供5V~12V的输出电压,每相输出电流为14A。
2019-11-29 15:32:25
4796
4796
3500W与6000W高档开关电源的详细资料解析
剖析了直流输出48V/70A与350V/10A两种3500W和48V/112A与350V/17A两种6000W高档开关电源的电路设计与元器件应用特点,并提出了有待继续分析的问题。
2019-07-18 08:00:00
2
2UC3846实现48V/50A通信电源
本文主要介绍了UC3846实现48V/50A通信电源的设计与实现,从补偿网络设计、动态响应速度、电流控制能力、多模块均流等方面考虑,电流模式控制具有比电压模式控制更优越的性能,并得到了越来越广泛的应用。应用一种峰值电流模式控制的芯片UC3846设计的48V/50A通信电源,取得了良好的性能。
2018-01-26 14:15:45
8880
8880
10A,5V输入非隔离宽输出调节功率模块
特征 多达10输出电流 5V输入电压宽输出电压调整(0.8 V至3.6 V) 效率高达96% 150 W /功率密度 开/关抑制输出电压感预偏置启动 保证金上调/下调 欠压锁定 自动跟踪测序 输出
2017-06-15 14:48:37
17
1748V/50A开关电源整流模块主电路设计
摘 要 :简要讨论了通信用开关电源系统的整体设计思路,结合试验室建设自主设计了48V/50A开关电源整流模块的主电路。
2011-03-18 10:18:57
1835
1835用于电信/数据通信的隔离式电源
用于电信/数据通信的隔离式电源
Abstract: A 50W switching supply suitable for telecom applications is described.
2009-08-13 11:57:31
1583
1583
35W, 12V, 2A及5V, 2.2A, 90 6W,
35W, 12V, 2A及5V, 2.2A, 90 6W, 5V, 1.2A, 90–265 VAC输入反激式电源电路
2009-06-28 19:01:22
1086
1086
介绍HIP2100的特性,并将其用于50W, 48V(输入)
介绍HIP2100的特性,并将其用于50W, 48V(输入)至5V(输出)的DC-DC变换器的设计;
The most popular DC-DC converter topologies
2009-05-12 11:17:56
60
60
电子发烧友App

















评论