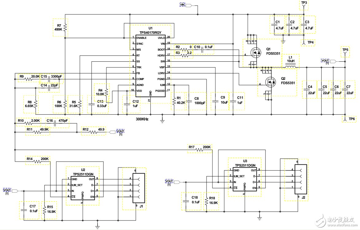
9-60V输入、5V/2.1A双端口智能USB充电器电路图
- 充电器(110007)
- ti(210441)
- 电源威廉希尔官方网站 (44270)
相关推荐
充电器DP4021芯片内置60V 功率MOSFET-dp4021应用电路图
供应充电器DP4021芯片内置60V 功率MOSFET,提供dp4021应用电路图关键参数 ,更多产品手册、应用料资请向深圳市骊微电子申请。>>
2023-06-15 17:07:28
具有输入快速充电器的USB C DFP 5V2A移动电源参考设计
电子发烧友网站提供《具有输入快速充电器的USB C DFP 5V2A移动电源参考设计.zip》资料免费下载
2022-09-06 15:32:20
4
4双节锂电池充电芯片IC,5V升压PL7501C
PL7501CUSB5V输入,升压给双节锂电池充电芯片IC支持USB输入:5V2A最大。智能兼容5V1A,0.5A充电器,兼容不拉垮充电器。(输出端,即电池端)充电电流最大1A,可调设置最大充电
2022-05-07 16:29:38
703
703
PN8386-5V 3A智能USB插座手机充电器方案
PN8386-5v3a充电器方案特征:■输入电压:90~265V全电压■输出功率:15W■输出电压:5V■输出电流:3A±3%■效率:85.64%■高压启动+多工作模式+同步整流威廉希尔官方网站
,满足
2022-01-05 15:07:14
734
734
LT3651-8.4演示电路-2芯锂离子充电器,具有输入电流限制和充电超时(9-32V至8.4V@4A)
LT3651-8.4演示电路-2芯锂离子充电器,具有输入电流限制和充电超时(9-32V至8.4V@4A)
2021-06-06 11:36:07
3
3LTC4079演示电路-高电压、备用2芯锂离子电池充电器(9-60V至8.4V,250 mA)
LTC4079演示电路-高电压、备用2芯锂离子电池充电器(9-60V至8.4V,250 mA)
2021-06-01 19:28:38
5
5苹果5V/1A充电器内部电路拆解 苹果5V/1A充电器有何优势
的插脚之外,其他与美规版本基本一致。参数方面,产品型号为A1443,支持100-240V~50/60Hz 0.15A输入,支持5V/1A输出,充电器已经通过了CCC等认证,可以通过V(5)级能效。充电器生产厂商为光宝科技(常州)有限公司。 二、充电器的拆解: 充电头的
2021-02-08 11:27:00
24403
24403
苹果美规5V/1A充电器A1385拆解报告
苹果自从去年就已经开始给iPhone配上了USB PD快充,今年的三款新机同样支持快充功能,但是即便如此,苹果官方并没有将标配充电器的功率升级,而是继续沿用5V/1A的标准,这也被很多用户诟病。苹果
2018-12-19 16:00:02
1898
18985V 4.2A 苹果手机充电器原理图和PCB工程文件
本设计分享的是5V/4.2A 苹果参考设计方案,分享该设计方案的原理图和PCB工程文件。该苹果手机充电器电路采用IEC3A2065ELJ为交流-直流电源转换器,通过电压器EFD20进行降压,输出参数为5V/4.2A。 5V/4.2A 苹果手机充电器PCB图
2018-02-26 16:53:35
17960
17960
5v手机充电器原理图(三款充电器电路原理图详细)
本文主要介绍了5v手机充电器原理图(几款充电器电路原理图详细)。锂电池恒流恒压充电采用了电源单元,电池采样单元,逻辑处理单元,恒流恒压转换单元,以及电池防过充保护电路单元。电池充电时,当电池为低电压
2018-01-22 14:29:11
602643
602643
自制12v转5v手机充电器(三款12v转5v充电电路原理图详解)
本文主要介绍了自制12v转5v手机充电器(几款12v转5v充电电路原理图详解)。充电电路工作原理为充电器的输人电源为直流12V,经VD1和IC2(LM78LO5)后输出稳定的5V电压供微处理器,12V电源同时经VD2为电池充电电路供电。下面跟小编一起来看看几款12v转5v充电电路原理图详解。
2018-01-22 14:07:51
108371
108371
汽车类5v/2.1USB充电器参考设计
此USB 3.0充电器可在8 v - 40 v的汽车输入范围内提供5 v@2.1a输出。它使用集成的场效应晶体管TPS54340 PWM降压控制器,并实现电缆压降补偿.TPS2546充电端口控制器
2017-05-09 09:22:10
13
13具电缆压降补偿功能的5V/2.1A USB电源电路图
LT®3086 是一款多功能、低压差、低噪声 2.1A 线性稳压器,其可在一个 1.4V 至 40V 的输入电源范围内运作。在 2.1A 电流条件下的压差电压通常为 330mV。
2014-01-02 10:25:35
3042
3042
USB充电器套件制作原理解说
USB充电器套件制作原理解说
USB充电器套件,又名MP3MP4充电器,输入AC160-240V,50/60Hz,额定输出:DC 5V
250mA(标签贴纸为500mA,如果要长期
2010-03-29 11:01:59
1929
1929
电子发烧友App













评论