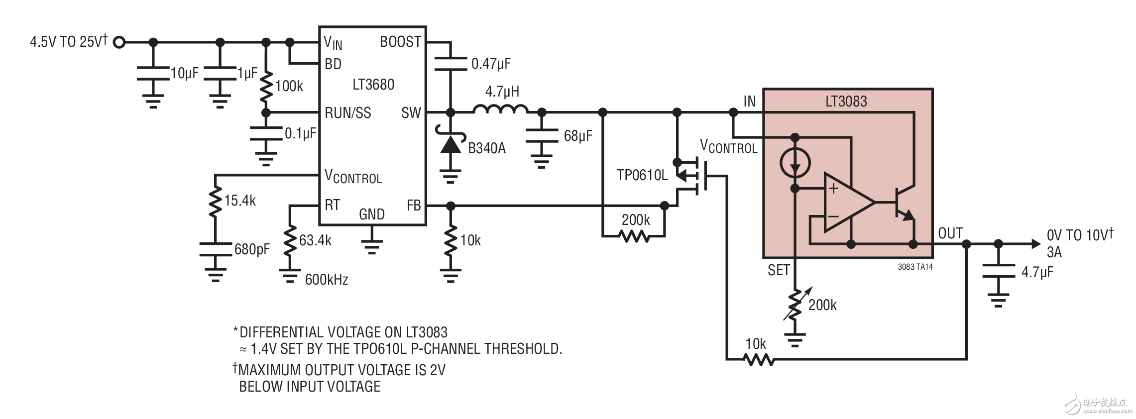
LT3680/LT3083 可调的高效率稳压器电路图
- Linear(130897)
- 稳压器(91075)
- LT3083(14224)
- LT3680(6787)
相关推荐
一款4A、42V输入同步降压型开关稳压器LT8614
:20引线3mm x 4mm QFN LT8614采用了内部高效率上管和下管,在单个芯片中集成了必要的升压二极管、振荡器、控制和逻辑电路。以低纹波突发模式工作可在小输出电流时保持高效率,同时保持输出
2018-09-28 15:59:15
LT3680/LT3680H 凌力尔特推出3.5A、36V、
LT3680/LT3680H 凌力尔特推出3.5A、36V、2.4mhz降压型开关稳压器
凌力尔特公司(Linear Technology Corporation) 推出 3.5A、36V 降压型开关稳压器 LT3680 的 H 级版本
2009-09-20 08:00:18
1044
1044
LT3083 可调 3A 单电阻器低压差线性稳压器
电子发烧友网为你提供ADI(ti)LT3083相关产品参数、数据手册,更有LT3083的引脚图、接线图、封装手册、中文资料、英文资料,LT3083真值表,LT3083管脚等资料,希望可以帮助到广大的电子工程师们。
2019-02-22 14:03:34

LT3680应用电路 (输入6.3-36V,输出5V,3.5
LT3680应用电路 (输入6.3-36V,输出5V,3.5A的可调频率单片式降压型开关稳压器)
Typical Application
2009-09-20 08:01:57
2797
2797
LT3680:36V、3.5A、2.4 Mhz降压开关稳压器,静态电流数据表为75µA
LT3680:36V、3.5A、2.4 Mhz降压开关稳压器,静态电流数据表为75µA
2021-04-24 12:21:03
1
1LT3083是一款稳压器
LT®3083 是一款 3A 低压差线性稳压器,可通过并联来增加输出电流或在表面贴装型电路板上散播热量。这款新型稳压器专为用作一个精准电流源和电压跟随器而设计,可在许多要求高电流、至零的可调
2023-04-28 09:58:35
LT3083 并联器件以提供较高的输出电流
LT3083 是一款3A 低压差线性稳压器,可通过并联来增加输出电流或在表面贴装型电路板上散播热量。这款新型稳压器专为用作一个精准电流源和电压跟随器而设计,可在许多要求高电流、至零的可调节能力和不
2018-06-29 18:53:55
266
266LT3680演示电路-36V、3.5A、2.4 Mhz降压稳压器,75A智商(24V至5V@3.5A)
LT3680演示电路-36V、3.5A、2.4 Mhz降压稳压器,75A智商(24V至5V@3.5A)
2021-06-17 09:42:28
3
3LT3680演示电路-36V、3.5A、2.4 Mhz降压稳压器,75µA智商(24V至5V@3.5A)
LT3680演示电路-36V、3.5A、2.4 Mhz降压稳压器,75µA智商(24V至5V@3.5A)
2021-04-13 11:23:32
5
5LT3680/LT3680H,pdf,datasheet (
The LT3680 operates within a VIN range of 3.6V to 36V, making it ideal for load dump and cold-crank
2009-09-20 07:44:33
40
40LT3680是一款稳压器
LT®3680 是一款可调频率 (200kHz 至 2.4MHz) 单片式降压型开关稳压器,可接受高达 36V 的输入电压。芯片上内置了一个高效率 95mΩ 开关、一个升压肖特基二极管以及必需
2023-05-30 17:25:04
凌力尔特推出3A低压差线性稳压器(LDO)LT3083
凌力尔特公司推出 3A LDO LT3083,该器件可并联以分散热量,并提供更大的输出电流,它还可用单个电阻器调节。
2011-02-12 10:25:12
3074
3074
LT8614/LT3083 Demo Circuit - Hybrid Wide Dimming Ratio Linear LED Current Controller (3.4-42V to 41V @ 3A Max)
LT8614/LT3083 Demo Circuit - Hybrid Wide Dimming Ratio Linear LED Current Controller (3.4-42V to 41V @ 3A Max)
2021-02-21 13:17:23
2
2紧凑型同步单芯片降压型开关稳压器——LT8609A
LT8609/LT8609A/LT8609B是一款紧凑型高效率、高速同步单芯片降压型开关稳压器,非开关瞬态电流功耗仅为1.7µA。
2022-11-10 10:58:20
450
450使用ADI的LT1083稳压器实现简单实惠的解决方案
它可用于各种应用,如开关稳压器、恒流稳压器、高效率线性稳压器和电池充电器。本教程探讨的型号具有可变且可配置的输出电压。还有另外两个型号——LT1083-5和LT1083-12,其输出分别稳定在5 V和12 V。
2022-05-20 09:34:41
5815
5815占板面积解决方案:高效率降压型稳压器的并联应用
方法令人难以承受。LT8612 / LT8613 高效率降压型稳压器在单个 IC 中集成了所有必要的组件,显著地减小了 DC/DC 转换器的尺寸,甚至在面对高降压比时也可以。
2018-01-09 14:35:31
799
799
适用于汽车、工业和墙上适配器应用的降压型开关稳压器
和 LT3693 是新型降压型开关稳压器,可接受高达 36V 的输入,并提供卓越的线路和负载调整率以及动态响应。两款稳压器均可在宽负载范围内提供高效解决方案。LT3680 增加了低纹波突发模式操作,以在轻负载电流条件下最大限度地提高效率。
2023-03-24 11:50:44
666
666
LT1083/LT1084/LT1085:7.5A、5A、3A低压差正向可调稳压器数据表
LT1083/LT1084/LT1085:7.5A、5A、3A低压差正向可调稳压器数据表
2021-05-08 17:38:35
12
12高效率低纹波峰值电流模Boost型DCDC稳压器设计
高效率低纹波峰值电流模Boost型DCDC稳压器设计(安徽理事电源威廉希尔官方网站
有限公司介绍)-高效率低纹波峰值电流模Boost型DCDC稳压器设计
2021-08-31 16:59:04
27
27单片式降压型开关稳压器LT1938的性能特点及应用范围
LT1938是一款可调频率(300kHz 至 2.8MHz)单片式降压型开关稳压器,可接受高达 25V 的输入电压。一个高效率 0.18Ω 开关与一个升压肖特基二极管和必需的振荡器、控制和逻辑电路一起被集成在芯片上。
2020-11-02 11:33:43
602
602
LT1170/LT1171/LT1172:100 kHz、5A、2.5A和1.25A高效开关稳压器数据表
LT1170/LT1171/LT1172:100 kHz、5A、2.5A和1.25A高效开关稳压器数据表
2021-05-22 08:55:39
3
3LT1585A/LT1585A-3.3:5A低压差快速响应正向稳压器可调固定数据表
LT1585A/LT1585A-3.3:5A低压差快速响应正向稳压器可调固定数据表
2021-05-22 16:30:11
5
5ADI LT1083稳压器的电源设计解决方案
它可用于各种应用,例如开关稳压器,恒流稳压器,高效线性稳压器和电池充电器。本教程中检查的模型具有可变且可配置的输出电压。还有另外两种型号LT1083-5和LT1083-12,它们分别将输出稳定在5 V和12V。
2021-03-13 13:01:45
6845
6845
LT3790 240W高效率并联降压-升压型稳压器
LT®3790 是一款 4 开关同步降压-升压型 DC/DC 转换器,其仅利用单个电感器以高达 98.5% 的效率调节恒定电压和恒定电流。它可以提供数百瓦的功率,并具有 60V 的输入和输出额定值,使其成为需要升压和降压转换的理想 DC/DC 稳压器和电池充电器。
2023-04-20 11:37:53
634
634
电子发烧友App

























评论