无线传能充电器,是通过线圈将电能以无线方式传输给灯泡(电池)。本无线传能充电器由能量发送单元与能量接收单元两大部分组成,可以在5cm范围内对灯泡(电池)进行充电。
主振荡电路:
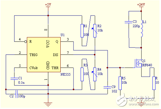
采用NE555做产生波形电路,调节555的变阻器大小可以再一定范围内改变输出方波的频率及占空比,,当LC振荡电路改变时调节变阻器大小即可以产生相应频率的波形,与LC电路形成谐振。
功率放大电路:
采用场效应管作为功放元件,功耗低于三极管,驱动功率小,使用方便。直接使用NE555的输出就可以直接驱动。
单元电路:
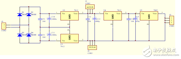
1 电源电路 使用了24V与5V电源分别给场效应管即NE555供电,采用变压器变电后使用7812与7912稳压源模块产生24V点然后再经7805电源稳压产生5V电。并且一定要注意两电源共地。

2 信号产生电路 采用NE555构成振荡频率约为500KHZ的信号发生器,为功放电路提供激励信号。调节555的变阻器大小可以再一定范围内改变输出方波的频率及占空比,调节得到所需要的频率。

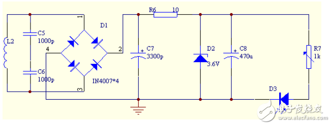
3 接受端充电控制电路设计 电能经过线圈接收后,高频交流电压经过IN4007整流管进行全波整流,2200uf的电容滤波,再用3.3V稳压二极管惊醒稳压,输出直流电为灯泡(电池)提供较稳定的工作电压。

改进思想:
(1)在传输距离,线圈参数已定的情况下,发送端要有更高的频率,发送线圈工作在谐振状态等使传输效率增大。
(2)提高距离的方法可以是提高器发射电路的电压。
(3)本设计采用IN4007整流管进行整流,管子平均压降为0.8V。导通损耗大,不适合使用在接收电路中。而若采用肖特基二极管则可以大大降低管子损耗,电能利用率更高。
(4)铜丝直径,线圈直径大小,匝数及绕制方法不仅决定了线圈的电感值,也影响着其传输效率。
大家如有问题,欢迎在评论处讨论。
——电子发烧友网整理,转载请注明出处!
电子发烧友App








































































评论