本文主要阐述了lm324好坏检测方法及lm324音频放大电路。
2020-03-10 17:20:27
20413 
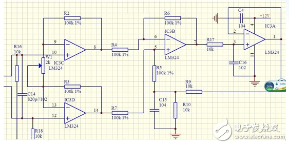
求解LM324左边部分电路的作用,为什么要这样做,
2019-07-08 16:14:14
LM324的应用电路及原理
LM324作反相交流放大器  电路见附图。此放大器可代替晶体管进行交流放大,可用
2010-03-24 14:59:17
5772 
LM324系列运算放大器是价格便宜的带差动输入功能的四运算放大器。可工作在单电源下,电压范围是3.0V-32V或+16V. LM324 的特点:1.短跑保护输出2.真差动输入级3.可单电源工作:3V-32V 4.低偏
2011-07-09 14:51:33
1090 
     电路由±12V双电源供电.LM324④脚为正12V电源.(11)脚为负12V电源。从话筒输出的音频信号幅度较小,不足以推动电脑中的音频功放电路,故需进行电压放大。该电路采用LM324集成运
2018-09-20 19:01:57
3148 基于LM324的四 运算放大电路 在家用电器上和工业自动化及光、机、电一体化领域中有广泛的应用。其特点如下: ●具有宽的单电源或双电源工作电压范围;单电源3V~30V,双电源1.5V~15V ●内
2011-08-24 17:28:49
9076 
lm324引脚图 管脚图 lm324应用电路
2016-10-21 14:04:00
367050 
lm324芯片放大电路工作原理 LM324是最常用的四操作放大器芯片之一,因为它非常适合作为放大器、滤波器和比较器。在该芯片中有四个独立的操作放大器,每个放大器可以独立使用。这使得在电路设计中非
2023-08-25 16:06:24
613 lm324和lm324DR有啥区别? LM324和LM324DR都是四个运算放大器集成电路,它们的外观和脚位也几乎相同。但是,它们之间还是有一些区别的。 首先,它们的封装不同。LM324
2023-08-25 16:06:18
376 LM324引脚图资料与电路应用   LM324资料: LM324为四运放集成电路,采用14脚双列直插塑料封装。,内部有四个运算放大器,有相位补偿电路。电路功耗很小,lm324工作电压范围宽,可
2010-08-11 15:21:22
350 LM324是四运算放大器,是一种大类。根据它后缀不同,还有N种子型号(规格),LM324N和LM324AN就是其中的两个,如果不指名,单列LM324一般认为等同于LM324N,也就是DIP14封装的LM324(最普通的一种)。
2018-07-30 11:42:56
122 lm324引脚图及功能的功能介绍,LM324系列器件带有真差动输入的四运算放大器,有着真正的差分输入功能。和单电源应用场合的标准运算放大器比起来,其优点更明显。 该四放大器能够工作在低到3.0伏还有
2021-06-04 10:47:11
197110 
电子发烧友网为你提供()LM324相关产品参数、数据手册,更有LM324的引脚图、接线图、封装手册、中文资料、英文资料,LM324真值表,LM324管脚等资料,希望可以帮助到广大的电子工程师们。
2019-04-18 20:21:09
LM324运算放大器应用电路全集
LM324是四运放集成电路,它采用14脚双列直插塑料封装,外形如图所示。它的内部包含四组形式完全相同的运算放大器, 除电源共用外,四组运
2010-04-24 11:01:35
19464 
LM324组成的同相交流放大电路图
2010-03-30 16:04:00
15116 
LM324组成的反相交流放大电路图
2010-03-30 16:02:03
9522 
电子发烧友网为你提供TI(ti)LM324相关产品参数、数据手册,更有LM324的引脚图、接线图、封装手册、中文资料、英文资料,LM324真值表,LM324管脚等资料,希望可以帮助到广大的电子工程师们。
2018-11-02 18:20:05

    由于LM324四运放电路具有电源电压范围
2006-04-16 23:34:51
2126 
在这篇文章中,我们将看看流行的LM324 IC。我们将研究引脚配置、其重要特性和威廉希尔官方网站
规格,最后我们将研究使用 LM 324的一些基本应用电路。
2023-07-25 14:50:31
4481 
LM324系列器件带有真差动输入的四运算放大器,具有真正的差分输入。与单电源应用场合的标准运算放大器相比,它们有一些显着优点。该四放大器可以工作在低到3.0伏或者高到32伏的电源下,静态电流为
2018-01-10 17:02:54
133349 
lm324和lm324n有啥区别? LM324和LM324N是两种常用的运算放大器,其中LM324是更广泛使用的原型,而LM324N是该系列的经过优化的新版本。尽管它们很相似,但它们在性能,包装
2023-08-25 16:06:16
424 本篇介绍集成运算放大器LM324的使用
2023-04-17 14:13:56
3476 
基于LM324的红外对管模块外围电路原理图
2022-02-13 10:22:49
33 首先需要说明的一点是,LM324是四运算放大器,是一种大类。
2018-07-31 10:11:11
59428 
电子设备和电路中,例如基于电压比较器的应用、放大电压信号、滤波、共模抑制等。 LM324的型号呈现为四路操作放大器集成在一个芯片中,方便设备设计人员在紧凑的电路板上实现多个应用。在接受到输入信号后,LM324可以将它们放大并输出到负载电阻,从
2023-08-25 16:06:13
900 主要介绍了lm324工作原理_引脚图功能_特性参数_内部电路及应用电路。由于LM324四运放电路具有电源电压范围宽,静态功耗小,可单电源使用,价格低廉等优点,因此被广泛应用在各种电路中。
2017-12-09 10:27:01
192626 
uc3842 lm324充电器电路
2009-11-17 12:35:33
13791 
lm324比较器电路图
2008-03-20 23:59:39
9561 LM324,LM324A,LM224,LM2902, LM2902V, NCV2902
2017-03-04 17:52:58
32 LM324系列器件带有真差动输入的四运算放大器,具有真正的差分输入。与单电源应用场合的标准运算放大器相比,它们有一些显着优点。该四放大器可以工作在低到3.0伏或者高到32伏的电源下,静态电流为
2020-05-05 09:42:00
19742 
详细的lm324资料分析, 很好的应用放大器学习  设计电路 学习
2015-11-24 15:58:54
248 LM324系列是低成本的四路运算放大器,具有真正的差分输入。在单电源应用中,它们与标准运算放大器类型相比具有几个明显的优势。该四路放大器可以工作于低至3.0 V或高达32 V的电源电压,静态电流是MC1741的五分之一左右(每个放大器)。
2017-11-08 18:56:21
5749 
LM324 是四运放集成电路,它采用14 脚双列直插塑料封装,外形如图所示。它的内部包含四组形式完全相同的运算放大器,除电源共用外,四组运放相互独立。每一组运算放大器可用
2009-07-20 15:34:01
113  LM324系列器件带有真差动输入的四运算放大器,具有真正的差分输入。与单电源应用场合的标准运算放大器相比,它们有一些显著优点。该四放大器可以工作在低到3.0伏或者高到32伏的电源下,静态电流为MC1741的静态电流的五分之一。共模输入范围包括负电源,因而消除了在许多应用场合中采用外部偏置元件的必要性。
2017-11-09 10:04:03
35281 基于LM324的心率计电路原理图分享,SchDoc文件免费下载,此心率测试仪中用来对原始信号放大的电路,放大倍数为700倍。信号两级放大。
2017-10-17 09:32:00
71 LM324是四运算放大器积体电路·它探用14脚双列直插塑胶封装·外形如图所示·它的内部包含四粗形式完全相同的运算放大器·除电源共用外·四粗运算放大器相互独立
2020-11-11 08:00:00
7 本文介绍用LM324制作的两款LED电平指示器电路。LED电平指示器常应用于音频电路及功放电路中的输出电平指示。LM324是四运放集成电路.
1、首先介绍的LED电平指示器带有可调
2010-06-01 10:48:16
7464 
lm324和lm358的区别是什么? 首先,LM324和LM358都属于通用运放芯片。它们都可用于模拟信号放大、滤波、比较等功能。这两种芯片都是由美国NXP公司生产制造的,是目前市场上使用最广泛的运
2023-08-25 16:06:21
1616 LM324系列器件带有真差动输入的四运算放大器,具有真正的差分输入。与单电源应用场合的标准运算放大器相比,它们有一些显着优点。该四放大器可以工作在低到3.0伏或者高到32伏的电源下,静态电流为
2018-01-10 17:02:54
55789 
 LM324的PWM直流电机调速电路图如下:它首要由U1(LM324)和Q1构成。
2020-10-03 17:05:00
11579 
通用四运放的原理与应用(LM324为例)
本文就高性能集成四运放LM324的参数,进行实用电路设计,论述电路原理。  LM324是四运放集成电路,它采用14脚双列直插
2010-03-24 14:51:14
134 LM324 SOIC封装尺寸截图。
2015-12-14 14:13:20
110 本文就高性能集成四运放LM324的参数,进行实用电路设计,论述电路原理。 LM324是四运放集成电路,它采用14脚双列直插塑料封装,外形如图所示。它的内部包含四组形式完全相同的
2010-08-16 17:43:54
920 通用型集成运放LM324内部有四个运放器,利用其中两个运放器可以制作一个电源测试仪。此测试仪对于工厂生产线上大批量生产电源板进行检验特别适合,只要看指示灯即可判别电源板的好坏。本文介绍基于LM324的电源测试仪设计方案。
2021-02-18 15:07:28
4218 
LM324运算放大器脚号 有信号电压(V) 引脚功能1 2.2 输出端12 2.2 反相输入端13 2.2 同相输入端14 4.2 电源5 2 同相输入端26 2.2 反相输入端27 2.2 输
2008-01-17 00:09:44
5526 LM324系列器件为价格便宜的带有真差动输入的四运算放大器。与单电源应用场合的标准运算放大器相比,它们有一些显著优点。该四放大器可以工作在低到3.0伏或者高到32伏的电源下。
2011-07-25 11:54:11
14787 
LM324系列器件为价格便宜的带有真差动输入的四运算放大器。与单电源应用场合的标准运算放大器相比,它们有一些显著优点。该四放大器可以工作在低到3。0伏或者高到32伏的电
2007-12-08 13:07:40
9021 本电路中使用的运算放大器IC是LM324 IC。该IC用于加强电容麦克风的信号输入。此外,LM 324 IC 还可用作电平检测器,用于调节高于运算放大器参考电压的麦克风电信号,并使用 CD-2727 触发器 IC。因此,IC 4027输出将随时可供编译。
2023-04-08 10:09:07
441 
LM324是四运放集成电路,它采用14脚双列直插塑料封装,外形如图所示。它的内部包含四组形式完全相同的运算放大器,除电源共用外,四组运放相互独立。每一组运算放大器可
2008-12-21 15:56:02
185 LM324是四运放集成电路,本文介绍用LM324制作的两款LED电平指示器电路。LED电平指示器常应用于音频电路及功放电路中的输出电平指示。
2013-09-09 16:37:59
292 LM324正弦波电路图资料
2018-01-29 17:54:21
97 当去掉运放的反馈电阻时,或者说反馈电阻趋于无穷大时(即开环状态),理论上认为运放的开环放大倍数也为无穷大(实际上是很大,如LM324运放开环放大倍数为100dB,既10万倍)。此时运放便形
2011-08-26 15:22:40
826 LM324数据手册——英版,有需要的朋友可以下来看看。
2016-08-23 15:23:05
180 
LM324集成电
2008-11-04 07:50:42
2085 
 
                     
                
评论