
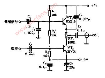
串接式基极调频电路图
电子发烧友App
硬声App
完善资料让更多小伙伴认识你,还能领取20积分哦,立即完善>
电子发烧友网>电子威廉希尔官方网站 应用>电路原理图>放大电路图>三极管放大器>串接式基极调频电路图
相关推荐
1005
7043
129906
93630
2285
4481
评论