色度计的基本工作原理是通过光电传感器测量样品对不同波长的光的反射或透射情况,然后将这些光信号转换为数值,从而得到样品的颜色特性。
2023-08-08 15:28:17
598 可编程增益放大器是一种电子设备,能够根据输入信号的强度自动调整输出信号的增益。它是现代通信系统和音频设备中常见的关键组件之一。
2023-07-18 09:46:44
284 彩电同步检波器电路北京834型彩色电视剧机的同步检波器电路如图,放大后的色度信号加到同步检波器的D点,另外本机副载波信号经输入变压器的A,B点,作为开通二极管D1,D2的开关电压,解出色差信号,最后从C点输出。
2009-08-05 12:17:20
LT®5514 是一款带宽范围横跨低频 (LF) 至 850MHz 的可编程增益放大器 (PGA)。它由一个带后置高线性度放大器的数字控制式可变衰减器组成。
2023-02-25 15:53:36
508 本应用笔记讨论如何使用MAX532构建适合交流增益控制的可编程增益放大器(PGA)。无需外部元件。提供方程式以轻松计算输出值。
2023-02-07 14:30:20
592 
使用光电二极管或其他电流输出传感器测量物理特性的精密仪器仪表系统通常包括跨阻放大器(TIA)和可编程增益级,以最大化动态范围。本文使用一个真实示例来展示实现单级可编程增益TIA的优势和挑战,以最大限度地降低噪声,同时保持高带宽和高精度。
2023-01-30 13:53:11
813 
LTC®6268 和 LTC6269 是一款单通道 / 双通道 500MHz FET 输入运算放大器,具有极低的输入偏置电流和低输入电容。 它还具有低输入参考电流噪声和电压噪声,使其成为高速跨阻
2023-01-09 15:45:04
847 
二进制/BCD 增益可编程放大器
2022-11-14 21:08:35
0 电子发烧友网站提供《低功耗全差动可编程增益放大器参考设计.zip》资料免费下载
2022-09-07 09:29:46
1 在本教程中,我将向您展示如何 使用 LM358 运算放大器和 MOSFET 构建您自己的可编程增益放大器,并在测试的同时讨论该电路的一些优缺点。
2022-08-15 15:54:47
1627 
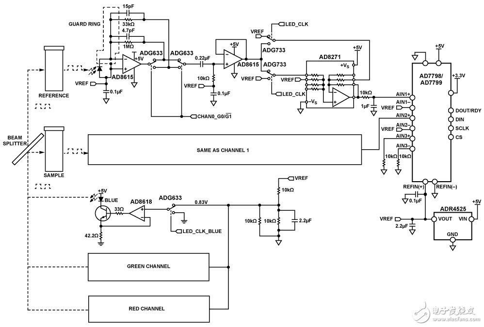
。FPGA从ADC获得采样数据,实现一个同步检波算法。 图1. 带可编程增益跨阻放大器和锁定放大器的双通道色度计 (原理示意图: 未显示所有连接和去耦)通过使用调制光和数字同步检波而非恒流(直流)源,系统
2021-06-05 11:29:28
7 图1所示电路是一个双通道色度计,集成调制光源发射器和同步检波器接收器。电路以三种不同的波长测量样本与参考容器的吸收光线之比。该电路针对许多化学分析和环境监控仪器提供有效的解决方案,这些仪器仪表用于
2021-06-03 14:03:37
0 AN-1578:使用AD5292数字电位器和AD8221输入放大器的低成本、高电压、可编程增益输入放大器
2021-05-26 16:42:29
10 LTC6911:MSOP数据表中具有数字可编程增益的双匹配放大器
2021-05-26 08:35:07
2 LTC6560:带输出复用的单通道跨阻放大器数据表
2021-05-25 18:29:39
13 AN-137:一种数字可编程增益和衰减放大器的设计
2021-05-25 14:56:30
13 AN-320B:CMOS乘法DAC和运算放大器相结合构成可编程增益放大器(下)
2021-05-21 08:22:39
12 LT1920:单电阻增益可编程精密仪表放大器数据表
2021-05-19 16:21:39
3 AD526:软件可编程增益放大器数据表
2021-05-13 08:44:57
5 LT1167:单电阻增益可编程精密仪表放大器数据表
2021-05-08 13:22:06
9 LTC6912:带串行数字接口的双可编程增益放大器产品手册
2021-04-30 08:22:12
10 UG-864:使用2通道功率放大器(PA)输出评估ADF5901 24 GHz压控振荡器(VCO)和可编程增益放大器(PGA)
2021-04-29 14:40:29
3 血液诊断机用自动增益超低信号跨阻放大器
2021-04-28 10:19:37
7 AN-320A:CMOS乘法DAC和运算放大器相结合构成可编程增益放大器(上)
2021-04-27 10:11:48
9 AN-579:使用带非易失性存储器的数字电位器的多功能可编程放大器
2021-04-25 20:34:37
12 AD625:可编程增益仪表放大器数据表
2021-04-24 18:05:35
6 AD628:高共模电压、可编程增益差放大器数据表
2021-04-22 13:22:11
1 AD8271:可编程增益精密差分放大器初步数据表
2021-04-16 19:54:44
11 LTC6561演示电路-带输出复用的四通道复用跨阻放大器
2021-03-23 14:29:21
7 LTC6915: 具有数字可编程增益的零漂移、精准仪表放大器 数据手册
2021-03-21 17:50:17
11 CN0363:带可编程增益跨阻放大器和数字同步检波功能的双通道色度计
2021-03-21 14:44:12
1 CN-0146:利用四通道单刀单掷开关ADG1611和仪表放大器AD620构建低成本可编程增益仪表放大器电路
2021-03-21 05:12:13
4 CN0312是一款双通道色度计,配合可编程增益跨阻放大器和同步检测器,该电路以不同波长测量样本溶液与参考溶液的吸收光线之比
2019-08-01 06:10:00
1968 关键词:ISO122 , 隔离放大器 , 增益可编程 如图所示为增益可编程隔离放大电路。该电路应用隔离放大器ISO122的隔离性能和PGA102的可编程增益控制功能组合而成,同时还采用了具有隔离功能
2019-03-24 17:26:01
473 为了实现高精度传感器测量动态范围的最大化,可能需要使用可编程增益仪表放大器(PGIA)。由于大多数仪表放大器使用外部增益电阻(RG)来设置增益,似乎通过一组多路复用增益电阻就可以实现所需的可编程增益。
2018-08-15 17:08:52
5334 
dsPIC33/PIC24系列中文参考手册—可编程增益放大器(PGA)
2018-05-25 17:29:02
34 当需要高增益时,可编程增益放大器电路的拓扑设计值得三思。由于噪声和运放失调电流的原因,不建议使用具有很高阻值(》1MΩ)的反馈电阻。另外,对于反相放大器来说,高增益可能导致低输入阻抗。
2018-03-16 16:32:00
25673 
CN-0363:带可编程增益跨阻放大器和数字同步检波功能的双通道色度计 下图所示电路是一款双通道色度计,其具有一个调制光源发射器,各通道上有可编程增益跨阻放大器,后接一个噪声非常低的24位-型模数转换器
2017-11-20 17:08:22
12 跨阻放大器
2017-09-20 12:26:24
13 可编程增益放大器(PGA:),是一种通用性很强的放大器,其放大倍数可以根据需要用程序进行控制。
2017-09-18 09:09:18
7 可编程增益跨阻放大器 使光谱系统的动态范围 达到最大
2017-09-18 08:48:33
5 该简单的低成本数字可编程增益放大器设计可创建从6 db(2 V / V)至60 db(1000 V / V)的非反相增益。该设计基于一个通用运算放大器和一个数字电位器(作为增益设置元件之一
2017-05-09 09:17:17
8 带可编程增益跨阻放大器和数字同步检波功能的双通道色度计CN0363_CN_Willie
2017-03-05 15:11:18
4 带可编程增益跨阻放大器和数字同步检波功能的双通道色度计
2017-03-05 15:11:18
2 带放大器和检波器的双通道色度计
2017-03-05 15:11:18
2 可编程增益放大器
2017-03-05 15:00:06
9 MEMS谐振器中高增益跨阻放大器设计_谢勇
2017-01-03 17:41:32
7 双通道色度计,其具有一个调制光源发射器,各通道上有可编程增益跨阻放大器,后接一个噪声非常低的24位Σ-Δ型模数转换器(ADC)。 ADC的输出连接到一个标准FPGA夹层卡。 FPGA从ADC获得采样数据,实现一个同步检波算法。
2016-01-18 09:44:42
2272 可编程增益跨阻放大器使光谱系统的动态范围达到最大
2016-01-07 15:11:48
12 用于数据采集的超高性能差分输出可编程增益仪表放大器
2016-01-04 18:01:29
12 同步检波器助力精密低电平测量 的pdf 。
2016-01-04 17:41:41
21 利用光电二极管或其他电流输出传感器测量物理性质的精密仪器系统,常常包括跨阻放大器(TIA)和可编程增益级以便最大程度地提高动态范围。本文通过实际例子说明实现单级可编程增益TIA以使噪声最低并保持高带宽和高精度的优势与挑战。
2013-10-17 11:20:54
7681 本电路利用乘法DAC和运算放大器提供可编程增益功能。最大增益值和温度系数由外部电阻设置,可编程增益的分辨率由DAC的分辨率设置。
2013-03-22 16:45:49
3598 
可编程增益放大器 (PGA) 是特殊的放大器结构(请参见图 1),具有经过修整的内部电阻器网络,拥有比采用离散式电阻器组件的放大器更高的性能。
2013-01-28 13:52:59
1336 
数字可编程增益放大器(DPGA)放大或减弱模拟信号,可最大限度地扩大模数转换器(ADC)的动态范围。
2012-08-20 10:55:02
867 
ADRF6510集成一对匹配的完全差分低噪声、低失真可编程滤波器和可变增益放大器。每个通道都能够抑制较大的带外干扰信号,同时忠实放大所需信号,因而模数转换器的带宽
2010-08-12 15:39:27
1421 
同步检波器工作原理
同频检波器又称乘积检波或相干检波器图5.5-17为同步检波原理方框图。同步
2010-05-27 14:47:51
18990 
可用10DB为单位选定40~90DB增益的可编程放大器
电路的功能
2010-04-28 15:02:31
1297 
用D/A转换器实现高精度可编程增益放大器
实际应用中,常常需要一个增益可软件编程的放大器(PGA),用来将不同幅度的模拟输入信号放大到某个特定
2010-03-04 08:36:10
2750 
彩色同步检波器电路
北京834型彩色电视剧机的同步
2009-08-05 10:33:53
691 
放大倍数在1~15之间可变的可编程增益放大器电路图
2009-07-16 17:12:25
1881 
放大倍数设定为1,10,100,1000的可编程增益放大器电路图
2009-07-16 17:12:04
4751 
在放大器中增加可编程增益控制和衰减控制功能的原理:
2009-06-13 10:29:59
23 将CMOS D A转换器和运算放大器组合设计可编程增益放大器:
2009-06-11 14:06:30
23 可编程增益放大器,采
2009-05-08 09:52:42
1144 
可编程增益放大器采用
2009-04-28 10:49:01
913 
MC1496构成的同步检波器电路图
2009-03-22 11:37:14
14016 
可编程增益放大器实用电路
2008-12-17 14:25:52
1316 
可编程增益放大器
2008-12-17 14:24:54
990 
采用加法电路的可编程增益放大器电路
2008-12-17 01:41:12
642 
评论