特点
9V 至 100V 的输入电压范围功率管 4A 电流限制
2A 连续负载电流
93%峰值效率
400µA 工作静态电流
集成 100V/400mΩ的 NMOS 管
峰值电流控制模式
300
2023-10-23 15:03:33
/1.5A ,12V/1A。6103同时支持输出恒压和输出恒流功能。通过设置CS 电阻可设置输出恒流值。通过设置FB1 的分压电阻可设置输出恒压值,输出电压范围从5V 到30V。6103采用固定频率的PWM
2016-11-12 10:14:16
描述这是一款隔离型反激式转换器,接受 30Vin 至 300Vin 的宽输入电压范围,可实现 15Vout 输出,并且能够为负载提供 1A 电流。
2018-08-23 07:28:49
输入条件下,升压电路可提供高达 5V-1A 的输出能力,而充电器能从 AC 适配器获得 1A 的充电能力。在停机状态下,短路时,或者其他不可靠的情况发生时,升压电路会自动关断输入至输出的环路。这不仅省略了
2021-10-28 20:43:22
ETA9640 是一个高集成度电源管理单元,专门用于移动电源,移动充电器,背夹电池等应用。它含有一个高效的同步升压变换器和一个线性电池充电器功能。在锂电池输入条件下,升压电路可提供高达 5V-1A
2018-09-28 20:16:59
和电容。IP5333 的同步升压系统提供额定 1A 输出电流, 转换效率高至92%。轻载时,自动进入休眠状态, 静态电流降至 20uA以内。IP5333 采用开关充电威廉希尔官方网站
,提供额定 1A充电电流,充电
2021-07-28 20:19:14
1.输入1A,输出1V,电流与电压成正比,用于检测电子电压互感器.2.精度达到0.01级。3.工作温度-20℃~60℃。4.温漂50ppm。
2020-11-07 10:35:13
无过热危险的情况下实现充电速率最大化的热调节功能;·精度达到±1%的4.2V 预设充电电压;·精度达到±2.5%的5V 预设升压精度;·最高输入可达9V;·2 个充电状态指示:开漏输出驱动LED;·C
2018-08-09 09:10:35
)占地面积小,PCB非常紧凑(27 x 32 mm)。电压输入8~52 V电机数量和类型1,步进电机,双极电源/电流输出1 A.特征过电流保护 击穿保护(重叠) 热保护 欠压保护,欠压组件数+额外25 + 6申请/目标市场打印机,绘图仪
2018-08-31 17:25:22
输入的开关降压型 DC-DC,芯片内置 150V/3A 功率 MOS,最高输入电压可超过 120V。OC2006 具有低待机功耗、高效率、低纹波、优异的母线电压调整率和负载调整率等特性。支持大电流输出
2020-06-05 11:02:42
电池寿命。 PW5328B输入电压2V-24V,可以满足2V升3V输出1A的设计要求。PW5100是输入电压0.7V-5V,可以满足2V升3V输出0.5A的设计要求。外围最少,功耗最低10uA代理商
2020-12-23 10:09:03
MAX15050是一款高效开关稳压器,可在0.6V至(0.9 x V IN)输出电压范围内提供高达4A的负载电流。该器件的工作电压范围为2.9V至5.5V,非常适合板载负载点和后置调节应用。在负载
2018-07-06 09:26:24
`一个不错的数控电源:两路输出:1:0-30V/4A 2: 5V/1.5A(固定输出)电压分辨率0.458mV,电流分辨率0.076mA电压步进0.0073V,实际用的是0.1V步进调节复位电路是51和AVR都兼容的,不能把四个原件都焊接上去,用什么芯片就焊接什么样的复位电路 !`
2021-01-04 17:23:54
`描述此设计采用 TPS54335,通过 12V 电源提供隔离式 6V (1A) 电压,适用于噪声敏感系统。使用的拓扑是电感器上带有辅助绕组的同步降压-升压拓扑。1MHz 的开关频率将设计的尺寸降到
2015-03-12 15:49:09
。 6、漏电流。 7、效率。因为该指标与发热有关,因此散热时要考虑效率。 8、测试中要标明输入采用单相2线式还是3相三线式。 电源适配器输出特性 1、额定输出电压。 2、额定输出电流。 3
2020-06-28 17:43:48
菜鸟我和队友最近在设计一个输入220V,输出5V,4A的开关电源。遇到不少问题,请求大神指导实验1:现今把5V,4A输出接至一个USB限流电路(ZS5887芯片)后(理论上输出2.1A),给一个
2016-07-27 16:57:50
6个外部组件计数。误差放大器的非反相输入连接精确到0.6V的参考电压,内部软启动功能可以减少浪涌电流。AP8660采用SOT23-6L封装,为应用程序字段。特征 可调输出,最高可达24V 内部固定
2023-03-23 09:01:15
USB充电数据线专用升压恒压驱动芯片
一般说明
输入3.6-5V输出6-8.4V 1A电流升压IC
AP8660是一种电流模式升压DC-DC转换器。内置0.25Ω的PWM电路
功率MOSFET
2023-05-18 11:23:50
如果接市电用一个变压器和桥堆设计出来能同时输出1A正24V,1A正负15V,2A正负5V的电源该怎么设计呢
2019-11-19 14:14:57
参考设计,具有通用交流电输入和 12V@0.5A 的直流隔离输出。它采用了带集成 700V 高电压 MOSFET 的高效率初级侧控制器 UCC28910。另外,此参考设计的另一个特点是其带有能产生 5V 输出
2018-12-17 16:11:20
BU4S01G2通用型CMOS或非门突出特点与优势·低功耗·高抗噪性·宽工作电源电压范围·高输入阻抗·输入可以直接驱动两个L-TTL输入或一个LS-TTL·缓冲输出BU4S01G2通用型CMOS或非门应用领域·各工业电子领域·消费电子·计算机及周边产品
2019-03-25 21:07:08
HVEC-VC-01223H-M-E2.2KW12A通用型驱动器HVEC-VC-00733H-M-E1.5-4KW7A通用型驱动器HVEC-VC-01233H-M-E...
2021-06-28 09:45:40
DN351 - 通用型微功率电压基准提供了可采用电阻器来设置的 0.4V 至 18V 输出
2019-08-02 13:38:05
设计专为驱动低噪音恒流高效的激光二极管。零件号上的“XA”是指定的最大输出电流,它可以被选为: 1A,2A,3A,4A以及500mA。该模块是装有一个金属外壳,零电磁干扰、采用DIP封装模式。高效率
2011-11-14 16:11:27
各位网友求助24V转24VDC 最大4A电源芯片
2022-07-18 09:52:33
DC1863A,演示板采用LTC3621,17V,1A单片同步降压型稳压器,能够在2.7V的最小输入电压下提供高达1A的输出电流。 DC1863A采用小型8引脚MS8封装,采用节能型LTC3621
2019-09-05 08:44:03
DC1900A,演示板采用LTM4644四路4A输出,14VIN降压模块稳压器,高性能高效四路输出降压稳压器。 LTM4644EY的工作输入电压范围为4V至14V,每相可提供高达4A的输出电流
2019-07-19 08:57:54
内置接VIN 脚。
特点
宽输入电压范围:8V~120V
输出电压从4.2V 到30V 可调
支持输出恒压恒流
支持输出12V/1.5A,5V/1.5A
高效率:可高达95%
工作频率:140KHz
2023-09-07 15:32:21
5V-1A 的输出能力,而充电器能从AC适配器获得1A的充电能力。在停机状态下,短路时,或者其他不可靠的情况发生时,升压电路会自动关断输入至输出的环路。这不仅省略了一个外部的 MOSFET,且这个控制环路为
2018-08-03 20:35:23
同步升压和 1A 线性充电2. 短路保护3. 5W 升压输出能力4. 自动禁止反灌电流保护功能5.高达 1A 充电电流6. 高达96%的升压变换效率7.100μA 空载静态电流 IQ 8. 可设
2018-12-08 15:32:06
电池容量。ETA9640采用易于焊接的ESOP8封装。产品主要参数输入电压范围4.2-5.5V充电电流1A放电电流1A单颗LED四级电量显示空载识别输出短路保护防锁死放电同步升压ESOP8封装产品主要应用移动电源大容量电池3G MiFi动力玩具ETA9640引脚图与电路图:
2019-08-23 09:37:12
: 1A 同步升压和 1A 线性充电 2.短路保护3. 5W 升压输出能力4. 自动禁止反灌电流保护功能5. 高达 1A 充电电流6. 高达96%的升压变换效率7. 100μA 空载静态电流 IQ8. 可设
2019-09-19 18:31:51
(一)GPIO通用型之输入输出的简称
2021-11-26 07:44:34
使用LM3401设计了一个4.5-35V输入的LED恒流驱动电源,但是在实际测试的时候,5.5-6.5V时,电流波动明显,输出电流能达到1.5A,正常的恒流设计是1A。请大佬指点一下,是设计上
2018-08-16 11:51:30
(位于至关紧要的输入和输出热环路的外部),这也降低了 EMI。Figure 1. 2MHz 12V, 4A Buck-Boost Voltage Regulator with High
2018-10-30 14:55:23
演示电路DC1385A采用LTM4614EV,这是一款高效率,高密度电源模块,具有双4A开关模式输出。降额是某些VIN,VOUT和热条件所必需的。在默认配置中,两个输出共享相同的输入电源,但每个稳压器可以通过移除电阻器来拥有自己的输入电源
2019-07-19 08:55:22
应用。LT3651-4.2 接受高达 32V 的输入,并具 40V 最大绝对额定值以增加系统裕度。充电电流可编程至高达 4A,而且是动态可调节的,而充分集成的同步电源电路最大限度地降低了功耗并节省了电路板空间。用户可选
2011-03-03 16:39:29
`ROHM标准固定输出LDO稳压器是低饱和度稳压器,可提供高达2A / 1A的输出。 具有广泛的输出电压范围,带有和不带有停机开关的封装阵容。 该IC具有内置的过电流保护电路和保护器件的过压保护电路
2020-03-27 14:36:47
描述 此经过验证的设计为 SPI 控制的 36V 电源(能够提供 1A 拉电流)提供了理论、元件选择、仿真、PCB 设计和测量详细信息。它还包括集成的高侧电流分路,在多个十进制位电流负载下精度达到
2018-08-06 08:02:15
效率高。2. 宽输入范围:3-33v3. 最大输出电压:33V4. 1MHz的开关频率综合120米ΩRDS(ON)与4A峰值开电流能力固定1MHz开关频率和内部的补偿减少外部元件的大小和计数。5. 内置
2016-05-03 20:36:24
描述产品详情:TP5400 为一款移动电源专用的单节锂离子电池充电器和恒定 5V 升压控制器,充电部分集高精度电压和充电电流调节器、预充、充电状态指示和充电截止等功能于一体,可以输出最大 1A
2018-12-11 11:38:30
图1:简单的低压降控制器从表面来看,使用高电流稳压器似乎是不错的选择。了解到设计工程师想要支持1.35VIN 到1.0VOUT的最大4A电流后,我推荐其使用TPS7A85。TPS7A85并非控制器
2022-11-16 07:55:58
24V,充电电流高至1.0A,可通过片外电阻配置。YB4156/7/4A集成防倒灌电路,输入电压拔出、甚至短路后自动切断电池回流芯片的电流通路,此时仅从电池消耗1A电流。芯片还集成充电状态双灯指示
2023-12-29 11:05:21
现在就这种配置方法进行测试和解释。通用型输入/输出(GPIO)引脚 - ADD 模式。当 MTP/I2C 配置此引脚为“ADD”时,该引脚可以编程4个不同的 I2C 从机地址。通过改变管脚电阻分压改变
2020-07-31 20:38:01
,只需两个额外元件。与具有4.5 V和6 V最小输入电压的内部LDO控制器器件相比,LT3762能够将输入电压工作范围下限扩展至3 V。降压-升压型转换器的7.5 V输出可为栅极驱动器提供电源,并允许
2019-09-25 13:58:43
SL27511是单通道 4A 峰值拉电流和 8A 峰值灌电流的 高 速 低 侧 栅 极 驱 动 器 , 可 以 高 效 安 全 地 驱 动MOSFET、IGBT 以及新兴的宽带隙功率器件。低传播 延
2022-07-26 09:33:06
导读:日前,凌力尔特公司(简称“Linear”) 推出一款4A、42V输入同步降压型开关稳压器LT8614.该器件具备3.4V至42V的输入电压范围,非常适用于汽车和工业应用。 凌力尔特公司
2018-09-28 15:59:15
LT1965 一款高功率密度1A LDO器件.该IC在满负载时具有仅为300mV的低压差电压、1.8V 至20V的宽VIN能力和1.2V至19.5V的可调输出,不日前由凌力尔特公司
2018-09-27 10:37:27
输入电压范围内运行,适合采用各种输入源的应用,例如单节锂离子电池至多节电池的电池组、汽车输入、电信电源和工业电源轨。LT8364 可配置为一个升压、SEPIC 或负输出转换器。其开关频率可设置在
2018-10-26 11:43:18
两个USB,一个输出5V/1A,一个输出5V/2A,请教各位大仙怎么设计?
2015-06-10 20:00:51
描述PMP4405 参考设计使用具有谷底开关控制器的 UCC28740 反激式控制器,从通用交流输入产生双路直流输出 5V/2A 和 26V/0.3A。该设计适合用作工业应用和家用电器的辅助电源。该
2018-12-24 15:07:20
`描述PMP6807 参考设计使用 TPS51216 生成低电压 DRR3 电源。VDDQ 电源为 1.35V 且可达 4A。使用可达 0.5A 的输出/吸入 LDO 生成 VTT 电源 设计还利用高性能紧凑型 MOSFET (CSD17313Q2),大多数负载范围内实现超过 90% 的功效。`
2015-04-15 17:11:35
的ESOP8封装。产品主要参数 输入电压范围4.2-5.5V充电电流1A放电电流1A 放电同步升压LED照明功能ESOP8封装输出短路保护防锁死产品主要应用平板电脑移动电源MiFi动力玩具有需要的可致电小唐:***WX:tmj8213
2019-10-09 13:58:11
LTC3649是一款高效率、60V、4A同步降压型稳压器,该器件采用了恒定频率、电流模式架构,并提供可编程输出电流和输出电压,这可用单个外部电阻器设定。LTC3649在3.1V至60V输入电压
2018-10-09 10:59:06
`描述PMP4447 是一种电源参考设计,具有通用交流电输入和12V@0.5A 的直流隔离输出。它采用了带集成 700V 高电压 MOSFET 的高效率初级侧控制器 UCC28910。另外,此
2015-03-10 17:12:59
用作参考(图1,D2)。这有助于将放大器的输出电压钳位到一个较低值,从而防止饱和并加快响应速度。需要添加的单独参考以及软性电路是采用多个外部放大器的方法又一缺点,因为这会增加系统的复杂性和成本。 第二个
2016-11-19 21:59:47
的输出端添加一个额外的二极管用作参考(图1,D2)。这有助于将放大器的输出电压钳位到一个较低值,从而防止饱和并加快响应速度。需要添加的单独参考以及软性电路是采用多个外部放大器的方法又一缺点,因为这会
2018-10-09 10:45:46
的1A LED串)。鉴于输出电压高于输入电压,升压拓扑结构便成为了必然的选择,以实现最有效和简单的DC/DC转换器解决方案。图2:50W升压型LED驱动器的效率高于93% (在12V输入条件下)。该电路
2019-05-13 14:11:46
工业、电信、医疗和汽车应用采用各种各样的稳定电压以有效地运作,包括了高电压和负电压轨。当设计师要设计一个工业用电源时,可通过尽量减少器件数目以及所需控制器 IC 的数量来简化这项任务。LT8331
2018-08-23 14:22:18
,只需两个额外元件。与具有4.5 V和6 V最小输入电压的内部LDO控制器器件相比,LT3762能够将输入电压工作范围下限扩展至3 V。降压-升压型转换器的7.5 V输出可为栅极驱动器提供电源,并允许
2019-03-30 09:36:59
LTC3546采用28引线(4mmx5mm)QFN封装,由2A和1A主同步开关以及一个1A独立同步输出开关组成,1A独立同步输出开关可在外部连接到两个主输出之一,以产生3A和1A输出或双路2A输出
2021-04-19 06:49:41
LT8714EFE 200kHz,20V至30V输入的典型应用电路可产生-15V至15V输出,可提供-1A至1A的输出电流同步PWM控制器。 LT8714是一款同步PWM DC / DC控制器,专为四象限输出转换器而设计。输出电压通过零电压干净地转换为输出和吸收输出电流能力
2020-04-15 09:55:46
描述LM5119 控制器允许用户具有两个单独的稳压输出或能够将输出(相同电压)组合成两相稳压器。此设计接受 36V - 51V 输入电压,并输出稳定的 28V@2A(瞬变到高达 7A
2018-11-06 16:58:34
(源)和±1μV(测量)到±1100V的电压,及从±10pA到±1A的电流。由于具有较高的电压源范围,2410非常适合于电阻和电压系数测试、变阻器、高压二极管、开关、齐纳管、射频 二极管和整流器的测试
2020-05-27 11:13:42
(SOA)相比现有稳压器有所扩展,从而使其成为高输入至输出电压和高输出电流应用的理想选择,而采用老式稳压器会限制了输出。LT3081采用一个电流源基准,以利用单个电阻器设置输出电压并实现至“0”的输出可调
2018-09-26 14:44:26
描述此参考设计可基于 18V-48VDC 输入电压提供隔离式 24V/1A 输出。该电源位于小巧的 1.1 英寸 x 2.4 英寸电路板上,可实现高于 90% 的峰值效率。主要特色从 18VDC 到
2018-12-17 15:33:41
描述 这是一款高电压反激式设计,专门针对可提供已调节 6.2V/1A 电源的 177Vac 到 577Vac 输入电压。TI 的 UCC28600 准谐振控制器即使在高输入电压下也能实现高效率。主要特色满负载时效率高于 72%设计简单输入电压范围最高可达 577Vac4kV 隔离
2018-08-06 06:08:40
/1.5A ,12V/1A。H6103同时支持输出恒压和输出恒流功能。通过设置CS 电阻可设置输出恒流值。通过设置FB1 的分压电阻可设置输出恒压值,输出电压范围从5V 到30V。H6103采用固定频率
2016-11-12 15:33:30
多功能工业电源通过上行HV降压和永远在线LDO的按钮控制,为低压电源提供8个1A至2个4A输出的高电压输入和输出
2019-05-27 09:38:59
:::SCHA小型通用型编码器-产品说明:::1、SCHA编码器外径Ф38,轴径Ф6,止口Ф20,电源5-30V,分辨率达2500P/R。2、SCHA编码器输出有电压、推挽、集电极开路、长线驱动等
2021-11-05 15:14:02
描述PMP8709 参考设计显示了一个 SEPIC 电源,它可将 8V 到 32V 之间的输入电压转换为 13.5V 的输出电压。最大负载电流为 2A。输出电容器仅为陶瓷式。主要特色已构建完成并通过测试输出端仅采用陶瓷电容器广泛的输入电压范围可选 UVLO
2018-08-23 08:17:41
的
高效率输出,可在移动环境输入的条件下实现各种降压型电源变换的应用。
SL3041 安全保护机制包括逐周期峰值限流、软启动、输出短路保护和过温保护。
SL3041 外围电路简单,封装采用ESOP8
特点
2023-08-02 17:06:37
本帖最后由 gk320830 于 2015-3-4 17:50 编辑
我有个输出是1A的移动电源,想在弄个2A输出的接口,求大师们教教我该怎么接线,加什么元件
2014-10-25 18:43:27
我有个输出是1A的移动电源,想在弄个2A输出的接口,求大师们教教我该怎么接线,加什么元件
2014-10-28 10:44:22
,34465A,34470A,Agilent 3458A/HP3458A,现货P6139B通用型单端电压探头长期供应
2021-06-25 14:36:45
描述TIDA-00781 是一种用于工业应用的 12W SEPIC 电源参考设计。它采用 12V 标称输入电压,电流为 1A 时可产生 12V 输出以及 92% 的峰值效率。SEPIC 转换器拓扑可
2018-11-07 16:44:14
描述PMP10531 参考设计是一个 8 输出隔离式 Fly-Buck 电源,用于电机驱动或高电压逆变器应用中的 IGBT 栅极驱动器。接受 24V 额定输入,提供 4 组隔离式(+15V、-8
2018-09-12 08:50:56
上。LM3433评估板描述 设计的评估板提供了4A到20A的恒流输出。LM3433需要两个输入电压才可正常工作。一个对地为正的电压用于偏置和控制电路,另一个对地为负的电压用于主要的功率输入。这样才能使用共
2014-04-11 22:20:02
精度±1% •按键边充边放功能 • 输入电源掉电电池自动升压输出 • 升压效率高达94% (1A) 92% (2A) •输入输出高精度电流采样 • 升压恒流恒功率输出功能,小电流产品也可
2015-11-07 10:00:31
时,会先检测USB D+和D-上的电压,以确定该充电器的输出电流是多少,这时IC会确定最大的输入电流是2A,1A,还是0.5A。也就是当ipad接入一个iphone充电器时,ipad会从USB端的电阻设置
2013-08-28 10:21:10
想用2只2A12V直流变压器并接成4A输出 为保证平衡工作 有什么好方法. 求大师指点!
2012-07-31 12:28:08
LMR16010可输出1A电流,输出电压可通过调节输出匹配电阻得出,请问,如果我通过输出匹配电阻得到输出电压是5V,那么它的输出电流是1A,如果我将输出电压调至10V,它的输出电流也是1A吗?即:在不同的输出电压下,输出电流均为1A吗?还是根据输出电压的不同,输出电流会变化,只是最大值是1A?
2019-07-25 06:59:35
选择DcDC稳压器,设计一个稳压电源,要求输入电压为3.7v4.2v,输出电压为5v,双输出,一输出为1A,一端为2A。可以用TPS1120实现吗?
2017-05-02 14:39:06
科发鑫KF201680m Ω, 2.0A/1.5A/1A/0.8A/0.5A 带标志的高边电源开关KF2016 是一款低压单片 N-MOSFET 高边电源 开关,非常适用于自供电和总线供电的USB
2019-05-18 14:54:10
解决方案。这样一来,为了检测 1000 V 的电压,需要至少 6 个 1206 电阻器和一个小的底端电阻器。从一个 4 V 至 28 V 输入产生 1000 V/15 mA 输出LT8304-1 反激式
2018-10-31 11:33:16
描述此参考设计可基于 18V-48VDC 输入电压提供隔离式 24V/1A 输出。该电源位于小巧的 1.1 英寸 x 2.4 英寸电路板上,可实现高于 90% 的峰值效率。特性从 18VDC 到
2022-09-26 06:26:07
描述在 Fsw 为 1MHz、输入为 20V 至 28V 时,在 1A 负载下,可产生 5V 输出电压的小型非同步降压(具有 TPS54140)
2015-04-24 15:47:26
庞大笨重的散热组件。从+3.5 V至+35 V输入产生–5 V负输出图4是一款采用一个12 V标称输入(35 V最大输入)产生–5 V、4 A输出的解决方案。BIAS 引脚应连接至 GND。图4. 一款
2018-10-26 11:48:07
= 3.3 V 图3 输出电压配置电阻及计算公式图4 BD8306MUV输出3.3V/1A的典型应用电路图BD8306MUV升降压型开关稳压器特点●可用1个电感构成高效率降压DC/DC转换器●输入电压
2019-04-17 06:20:26
、一个始终保持接通的电源以用于实时时钟 (RTC) 或存储器、以及从一个高电压电源获得输入功率的能力。其他所需的特性可能包括一个看门狗定时器 (WDT)、一个总停或复位按钮、软件可调的电压电平、以及低输入 / 输出电压和高芯片温度的错
2017-05-10 14:21:42
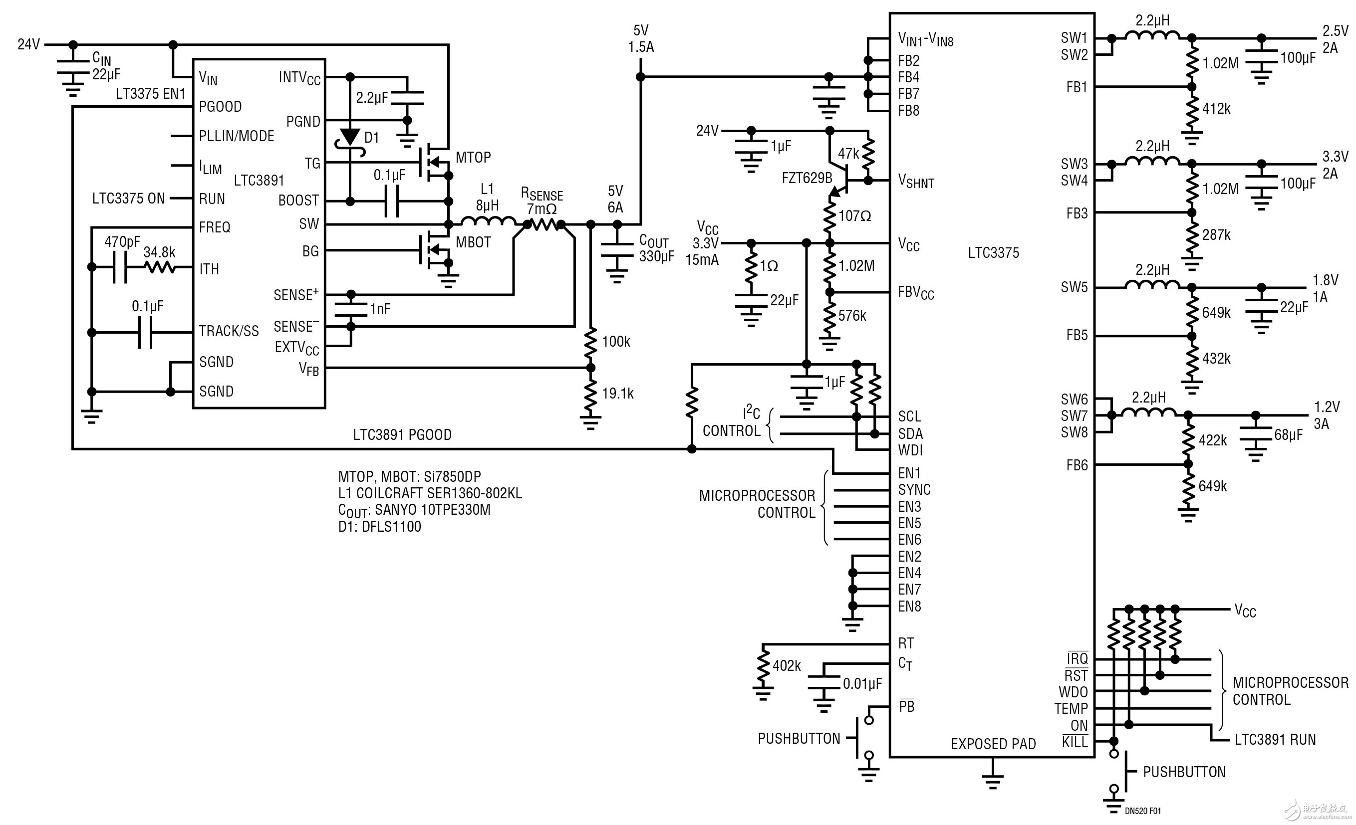
10 DN520 - 通用型工业电源可采用高电压输入并产生从 8 个 1A 到 2 个 4A 的输出
2021-03-20 18:24:33
7 当今的工业电子系统包含了许多与消费电子产品相同的组件,如微控制器、FPGA、片上系统 ASIC 及其他电子器件,因而在众多不同的负载电流条件下需要多个低电压轨。
2023-02-13 15:02:43
282 
评论