PN816220W PD快充芯片特点
2020-12-17 06:20:12
SW3516是一款高集成度的快充芯片,支持 A+C 口任意口快充输出,支持双口独立限流。其集成5A 高效率同步降压变换器,PPS/PD/QC/AFC/FCP/SCP/PE/SFCP/低压直充等多种快
2021-11-22 14:53:11
``10V 4A超级快充方案ok``
2020-05-08 10:25:10
1、概述 HL6601系列 是一款集成多种用于USB 输出端口 的快充协议芯片 支持的多种协议包括HVDCP QC3.0/QC2.0(Quick Charge) ClassA/ClassB(36W
2022-05-10 10:29:36
1、概述HL6606C 是一款支持 USB PD3.0 协议的快充芯片。HL6606C 支持自动检测设备类型和充电协议切 换,自动响应快充协议请求;HL6606C 通过调节 FB 的 Source
2022-05-18 17:50:23
1、概述HL6607ACX 是一款集成 USB PD3.0 协议芯片同 时支持其它多种 USB 输出端口的快充协议芯片,包括HVDCPQC3.0/QC2.0(QuickCharge)ClassA
2022-05-18 17:56:47
希荻微电子HL7005 锂电池快充芯片通过MTK认证 据了解,锂电池快充和移动终端电源管理芯片专业公司希荻微电子推出的1.5A锂电池快充芯片HL7005,最近通过了MTK的平台测试认证,正式列入
2015-08-28 10:45:22
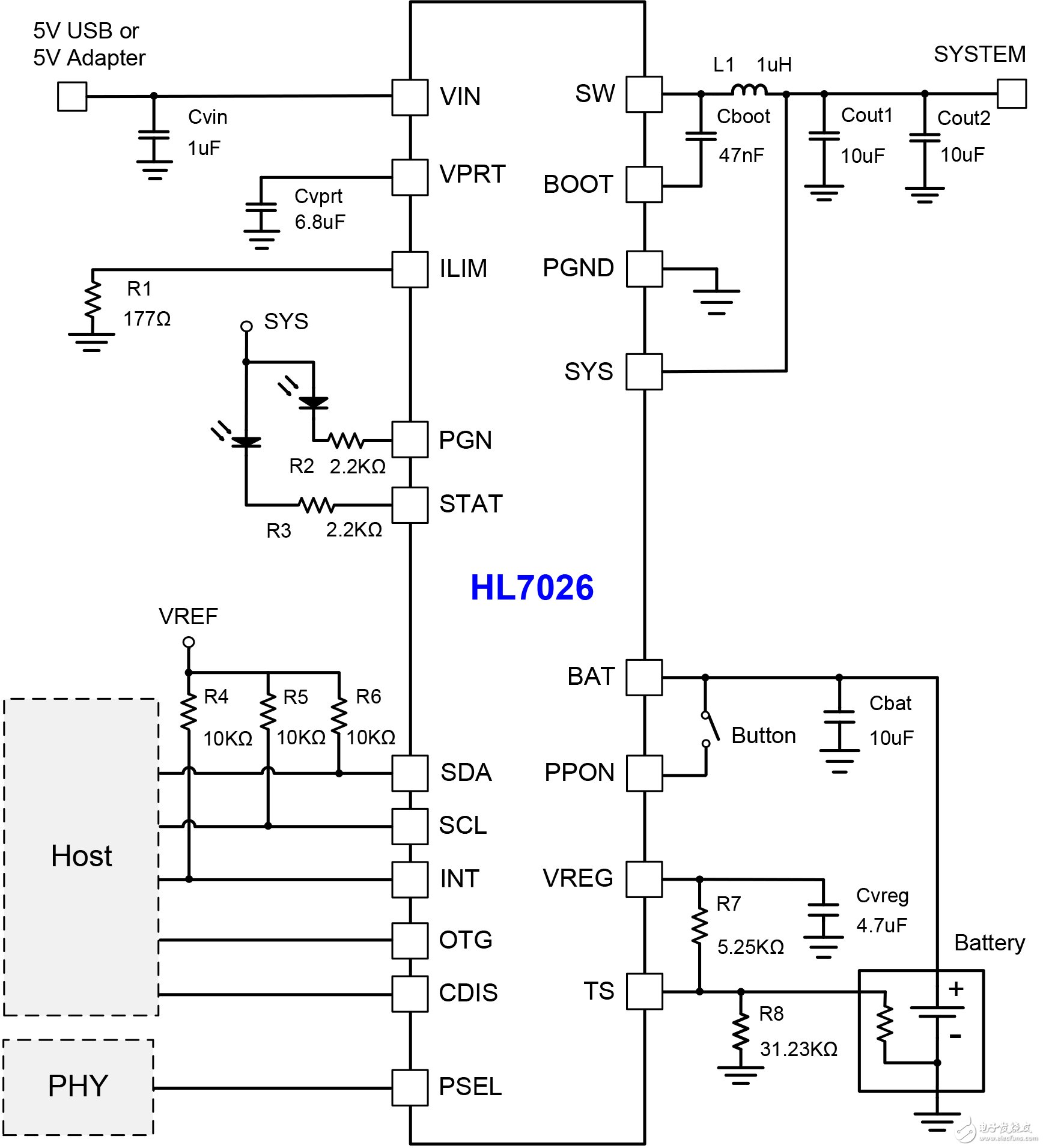
1. 型号:HL7026(替换BQ24296)2. 品牌:希荻微HALO3. 功能介绍:HL7026通过了联发科(MTK)平台的认证,正式列入MT8735平台方案的锂离子电池充电管理参考设计中,为
2018-05-23 21:02:45
希荻微电子HL7503高性能DCDC通过高通认证 希荻微电子推出的3A高性能DCDC芯片HL7503,通过了高通严格的测试认证,成为进入其高端平台参考设计的全球两家电源管理芯片公司之一。据了解,希荻
2015-08-28 10:49:13
FeaturesCharge time Optimizer (Enhanced CC/CV Transition) for Faster ChargingIntegrated FETs for Up to 3A Charge Rate at 5% Accuracy and 93% Peak EfficiencyBoost Capability to Supply 5V at 1.3A at Pin VIN for USB OTG SupplyIntegrated 17mΩ Power Path MOSFET and optional BGATE control to Maximize Battery LIFe and Instantly Startup From a Deeply Discharged Battery or No Battery20V Max Input Voltage with Over-Voltage Protection Supports 5V USB2.0/3.0SR forces System Disconnect from VbatSafety and Accurate Battery Management Functions Programmed Using I2C InteRFaceChargeVoltage, Current, Termination Threshold, Input Current Limit, VIN_DPM ThresholdVoltage-based, JEITA Compatible NTC Monitoring InputThermal Regulation Protection for Input Current ControlThermal Shutdown and Protection4mm x 4mm QFN-24 PackageApplicationsSmartphone and TabletsHandheld ProductsPower Banks and External Battery PacksPortable Media Players and Gaming如果需要威廉希尔官方网站
资料,请联系:丘工 ***优势的价格,完美的威廉希尔官方网站
支持!
2020-08-19 15:33:10
快充芯片专业厂商希荻微(HALO Micro),推出了适用于大容量锂电池的快充芯片HL7016。该芯片可实现5V/9V/12V的高压快速充电,最大充电电流达到3A,能够满足用户对大容量锂电池上实现
2016-07-14 11:14:56
快充芯片专业厂商希荻微(HALO Micro),推出了适用于大容量锂电池的快充芯片HL7026。该系列芯片可实现5V/3A的快速充电,能够满足用户对大容量锂电池上实现快速高效的充电需求。HL7026
2016-07-14 11:18:14
快充芯片专业厂商希荻微(HALO Micro),推出了适用于大容量锂电池的快充芯片HL7026。该系列芯片可实现5V/3A的快速充电,能够满足用户对大容量锂电池上实现快速高效的充电需求。HL7026
2022-04-26 17:36:51
,LPDDR4X等核心器件的供电,希荻微研发并成功量产一系列高性能DCDC芯片,其中HL7503获得了美国高通平台的参考设计认证,HL7501获得INTEL和展讯平台参考设计认证。3、安全高效的车载
2016-03-21 14:59:30
希荻微电子HL7026快充芯片通过MTK平台认证继HL7005快充芯片之后,广东希荻微电子有限公司新推出的HL7026也通过了联发科平台的认证,正式列入MT8735平台方案的锂离子电池充电管理
2017-03-07 16:53:55
`希荻微电子HL7005 锂电池快充芯片通过展讯认证 据了解,锂电池快充和移动终端电源管理芯片专业公司希荻微电子推出的1.5A锂电池快充芯片HL7005,最近通过了展讯的平台测试认证,正式列入展讯
2015-12-02 10:51:05
MTK认证据了解,锂电池快充和移动终端电源管理芯片专业公司希荻微电子推出的1.5A锂电池快充芯片HL7005,最近通过了MTK的平台测试认证,正式列入MTK平台方案的锂电池充电管理参考设计中
2015-08-29 10:28:35
希荻微电子推出LPDDR电源管理芯片HL7503,适用MT6797/MT6757平台 希荻微电子(HALO Mirco)推出的3A高性能DCDC芯片HL7503,该芯片专注于LPDDR4
2016-03-08 14:45:49
`旅充 快充方案 IC,`
2019-09-18 16:33:28
快充协议芯片RK837有什么特点?
2022-03-02 10:48:18
`公司现在代理微盟,芯朋,合泰,翼龙,聚积等厂商的IC产品,目前合作的客户,在威廉希尔官方网站
支持以及相关解决方案上,很需要工程师协助完成。如有工程师在LED驱动,快充,无线充,电源以及MCU等领域有丰富的威廉希尔官方网站
经验,且有意愿以项目的方式开展合作,请联系我们。`
2017-07-21 11:31:55
继HL7005快充芯片之后,广东希荻微电子有限公司新推出的HL7026也通过了联发科(MTK)平台的认证,正式列入MT8735平台方案的锂离子电池充电管理参考设计中,为客户提供更多的锂离子电池充电
2020-08-31 14:00:32
快充移动电源方案芯片AM22A是专用小功率开关电源控制芯片,广泛用于电源适配器、LED电源、电磁炉、空调、DVD等小家电产品方案。采用双芯片设计,高压开关管采用双极型晶体管设计,以降
2016-04-08 15:35:08
手机)、MTK PE+1.1、FCP、SCP等多功能的电源管理SOC,为适配器、车充等单向输出应用提供完整的 TYPE-C解决方案。(二)特性:1、集成USB TYPE-C 协议集成 TYPE-C
2018-08-13 11:04:05
BC1.2、苹 果和三星手机)、MTK PE+1.1、FCP、SCP、AFC、等 多功能的电源管理SOC,为适配器、移动电源、车充 提供完整的 TYPE-C 解决方案。特性:1. 集成 USB TYPE-C
2020-09-29 16:32:10
AFC 输出快充协议 集成 MTK PE+ 1.1&2.0 输出快充协议 集成 USB C DFP 协议,支持输出快充 兼容 BC1.2、苹果、三星手机快充 集成 USB
2021-01-12 13:23:41
IP5328P是一款最大18W的快充芯片,基本支持市面上绝大部分主流的快充协议。
2021-09-14 09:00:34
频率150k,220k,350k输出快充 支持 BC1.2、Apple、三星协议 支持高通 QC2.0 和 QC3.0(认证编号:4788120153-2) 支持 MTK PE1.1/PE2.0
2022-01-22 11:22:30
IP6518,支持 QC、MTK、Apple BC1.2、AFC、FCP、SCP 以及低压快充在内的全部 14 种快充协议,如今这颗芯片已经进入 Demo 测试阶段。从测试的结果来款,这颗芯片对各快充手机
2017-07-27 21:07:27
,极大的精简了生产测试流程,便于产品的快速开发、生产和上市销售。给一些在前期市场广大生产厂商选取方案上的各种头疼问题带来了一站式解决的治疗方式。英集芯IP6808现已通过相关认证,支持10W快充
2018-09-06 19:07:52
模式,支持QC4/4+、BC 1.2协议、MTK PE+ 、华为FCP协议、APPLE 快充识别、三星快充识别等。通过预留的GPIO设置可支持A+C口双口快充设计,极具成本优势。OB2631x 采用SOP8封装。这款芯片极具性价比,库存现货,原装产品 有需要的可以进行联系,销售在线实时对接!!二、特点
2021-01-13 09:36:09
充适配器、智能排插 提供完整的解决方案。IP6520内置功率 MOS,输入电压范围是7. 1V到 32 V,输出电压范围是3V 到 12 V,能提供最大18 W的输出功率,能够根据识别到快充协议自动
2023-04-07 20:48:19
`IP5568是一款集成无线充TX/RX、QC2.0 / QC3.0/SCP/VOOC输出快充协议、FCP/AFC/SFCP输入输出快充协议、MTK PE+1.1&2.0输入/输出快
2021-07-16 19:58:19
` PD快充芯片方案-PD快充协议芯片-PD3.0芯片功能PD快充芯片方案-PD快充协议芯片-PD3.0芯片-支持USB PD2.0 / PD3.0和PPS,TID号为4325支持QC和VOOC协议
2021-03-03 16:23:13
输出功率最大支持到 100W (20V/5A)。深圳市微电半导体有限公司秦丽***USB PD是目前通用性最广的公共协议之一随着PD协议芯片的投产及应用,市面上支持USB PD快充的设备数量稳步增长
2021-03-30 15:55:30
:5141。同时,也通过高通QC4+认证,证书编号20210303222。瑞芯微的两款通用快充协议芯片,均采用了Arm Cortex-M0核心和大容量Flash,可以支持10万次以上的重复烧录,方便客户根据
2021-04-25 15:58:42
PD协议RK837快充芯片具有哪些特性应用?
2022-03-02 10:10:10
`英集芯IP6808现已通过相关认证,支持10W快充,是一颗兼容WPC v1.2协议的7.5W/10W无线充电发射控制器。同时,科发鑫电子在无线充方面有5年的经验,相关威廉希尔官方网站
人员可提供成熟的方案
2019-01-24 18:12:23
时, IP6808终止电力传输。IP5328是一款集成 QC2.0 / QC3.0 输出快充协 议、FCP/AFC/SFCP 输入输出快充协议、MTK PE+ 1.1&2.0 输入/输出快充协议、USB C
2019-05-08 20:28:52
RK837快充协议芯片具有哪些特性应用?
2022-03-02 10:35:52
VOOCC to C:支持MTK PE可通过双头 USB-C 线支持华为 SCP 快充和 OPPO VOOC 闪充,并且还能支持 MTK PE 快充。SW2305 快充20W PD多协议快充芯片,其
2021-04-14 19:27:28
`SW3505:支持 QC3.0/PE 快充双口车充解决方案产品介绍:1. 概述SW3505 是一款支持多种快充协议及双 A 口输出的同步降压变换芯片,其集成了 3.5A 高效率同 步降压变换器
2019-03-01 20:48:16
适合发烧友DIY改造。值得一提的是,智融是OPPO授权的首批两家快充协议芯片原厂之一,在研发实力上得到上游肯定。目前这颗快充芯片已经批量出货,近期将会看到应用产品上市。`
2019-09-09 10:42:17
产品描述:支持PD的多协议双向快充移动电源解决方案SW6124 是一款高集成度的双向快充移动电源专用多合一芯片,其集成了 4A 高效率开关充电,18W 高效同步升压输出PD/QC/FCP/PE
2019-11-02 15:48:07
SW6206 15W 无线充+快充移动电源方案
这是一款快充移动电源+15W 无线充电的解决方案,采用智融科技 SW6206 双向快充芯片搭配 14PIN MCU 组成,并使用赛芯微 XB8886
2023-06-08 16:16:25
`SW6206支持OPPO闪充,双向快充PD移动电源方案有需要的上帝可联系:朱一鸣 ***SW6206 是一款高集成度的多协议双向快充移动电源专用多合一芯片,支持A+A+B+C+L 口任意口快充。其
2019-05-05 19:44:27
应用的场景下不能完全满足需求,因此本文章提出了一个双电池快充的解决方案。图1是本文提出的Type-C双电池快充解决方案的框图。Type-C快充协议由USB PD芯片TPS65987D来完成,充电芯片使用了
2022-11-07 06:55:56
UP9616高通QC3.0快充芯片设计原理:车充方案详细资料,UPI车充IC大全-UP9601/UP9602/UP9612/UP9613/UP9614/UP9616/UP7104/UP6018
2017-02-08 17:41:33
UPI车充IC,QC2.0/QC3.0快充芯片方案,UPI车充IC选型表,UPI车充IC大全,UPI系列芯片
2017-02-16 15:23:49
02019-9-7 14:12:46 评论 淘帖 举报 打赏相关推荐•超级快充移动电源SOC芯片SW6208的相关资料分享412 •智融移动电源快充芯片SW6124:SoC方案智能手机超大967
2022-03-18 21:42:52
、12V及20V输出电压可选12V或20V输出限制2.兼容USB充电规范1.2支持USB充电规范DCP模式默认5V模式工作3.待机功耗低5 V输出电压时低于350uW快充保护方案雷卯电子针对快充方案的需求
2017-07-21 14:16:22
软件 USB在快速充电中的方案 现在几乎所有的手机都支持USB充电,USB接口的电流是500mA,电压是+5V,如果在插USB充电时还是按原先插充电器的快充模式,可能会因为USB接口没法提供快充这么大的电流
2011-07-15 21:40:03
HL7005 1.5A LI-ION BATTERY switching CHARGER WITH OTG BOOST INTEGRATED更多资料或样品采买及威廉希尔官方网站
支持,请Call:guo
2020-05-14 11:31:16
的 PWM 工作频率 140kHz/85kHz③高压启动④ 支持高通 QC 2.0 & MTK Pump Express Plus 协议 4. 方案照片 图1.快充适配器图2.快充
2015-11-10 08:22:17
`什么是协议芯片QC2.0,QC3.0,FP6601,HL6601一,什么是快充及快充目前的主要协议版本有那些?快充是高通引导的一种充电方式标准, 其主要是通过改变电压和电流的方式来提高充电
2020-11-05 14:46:02
`了解更多请致电小向:***QQ:2401667787微信:xiangxiao369258147 智融一级代理有上10人软硬件团队。智融SW5100是一颗支持最大15W功率的无线快充发射芯片,其符合
2020-05-28 11:16:05
不知烧友里有哪些做充电器或者车充的朋友,给你们推介两个方案,USB智能识别和QC2.0快充的,价格不错,目前已经量产过的,稳定性还可以,有兴趣的伙伴们可以看看
2015-10-17 09:42:27
EDP3020两路全兼容 QC/PE/AFC/FCP/SCP/VOOC 单芯片快充车充方案。 用一颗芯片完成了 DC-DC 降压和快充协议,方案集成度高,外围原件少,热效率优秀。元件温度低于 70
2018-05-28 10:25:53
推出了适用于大容量锂电池的快充芯片hl7026。该系列芯片可实现5v 3a的快速充电,能够满足用户对大容量锂电池上实现快速高效的充电需求。HL7026是5V输入全集成的开关模式充电器,芯片内置了电压
2020-08-19 15:44:42
富的DP/DM接口,可实现主流的快充协议PD充电协议IC,PD充电协议芯片,PD快充协议IC,PD快充协议芯片,PD快充方案深圳市微电半导体有限公司秦丽***它集成了USBType-C和PDPHY充当电源角色支持华为的快速充电协议(FCP),超...
2021-09-14 06:13:22
超精简PD 20W快充方案PD 20W快充方案亮点
2020-12-15 06:03:29
威廉希尔官方网站
方案,可快速帮助客户通过国内外各类品质认证。销量数千万的移动电源市场,必将快速向快充发展转变。广大移动电源厂商,只有顺应此潮流,才能在激烈的市场竞争中生存。采取云创芯公司先进的快充威廉希尔官方网站
方案,将有助
2015-09-14 16:21:06
、成本也会更低。宝砾微DC-DC快充方案还有PL550X、PL30502、PL56001、PL8205X、PL59011、PL89052等,均已量产,可应用于移动/家庭式储能、车载、电动工具、电子烟
2021-12-27 09:27:33
、成本也会更低。宝砾微DC-DC快充方案还有PL550X、PL30502、PL56001、PL8205X、PL59011、PL89052等,均已量产,可应用于移动/家庭式储能、车载、电动工具、电子烟
2021-12-25 11:26:38
宝砾微PL6200只需要外置功率MOS、电感,每个接口仅需配置负载开关即可,电路结构非常的简单,可兼容最多5个USB接口(2A1C1M1L)快充,只需最简单的MCU即可实现全协议快充,极具成本
2021-12-25 10:35:58
的快充车充芯片,支持 A+C 口任意口快充输出,支持双口独立限流。 其集成了 5A 高效率同步降压变换器,支持 PPS/PD/QC/AFC/FCP/SCP/PE/SFCP/低压直充等多种快充协议,CC
2021-10-26 19:54:23
深圳市展嵘电子有限公司有需要的大神可联系小慧电话;***微信:hui2530312447qq:1928349796我们不但卖芯片,还提供方案威廉希尔官方网站
支持,解放您的工程师,缩短开发周期。SW5200单芯片
2019-10-21 17:43:06
希荻微锂电池快速充电芯片全线面市:- 1.5A/1.8A/2.5A/3.0A/3.5A/4.0A/4.5A;- 5V/9V/12V支持高压快充;- 5V/4.5A 低压直冲史上最强快速充电系列
2016-07-29 16:28:20
本帖最后由 QUMAX-王敏 于 2015-3-26 17:02 编辑
我们都知道,手机的快充主要由电池管理芯片来操作实现。其主要方式就是利用锂电池充电的特性,在充电时加大充电电流。从目前的500毫安到1A,增大到1A以上,这样就缩短了充电时间,以达到快充的目的。
2015-03-26 16:53:58
概述: NT6008是继PI SC0163D之后第一颗能兼容USB智能识别的QC3.0识别芯片,打破了支持苹果识别就不能通过高通QC3.0认证的传言。 1、比传统的充电方式快4倍。2、与QC 2.0
2018-07-26 08:57:47
手机快充是如何实现的?
2021-09-26 07:17:28
中国厂商的手机目前没有出现手机快充的事故。反方:手机快充不安全。三星NOTE7爆炸问题有部分原因可能是出在快充(24W)后的充电保护方案上。”业内人士分析了充电管理方案后,发现三星使用了双芯并列充电管理
2017-01-06 09:30:29
快充芯片专业厂商希荻微(HALO Micro),推出了适用于大容量锂电池的快充芯片HL7026以及HL7016,该系列芯片可实现快速充电,能够满足用户对大容量锂电池上实现快速高效的充电需求。同时围绕
2016-07-04 16:38:44
`OPPO华为闪充协议方案 支持华为SCP协议高通QC3.0快充车充芯片方案-工作电压从3.2v 34V 支持VOOC快充模块是基于USB充电识别系列IC设计的,能够自动识别OPPO手机并进
2018-08-08 09:29:26
`PD18W-PD65W快充芯片支持USBPD协议18W快充芯片支持USBPD协议20W快充芯片支持USBPD协议45W快充芯片支持USBPD协议65W快充芯片深圳微电半导体有限公司秦丽
2021-04-07 11:37:29
`手机快充协议不断推出,快充多标准军阀混战接近尾声,预计USB PD3.0之后会形成江湖一统,三国归晋。从PD3.0看,PD是中央军,高通QC, MTK PEP,华为FCP,是广西,西北,川军等地
2017-08-09 09:24:15
`了解更多请致电小向:***QQ:2401667787微信:xiangxiao369258147 智融一级代理有上10人软硬件团队。智融SW5100是一颗支持最大15W功率的无线快充发射芯片,其符合
2020-05-28 11:14:13
深圳展嵘电子,小张:***QQ:1143617044我们不但卖芯片,还提供方案威廉希尔官方网站
支持,解放您的工程师,缩短开发周期智融旗下无线充电SoC芯片SW5100正式通过WPC无线€€充电联盟Qi认证
2021-04-16 09:26:45
深圳展嵘电子,梁东:***QQ:2235098772我们不但卖芯片,还提供方案威廉希尔官方网站
支持,解放您的工程师,缩短开发周期智融旗下无线充电SoC芯片SW5100正式通过WPC无线€€充电联盟Qi认证
2021-08-03 16:33:26
SW3526是一款高集成度的多快充协议充电芯片,支持C 口或 A 口输出,其集成了 3.5A 高效率同步降压变换器,支持 PPS/PD/QC/AFC/FCP/SCP/PE/SFCP/低压直充等多种快
2021-12-08 15:32:50
快充和 OPPO VOOC 闪充,并且还能支持 MTK PE 快充。SW2305 快充20W PD多协议快充芯片,其USB-C强大的通用性多协议真正做到了让各个品牌的手机都能快充。SW2305特征
2021-10-29 22:18:07
0302147161325R0M。泰尔认证中心是OPPO VOOC快充协议唯一授权认证实验室。值得一提的是,SW2327协议芯片不仅支持VOOC4.0,还支持UFCS融合快充规范。智融USB Type-C快充协议芯片
2021-10-14 10:23:54
,同时支持多套快充协议输入功能,多套快充输出功能,带定时小电流输出功能,带无线充轻载关断功能,外围简单,效率转换突出的SOC芯片。随着手机私有快充协议的不断增加,对快充协议的兼容性要求越来越强,需要
2021-04-09 20:40:54
了市场上第一颗支持PD快充的移动电源单芯片方案SW6124. SW6124 是一款高集成度的双向快充移动电源专用多合一芯片,其集成了4A高效率开关充电,18W 高效同步升压输出,PD/QC/AFC/FCP
2021-10-12 09:48:18
快充的原理是什么?有哪些提升快充功率的方法?
2021-09-26 08:29:47
,“充电X分钟、通话X小时”的广告语想必大家耳朵都听出茧了。简单来说充电功率P=充电电压U×充电电流I,所以稍微深入一点去观察的话,会发现市面主流快速充电方案分为高压快充、低压快充两种,前者以高
2016-12-26 20:42:31
了快充设计,相比传统方案,不仅更加简洁,还支持多口应用。还可以通过I2C接口进行参数采集和显示,时刻了解充电功率。目前通过USB-IF PD3.1认证,意味着芯片性能得到权威认可,已经满足大面积应用需求。
2023-05-26 14:45:39
,不需要外部给芯片提供电源,有效的降低外部元件的数量及成本。 电路图 希荻微电子 型号:HL7005 描述:紧凑、灵活、高效、兼容USB的开关式充电管理芯片,芯片集成一个同步PWM控制器,功率
2018-11-30 17:18:33
3.0 输出快充协议,并且通过了QC3.0高通认证,证书编号:4788056908-2。集成FCP、AFC、SFCP、MTK PE、USB C DRP 、BC1.2输入 /输出充电协议。值得一提的是
2019-01-13 11:24:16
IP6518车充全集成IC 支持全部 14 种快充协议。支持TYPE C功能 最大功率48W IP6518是一款全网通快充车充芯片 IP6518,支持 QC、MTK、Apple BC1.2、AFC
2017-08-04 20:25:53
本帖最后由 aillen6 于 2016-7-21 12:40 编辑
希荻微锂电池快速充电芯片全线面市:- 1.5A/1.8A/2.5A/3.0A/3.5A/4.0A/4.5A;- 5V/9V/12V支持高压快充;- 5V/4.5A 低压直冲史上最强快速充电系列 from Halo
2016-07-21 12:38:19
QC2.0 Class A:5V,9V,12V支持 MTK PE+ 2.0/1.1 快充协议PE+ 2.0:5V~20V(0.5V/Step)配置PE+ 1.1:5V,7V,9V,12V 配置支持 FCP 快
2021-01-12 13:56:26
`希荻微高性能DCDC产品应用研讨会主办单位:希荻微电子有限公司会议时间:2015年10月28日(星期三)下午2:00会议地点:深圳市南山区高新园南区TCL大厦A座2楼207室 活动介绍近年来,随着
2015-10-14 10:43:18
PD快充方案:①双口18W独立快充车载充电器方案②单口18W的PD快充旅充充电器方案 ③双口A+C的18W快充旅充充电器方案  
2022-05-18 17:14:11
供应XPD318A 20w快充协议芯片支持苹果20w 快充方案,广泛应用于AC-DC 适配器、USB 充电设备等领域, 更多产品手册、应用料资请向深圳富满微代理骊微电子申请。>>
2023-05-26 11:20:39
供应XPD319B 20w快充协议芯片支持三星afc快充协议-单C口快充方案,广泛应用于AC-DC适配器、车载充电器等设备提供高性价比的 USB Type-C 端口充电解决方案,更多产品手册、应用料资请向深圳富满微代理骊微电子申请。>>
2023-05-29 11:13:51
MTK方案简介联发科技介绍MTK多媒体手机平台GSM/GPRS手机软件方案MTK软件分层介绍软件结构图表OSL1 protocol stackDevice driverL2 L3 L4 protoc
2010-03-02 10:58:29
123 英集芯推出的PD快充多口移动电源芯片IP5332,是一款功能丰富的电源管理SOC。它可以集成QC2.0/QC3.0、FCP/AFC输入输出快充协议、SFCP输出快充协议、MTK PE+1.1&
2023-08-25 21:31:21
mtk平台是目前山寨手机普遍使用的平台,本内容介绍了mtk平台软件的一些安装使用方法及mtk平台手机的一些问题的解决方案
2012-08-20 14:30:36
5150 
评论