什么是设计模式? •一种LabVIEW程序模板与架构 软件实践中通用的程序架构,其本质是对很多十分类似的问题进行总结归纳的基础上提炼出的一些具有代表性的软件开发规范 •具有灵活的配置功能 •被广泛
2011-12-28 16:10:21
华为麒麟9000s芯片架构解析 华为麒麟9000s芯片是华为公司自主研发的一款高端移动芯片,可以为消费者提供出色的性能和良好的节能效果。是目前市场上最顶尖的处理器之一。麒麟9000s芯片的设计架构不仅体现了华为公司在威廉希尔官方网站
研发上的强大实力,更体现了华为公司深厚的威廉希尔官方网站
积淀和自主创新能力。
2023-08-30 17:49:41
12881 零中频架构是将基带直接变为射频,与超外差方案相比,减小了中频和本振射频电路、中频滤波器等的使用,因此零中频架构收发信机具有体积小、功耗低、便于集成等优点。
2023-07-10 10:21:12
823 
以下内容将从电线线缆类型、电线线缆规格、电线线缆功率计算三个方面,分享关于线路、线缆的基础知识。 通过深入浅出的信息传递、计算方式解析,帮你认识线路、线缆的作用特点,与此同时在线径、规格、选材方面提供有利参考。
2023-05-14 09:24:06
1308 
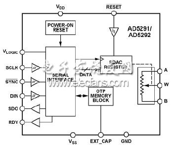
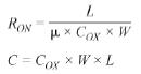
数字电位计 (digiPOT) 提供了一种方便的方式来调整传感器、电源或其他需要某种类型校准的设备的交流或直流电压或电流输出,时序、频率、对比度、亮度、增益和失调调整只是其中的一小部分。数字设置几乎
2023-02-01 15:58:12
675 
汽车电子电气架构从传统分布式架构正在朝向域架构、中央计算架构转变,车内控制系统趋于形成统一的架构标准及通用的软硬件平台,各类控制功能逐渐演变为统一平台下的各类应用。
2022-11-17 20:08:24
1189 近来在半导体产业领域,一种新的工作职务正在崛起,其职称是“系统架构师”(systems architect)。欧洲IC设计服务咨询公司Sondrel坦言,业界越来越需要系统架构师来协调SoC设计项目的每一个层面,包括确保SoC项目符合规格并且准时且低成本。
2022-11-08 15:51:17
413 ASPICE 和26262中ASPICE 和26262中的软件架构解析的软件架构解析
2022-10-25 11:53:34
523 FPGA 芯片整体架构如下所示,大体按照时钟域划分的,即根据不同的工艺、器件速度和对应的时钟进行划分。
2022-10-20 09:58:03
1169 Linux有架构,MySQL有架构,JVM也有架构,使用Java开发、MySQL存储、跑在Linux上的业务系统也有架构,应该关注哪一个?想要清楚以上问题需要梳理几个有关系又相似的概念:系统与子系统、模块与组建、框架与架构:
2022-09-22 14:18:38
539 想要了解协议解析网关,我们不妨将这个词拆来来看,协议+解析+网关三者的组合就是协议解析网关,三者之间优缺点的去芜存菁就是协议解析网关的作用。通过对于三者的介绍,相信大家就能够有更深的了解,从而提升企业的数字化转型认识。
2022-09-09 11:18:05
819 MELSEC iQ-F 统计解析FB参考 产品规格书
2022-08-24 16:35:33
0 MELSEC iQ-R 数据解析FB库参考 产品规格书
2022-08-24 11:12:34
0 MELSEC iQ-R 统计解析FB库参考(基本篇) 产品规格书
2022-08-24 11:11:30
0 COT 架构的最大缺点是就是频率变动,因为这会在与稳压器相邻的敏感电路中引起电磁干扰 (EMI)。Torex 通过其专有的 HiSAT-COT 控制架构解决了这一缺陷。HiSAT-COT 是能够实现恒定导通时间的高速电路架构的代表。
2022-08-22 10:52:08
1036 
许多新兴物联网(IoT)无线网络协议的基础是两种基本架构:星形网络和网状网络。
2022-04-16 16:29:52
3072 
本文对模拟、数字和混合波束成型架构的能效比进行了比较,并针对接收相控阵开发了这三种架构的功耗的详细方程模型。该模型清楚说明了各种器件对总功耗的贡献,以及功耗如何随阵列的各种参数而变化。对不同阵列架构的功耗/波束带宽积的比较表明,对于具有大量元件的毫米波相控阵,混合方法具有优势。
2022-02-14 19:40:27
3272 
介绍:云海计费系统v4.1 视频解析 短视频解析 影视视频电影解析计费平台源码程序云海解析计费系统是一款VIP视频计费解析系统,说是一次解析不太准确,本程序源码需要在后台设置json视频解析接口
2022-01-11 16:02:53
13 2021年华为开发者大会亮点纷呈 OpenHarmony、智能硬件、HarmonyOS架构解析 今年的华为开发者大会2021(Together)在东莞松山湖举办,HarmonyOS 3开发者预览版
2021-10-23 20:48:59
4063 
EE 架构是从分布式架构到域集中架构,从域集中到跨域融合,从跨域融合再到最终的中央计算平台。
2021-04-29 13:47:16
2670 基于 ZYNQ 实现复杂嵌入式系统非常便利,其应用领域也越来越广泛,本文来从对 ZYNQ 芯片架构的理解来谈谈个人体会。
2021-04-28 10:18:06
3678 
电源供应器TR-5001硬件规格及架构
2021-04-20 09:20:14
2 AN-1112: 麦克风威廉希尔官方网站
规格解析
2021-03-19 06:37:15
15 依然很严峻,需要社会各界、各产业界等更加关注、多投入,发挥产业与威廉希尔官方网站
优势,加强交流合作和资源共享,共同构建标识解析安全防护整体架构,持续优化工业互联网标识解析安全环境和产业生态。
2020-07-06 16:14:40
2962 有关锐龙4000系列笔记本处理器的产品介绍我们之前已经发过文章了,本文的重点是架构,我们来看看它们的架构解析,深入了解一下AMD都做了哪些改变才让锐龙笔记本成为真香选择的。
2020-03-17 17:34:24
4114 随着AMD的全新7nm制程工艺的RDNA架构推出,代表着AMD在未来的GPU市场上将有一番大作为,在过去的几代中,AMD的GPU已经利用了很久的基于GCN架构的计算单元。
2019-12-10 17:06:40
2802 Cortex系列的处理器以其高性能以及成熟的ARMv7架构,一直都在电子产品中广泛的应用,cortex-a8处理器一直都属于比较经典的处理器了,下面则为大家对cortex-a8处理器进行一个介绍,从性能及架构上进行一个解析。
2018-10-31 09:19:46
9162 如何选择符合目标系统规格以及标准的相应架构、电路和元件呢?这些是由电路满足在效率、带宽和精度方面提供系统所需性能,同时又满足安全隔离要求来决定的。
2018-06-20 10:08:56
4883 
Altera开发的RF体系架构
2018-06-13 15:35:00
3611 
本文主要介绍的是Cortex-M处理器架构特性,分别从编程模型、异常处理模型和嵌套向量中断控制器NVIC、操作系统支持特性、TrustZone安全扩展及错误处理等几个方面来详细解析,具体的跟随小编一起来了解一下。
2018-04-23 18:10:50
7559 
在做大数据的时候,首先第一步就是要解决数据的来源,我们采用的设计方案就是使用Python来从一些政府网站爬数据,将披露的银行、证券、股票、信托等行业中三大报表(利润表、资产负债表、现金流量表)数据解析并录入数据库,我们采用java编程来实现三大报表数据解析。
2018-03-17 09:13:11
5776 本文主要类容是对微服务架构与实践摘要解析。微服务架构中的 “微” 体现了其核心要素,即服务的微型化,就是每个服务微小到只需专注做好一件事。这件事紧密围绕业务领域,形成高度内聚的自治性。
2018-02-07 16:57:59
5714 
本文主要对soa架构的优缺点进行解析。利用SOA架构开发的时候,其基于松耦合的特性能给企业带来诸多的好处,但作为一个具有发展前景的应用系统架构,SOA尚处在不断发展中,肯定存在许多有待改进的地方。随着标准和实施威廉希尔官方网站
的不断完善,这些问题将迎刃而解,SOA应用将更加广泛。
2018-02-07 15:20:05
27028 本文详细解说了SOA五种基本架构模式,面向服务的架构(SOA)已成为连接复杂服务系统的主要解决方案。虽然SOA的理论很容易理解,但要部署一个设计良好、真正实用的SOA系统却非常困难。本文试图通过解析SOA的模式,提供与架构相关的威廉希尔官方网站
指导,进而对以上问题提供详尽的的解答。
2018-02-07 14:41:39
20673 
解析基于NB-IoT的智慧路灯系统。
2018-01-31 11:38:00
9682 
今天,让我们从一些威廉希尔官方网站
规格、收发器架构、Ka 频段卫星通信系统适用的信号链,来说说 Ka 频段需要的带宽。
2018-01-17 15:36:26
9451 
本文介绍了结合自来水公司构建的数据中心设计方案,解析了SOA的基本概念与架构要素。
2017-10-12 17:36:42
10 ARM新锐Cortex_A7核心架构解析
2017-09-28 10:10:02
11 深入解析ARM Cortex-A12架构
2017-01-14 12:31:49
21 本文从ARM的发展历史着手,以S3C2440为例与51单片机进行对比分析,详细解析了ARM架构。
2016-04-22 11:00:06
14833 应用笔记:麦克风威廉希尔官方网站
规格解析 ,这个PDF是关于这个领域非常有用的PDF资料。
2016-01-04 18:01:05
25 深入了解数字定位计(digiPOT)规格与架构,提升交流性能
2016-01-04 17:40:02
11 蓝牙个人局域网(PAN)应用规范定义了使蓝牙设备能加入个人局域网的方法,规定了单个主从网中蓝牙设备之间的网络发现、网络形成、地址分配、地址解析、域名解析、桥接或路由和网络安全,一个或多个蓝牙设备的网络接入,使用BNEP协议将完全未做改动的以太网负荷(payload)在蓝牙设备间交换。
2014-09-30 14:43:12
9821 
自Full HD(全高清)电视普及,并进入价格战的时代,1080p已成当今最基本的大尺寸面板应用的解析度规格。而为了追求更高层次的画质表现,许多显示面板厂商积极开发Ultra HD(UHD,超高
2013-12-19 09:17:28
908 digiPOT是一种数字控制式器件,可以用来调整电压或电流,提供与机械电位器或可变电阻器相同的模拟功能。利用它可以实现更精确、更鲁棒、更快速、电压毛刺更小的自动校准过程。
2011-09-01 12:10:19
20 地址解析协议(ARP),地址解析协议(ARP)是什么意思
地址解析协议 (ARP)
“地址解析协议 (ARP)”是所需的 TCP/IP 标准,在RFC826“地址解析协
2010-04-06 09:07:56
1845 看图识云 全面解析云存储的网格架构
云存储(cloud storage)这个概念一经提出,就得到了众多厂商的支持和关注。Amazon在两年前就推出的Elastic Compute Cloud(EC2:弹性计算云)
2010-03-29 09:21:35
751 
评论