MC34063大电流降压电路,MC34063 BUCK converter
关键字:MC34063,大电流降压电路
MC34063大电流
2018-09-20 20:21:20
4869 对MC34063锂电池充电板的改进,mc34063 power converter
关键字:对MC34063锂电池充电板的改进
对MC34063锂电池充电板的改进
2018-09-20 20:29:14
1863 MC34063扩流降压电路图,MC34063 STEP DOWN CONVERTER
关键字:MC34063,扩流降压电路图
MC34063扩流降压电路图,输入8~25V,输出5V,适用于单片机电源,USB电源,手机充电等。
2018-09-20 20:21:17
3512 想通过mc34063芯片将+12v的直流电变成交流电,具体需求见下图。不知道电路应该怎么设计。
2019-03-13 06:35:44
MC34063电源升压电路板,MC34063 boost circuit
关键字:MC34060,BOOST电路,升压电路,开关电源
本篇
2018-09-20 20:20:09
2145 mc34063应用电路
具有关断功能的
2008-07-21 11:25:56
5604 
mc34063升压
2016-12-17 17:22:22
13 MC34063的中文数据手册,包括升压,降压,反相的电路等等,希望能对您有所帮助
2015-12-21 17:16:16
114 MC34063组成的升压电路原理 MC34063组成的升压电路原理和特性
2016-01-20 15:51:00
100
mc34063典型应用电路图
2008-04-06 00:18:00
4928 
MC34063廉价的DC/DC变换器电路
2017-09-14 17:02:56
18 MC34063构成的降压变换电源电路
2009-12-10 08:39:31
21714 
MC34063升压电路:从5V升到12V
图四:MC34063大电流降压变换器电路
2008-04-06 00:14:17
29232 
采用MC34063系列的升压型稳压电路
2009-10-30 11:34:23
2224 
MC34063系列构成的降压型稳压电路
2009-10-30 11:28:25
2133 
该应用报告提供了使用MC34063实现最少数量的外部元件的DC到DC固定频率方案所必需的特性。
2018-05-17 17:03:48
32 电子发烧友网站提供《基于MC34063的5V降压转换器.zip》资料免费下载
2022-07-29 14:41:53
5 DC/DC 变换器控制电路—MC34063介绍,MC34063
关键字:DC/DC 变换器控制电路—MC34063介绍
概述
2018-09-20 19:49:47
1384 mc34063中文资料:MC34063是一单片双极型线性集成电路,专用于直流-直流变换器控制部分。片内包含温度补偿带隙基准源,一个占空比周期控制振荡器,驱动器和大电流输出开关,能输
2008-04-06 00:06:52
1449 本文设计了一款基于AGC芯片AD603和开关电源芯片MC34063结合的AGC控制器,巧妙利用MC34063的稳定的基准电压和动态电压调节输出接入AD603增益控制端来控制放大增益,达到系统输出幅度恒定的目的。
2021-02-12 17:37:00
3302 
MC34063是一种低功耗的新型直流电压变换器。利用它可以方便的组成各种直流变换电路,而且具有低功耗、低成本、方便调试等优点。本文主要介绍利用MC34063组成的升压、降压、反压电路及其在传真机设计中的应用。
2017-12-08 09:50:00
2406 采用MC34063系列构成的极性反转型稳压电路
2009-10-30 11:36:23
4826 
mc34063a:The MC34063A by Analog Integrations Corporation,an Improved second source over
2008-04-05 23:34:39
372 MC34063由具有温度自动补偿功能的基准电压发生器、比较器、占空比可控的振荡器,R—S触发器和大电流输出开关电路等组成。介绍了MC34063引脚图及功能、内部结构、电气特性以及MC34063应用电
2017-12-08 14:27:23
129107 
MC34063构成的24V转5V稳压电源电路
2010-03-05 16:12:46
9596 
该细分市场有很多选择;MC34063是该细分市场中最受欢迎的开关稳压器。MCP34063可配置为三种操作:降压、升压和反相。我们使用MC34063作为开关升压稳压器,将3.7V锂电池电压升压至5.5V,具有500mA输出电流能力。
2022-11-11 15:16:34
3337 
在使用MC34063芯片的DC-DC开关电源电路中,根据MC34063规格说明书设计的外围器件往往出现理论计算与实际偏差较大的问题,导致电源工作不稳定。本文采用过渡过程分析的方法对MC34063
2017-12-08 08:59:12
16374 
MC34063组成的升压开关稳压器电路图
2010-03-30 16:08:59
4296 
MC34063+MOSFET大电流稳压器,MC34063+MOSFET High-current regulator
关键字:MC34063,MC34063扩流电
2018-09-20 20:20:18
1252 MC34063系列的管脚备战和内部结构框图
2009-10-30 11:25:29
2056 
MC34063集成开关稳压器电路图
2010-03-30 16:07:27
3864 
mc34063a扩流电路图
MC34063降压扩流电路:
2008-01-18 10:18:22
5514 
我们将使用相同的 MC34063 IC 构建DC 到 DC 升压转换器电路,该电路可以将 3v 等小电压转换为高达 40v 的更高电压。所以这里 MC34063 IC 使用的是可调 DC-DC 转换器。
2022-08-24 15:45:56
2467 
MC34063组成的太阳能电池充电器
MC34063是一个低价位的DC-DC 交换式转换IC,使用上非常方便,除了稳压、降压、升压,甚至还可以转成负向电压。虽然它的效率还不算很高,但
2009-12-09 18:37:52
482 下图是用MC34063设计的降压电路图:通过调整R2和R3可以调整输出电压,输出电压=1.25*(1+R3/R2),如果要输出5V电压。
2019-11-02 09:22:09
13989 
MC34063是单片双极型线性集成电路,片内包含有温度补偿带隙基准源、一个占空比周期控制振荡器、驱动器和大电流输出开关管,能输出1.5A的开关电源。
2019-02-09 15:29:00
6648 
本文档的主要内容详细介绍的是Mc34063变换器芯片的Multisim仿真资料免费下载。
2020-08-03 08:00:00
118 MC34063是一种微功耗的新型集成开关电源控制器利用它可方便地组成各种形式的直流变换电路而且具有外围元件少功耗低体积小和调试方便等优点。本文主要介绍集成开关电源芯片MC34063的原理和应用电路的设计最后简要地说明该芯片的实际应用线路。
2015-11-13 15:43:30
5 MC34063芯片 由温度自动补偿功能的基准电压发生器、比较器、占空比可控振荡器、触发器和大电流输出开关电路等组成,具有功能齐全、价格低廉、体积小、效率高、仅需少量外部元器件等优点,其主要特性如表
2020-11-10 15:23:23
10139 
采用MC34063设计带电流扩充的负电源电路,功率MOS管NTB2506作外接开关管,通过调节功率MOS管的栅极驱动电阻和栅-源之间的电阻,使得栅极有最优驱动电压波形和电流大小,以增加电源的输出功率和效率。实验表明,设计的电源输出电流可达1A,且体积小、效率高。
2017-12-08 08:42:26
7996 
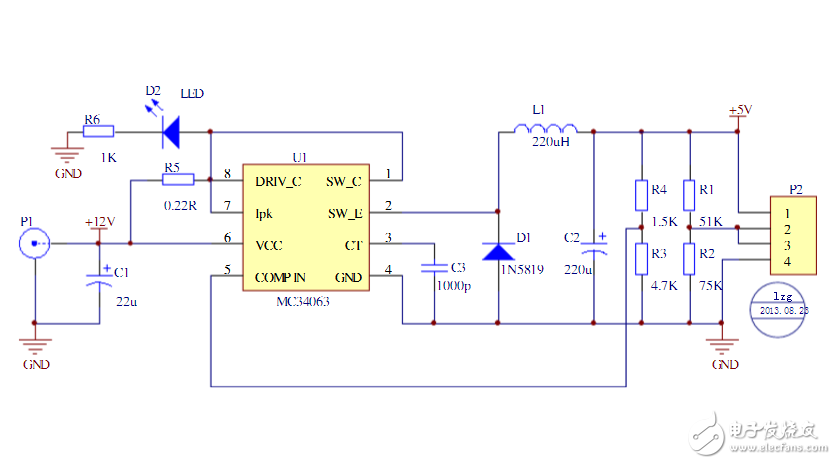
我们仍然使用MC34063芯片,来设计一个DC-DC降压电路,实现直流12V转5V。
2023-04-20 14:26:54
3042 
MC34063为一单片DC-DC变换集成电路,内含温度补偿的参考电压源(1.25V)、比较器、能有效限制电流及控制工作周期的振荡器,驱动器及大电流输出开关管等,外配少量元件,就能组成升压、降压及电压反转型DC-DC变换器。此系列专门设计用于升压和降压和电压反相应用场合,所需外部元件最少。
2017-10-27 09:54:27
3753 
MC34063是一款集Boost变换器、BUCK变换器、电源反向器于一身的电源芯片,该芯片在实际应用当中很广泛,不仅由于自身独有的特点,同时也因为价格不是很高,因此得到很多应用。
2022-11-10 09:16:08
2759 MC34063与晶体管组成大电流升压开关稳压器电路图
2010-03-30 16:08:14
4091 
5v升12v的ic有
AIC1630A,LM2585-ADJ,MC34063,TCC1301,MAX232
等,具体电路,可查看其相关DATASHEET,
MC
2007-12-03 22:37:21
7712 
本文主要介绍了mc34063应用电路图大全(升压电路/降压电路)。MC34063是一个单片集成电路,是一个包含了DC/DC变换器的控制电路。该集成电路的主要构成部分是具有温度补偿的电压源、占空比可控
2018-04-02 10:20:19
126625 
MC34063与晶体管组成大电流升压开关稳压器电路图
2010-03-30 16:08:12
2793 
评论