我们的经常需要采集一些精度要求较高的模拟信号,使用MCU集成的ADC难以达到要求、所以我们需要独立的ADC芯片。这一节我们就来设计并实现AD7705芯片的驱动、并探讨驱动的使用方法。
2022-12-12 15:39:12
1504 
AD7705/AD7706是低功耗的完整模拟前端频率测量应用。这两个/三个通道设备可以直接从换能器接收低电平输入信号并产生串行数字输出。他们使用sigmadelta转换威廉希尔官方网站
来实现多达16位的无丢失
2022-12-08 16:56:18
0 瑞盟模数转换MS7705/MS7706兼容替代AD7705,AD7706MS7705/MS7706是瑞盟推出的一款用于低频测量的模数转换器。它采用了Σ-Δ转换威廉希尔官方网站
实现了输出结果为16位的无失码。工作
2022-11-28 17:14:02
326 
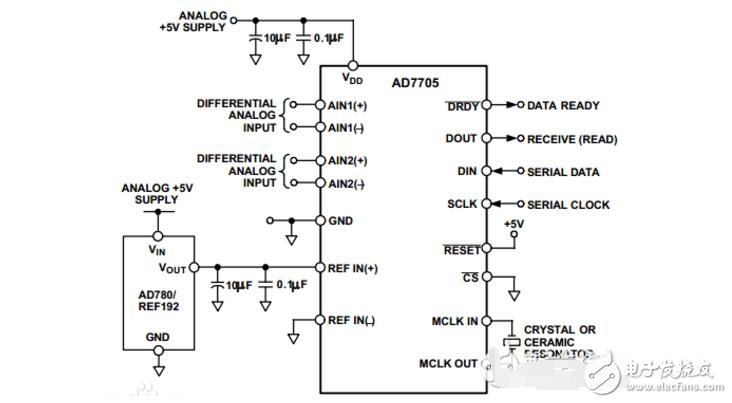
`好吧,来吧这张错误百出的AD7705原理图拿出来 看一下对这张图的分析结果,在惬意的同时,也大受裨益
2011-04-12 10:44:43
AD7705/AD7706/AD7707仪表转换器常见问题:架构
2021-05-20 21:33:36
13 AD7705/AD7706/AD7707仪表转换器常见问题:模拟性能
2021-05-19 13:32:04
5 EVAL-AD7705EB/EVAL-AD7706EB:AD7705/06 3V/5V、450µA、2/3通道16位Sigma Delta ADC评估板
2021-05-14 12:32:02
5 电子发烧友网为你提供基于AD7705与FPGA的光信号采集系统设计资料下载的电子资料下载,更有其他相关的电路图、源代码、课件教程、中文资料、英文资料、参考设计、用户指南、解决方案等资料,希望可以帮助到广大的电子工程师们。
2021-04-29 08:45:30
18 电子发烧友网为你提供基于AD7705的智能传感器系统设计资料下载的电子资料下载,更有其他相关的电路图、源代码、课件教程、中文资料、英文资料、参考设计、用户指南、解决方案等资料,希望可以帮助到广大的电子工程师们。
2021-04-27 08:43:14
9 AD7705/AD7706/AD7707 仪表转换器常见问题解答: 校准
2021-03-21 07:39:46
6 AD7705参考代码
2021-03-18 10:00:02
43 本文档的主要内容详细介绍的是AD7705模数转换器的代码合集免费下载。
2021-01-13 08:00:00
8 12V DC直流电压输入,STM32F103RFT6单片机作为主控,使用双路AD7705采集外部0-5V和4-20mA信号,电压与电流采样切换通过短路端子配置,同时可采集8路开关量信号(通过光耦
2020-11-02 10:23:54
2289 
本文档的主要内容详细介绍的是TM7705 16位ADC的详细资料和驱动程序与原理图等资料合集免费下载包括了:AD7705和AD7706数据手册,AD7705中文资料,TM7705中文数据手册
2019-08-01 08:00:00
45 本文档的主要内容详细介绍的是AD7705高精度AD采集的两通道STM32程序免费下载。
2019-02-12 08:00:00
55 本文档的主要内容详细介绍的是AD7705双通道16位ADC模块的电路原理图免费下载。
2019-02-11 08:00:00
65 本文介绍了六款ad7705的典型应用电路。AD7705为完整16位、低成本、Σ-Δ型ADC,适合直流和低频交流测量应用。其具有低功耗(3V时最大值为1mW)特性,因而可用于环路供电、电池供电或本地供电的应用中。
2018-04-13 16:41:01
36049 
AD7705为完整16位低成本、Σ-Δ型ADC。采用SP IQ SPI兼容的三线串行接口,能够方便地与各种微控制器和DSP连接,也比并行接口方式大大节省了CPU的 I O口。本文主要以ad7705应用经验及应用所需注意的事项为中心而展开的讨论。
2017-11-15 18:58:05
14806 AD7705为完整16位、低成本的ADC,适合直流和低频交流测量应用。其具有低功耗(3 V时最大值为1 mW)特性,因而可用于环路供电、电池供电或本地供电的应用中。片内可编程增益放大器提供从1至128的增益设置,无需使用外部信号调理硬件便可接受低电平和高电平模拟输入。
2017-11-15 17:59:17
27166 
AD7705 采用SP I Q SP I兼容的三线串行接口,能够方便地与各种微控制器和DSP 连接, 也比并行接口方式大大节省了CPU的 I O口。那么AD7705与51单片机的数字电压表是怎么表示的我们一起来看看。
2017-10-23 11:11:29
10223 
AD7705美国模拟器件公司(其在中国注册公司为:亚德诺半导体威廉希尔官方网站
有限公司)生产的模数转换器。AD7705为完整16位、低成本、Σ-Δ型ADC,适合直流和低频交流测量应用。其具有低功耗(3 V
2017-10-23 10:44:43
3665 
AD7705 C语言
2016-12-10 14:34:00
1 利用单片机和AD7705模/数转换器结合光电检测威廉希尔官方网站
而设计了一种在线激光功率检测系统。该系统特点是原理简单,造价低廉,智能操作,方便实用,误差小,精度高。它采用单片机自动采集光功率信号,然后对采集的数据进行处理。由于与单片机结合,实现了检测过程的智能化,因而操作方便。
2016-05-27 14:44:24
3197 
AD7705音频学习教材,Altium Designer软件
2015-11-16 14:53:54
5 采用16 位模数转换芯片AD7705 及精简指令集单片机AT90S8515 为主要元器件,通过AD7705 采集压力传感器检测到安全帽受力情况,然后在AD7705 内部将采集的模拟信号转换成单 片机所能识别的数据
2011-05-17 17:31:52
53 1 引 言
利用单片机和AD7705模/数转换器结合光电检测威廉希尔官方网站
而设计了一种在线激光
2010-10-30 11:15:18
2942 
摘要:本文介绍了串行16位的ADC芯片AD7705的基本特点及其∑-△工作原理,还阐速了谈芯片与单片机8051的接口方法。关键词:AD7705 ∑一AADC 单片机
2010-05-04 09:58:27
105 The AD7705/AD77061 are complete analog front ends for lowfrequency measurement applications.
2009-09-09 14:08:46
28
AD7705/ AD7706 是AD 公司新推出的16 位Σ- Δ型AD 转换器,它带有增益可编程放大器,可
通过软件编程来直接测量传感器输出的各种微小信号。文中介绍了AD7705/ AD7706 的特
2009-06-25 10:02:08
167 AD7705 是AD 公司最近推出的十六位模数转换器。我们主要介绍了它的功能和特点,给出了基于AD7705 实际应用的硬件、软件设计方法,以及部分程序源代码,总结了实际应用中必须注意的
2009-04-20 09:36:17
74 1. The AD7705/AD7706 consumes less than 1 mW at 3 Vsupplies and 1Ê MHz master clock, making
2008-07-10 23:18:49
90 AD7705 是完整的16 位A öD 转换器。内部结构如图1。若外接晶体振荡器、精密基准源和少量去耦电容, 即可连续进行A öD 转换。它采用了成本较低但能获得极高分辨率
2008-04-02 12:56:03
866
AD7705 是AD 公司新推出的16 位2 - $A öD 转
换器。器件包括由缓冲器和增益可编程放大器
2008-04-02 12:33:09
300
评论