目前所有的双端输出驱动IC中,可以说美国德克萨斯仪器公司开发的TL494功能最完善、驱动能力最强,其两路时序不同的输出总电流为SG3525的两倍,达到400mA。仅此一点,使输出功率千瓦级及以上的开关电源、DC/DC变换器、逆变器,几乎无一例外地采用TL494。虽然TL494设计用于驱动双极型开关管,然而目前绝大部分采用MOSFET开关管的设备,利用外设灌流电路,也广泛采用TL494。
TL494主要特征
1、集成了全部的脉宽调制电路。
2、片内置线性锯齿波振荡器,外置振荡元件仅两个(一个电阻和一个电容)。
3、内置误差放大器。
4、内置5V参考基准电压源。
5、可调整死区时间。
6、内置功率晶体管可提供500mA的驱动能力。
7、推或拉两种输出方式。
TL494内部原理框图
TL494内部集成了两个独立的G2R-2-SN DC24V(S)误差放大器、一个频率可调的振荡器、一个死区时间控制比较器、一个欠电压锁定比较器、一个脉冲同步触发器、一个SV精密基准电源以及输出控制电路等,其内部原理框图如图

对输出脉冲宽度的调节主要通过将定时电容CT上的正向锯齿波信号与另外两个控制信号相比较而实现的。只有当锯齿波电压信号大于引脚3和引脚4上输入的控制信号时,触发器输入的时钟脉冲信号才处于低电平。因此随着控制信号幅度的增加,输出脉冲的宽度将减小,TL494的工作波形如下图。

TL494内部电路功能、特点及应用方法:
A.内置RC定时电路设定频率的独立锯齿波振荡器,其振荡频率fo(kHz)=1.2/R(kΩ)·C(μF),其最高振荡频率可达300kHz,既能驱动双极性开关管,增设灌电流通路后,还能驱动MOSFET开关管。
B.内部设有比较器组成的死区时间控制电路,用外加电压控制比较器的输出电平,通过其输出电平使触发器翻转,控制两路输出之间的死区时间。当第4脚电平升高时,死区时间增大。
C.触发器的两路输出设有控制电路,使Q1、Q2既可输出双端时序不同的驱动脉冲,驱动推挽开关电路和半桥开关电路,同时也可输出同相序的单端驱动脉冲,驱动单端开关电路。
D.内部两组完全相同的误差放大器,其同相输入端均被引出芯片外,因此可以自由设定其基准电压,以方便用于稳压取样,或利用其中一种作为过压、过流超阈值保护。
E.输出驱动电流单端达到400mA,能直接驱动峰值电流达5A的开关电路。双端输出脉冲峰值为2×200mA,加入驱动级即能驱动近千瓦的推挽式和桥式电路。

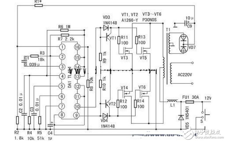
图 采用TL494的400W直流12V转交流220V逆变器电路
电子发烧友App

































评论