一、升压DC/DC转换器

产品应用:①移动电话②移动电源、PMP播放器③无绳电话④无线电通讯设备⑤血压计、医疗器械、保键器材⑥电子秤、人体秤⑦玩具⑧三表(电表、水表、煤气表)⑨数码相机、数码相框、摄像机⑩掌上游戏机、PSP、PS2⑪电脑摄像头、电脑主板、PC、MID⑫DVD、便携式DVD⑬迷你音箱、蓝牙音箱、WI-Fi移动充电包⑭U盘、电子烟⑮LED手电筒、太阳能台灯、草坪灯
二、同步高效升压DC/DC转换器

三、升压型LED背光驱动电路

产品应用:LED照明
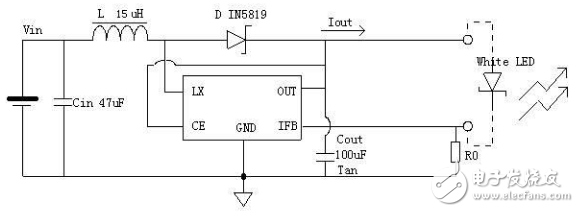
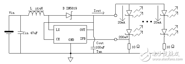
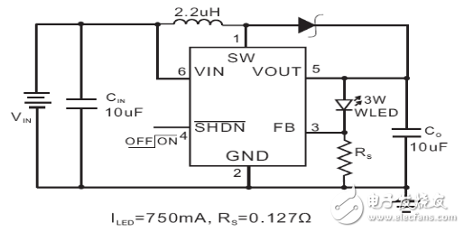
典型应用图
输出恒定电流(恒流源)应用

LY2106驱动一颗1W白光LEDL

LY2106驱动多并两串小功率白光LED

LY2326驱动3W典型应用图
四、DC/DC升压IC
型号:BT1001
»100KHzVFM开关型DC-DC升压转换器。
»低电压启动:0.8V启动,输入电压0.8-7V。
»输出电压范围:2V~5.6V;固定电压输出。
»输出电流:300mA。
»内置开关MOS管。
»封装:SOT-23-3SOT-89-3TO-92。
型号:BT1002
»200KHzVFM开关型DC-DC升压转换器。
»低电压启动:0.9V启动,输入电压0.9-6V。
»输出电压范围:2V~5.6V;固定电压输出。
»输出电流:300mA~750mA。
»内置开关MOS管。
»封装:SOT-23-3SOT-89-3。
型号:BT1003
»180KHzPFM开关型DC-DC升压转换器。
»低电压启动:0.8V启动,输入电压0.8-7V。
»输出电压范围:2V~7V;固定电压输出或可调输出。
»输出电流:300mA~1000mA。
»有内置或者外置开关MOS管。
»封装:SOT-23-3SOT-89-3SOT-23-5SOT-89-5。
型号:BT1004
»300KHzPFM开关型DC-DC升压转换器。
»低电压启动:0.8V启动,输入电压0.8-5V。
»输出电压范围:2V~5V;固定电压输出。
»输出电流:300mA~1200mA。
»有内置或者外置开关MOS管。
»封装:SOT-23-3SOT-89-3SOT-23-5。
型号:BT1034
»300KHzPFM开关型DC-DC升压转换器。
»低电压启动:0.8V启动,输入电压0.8-5V。
»输出电压范围:2V~3.6V;固定电压输出。
»输出电流:300mA。
»封装:SOT-23-3SOT-89-3SOT-23-5。
型号:BT1011
»100KHzPFM开关型DC-DC升压转换器。
»低电压启动:0.8V启动,输入电压0.8-7V。
»输出电压范围:2V~7V;固定电压输出或可调输出。
»输出电流:300mA~1000mA。
»有内置或者外置开关MOS管。
»封装:SOT-23-3SOT-89-3SOT-23-5SOT-89-5
型号:BT2011
»1.0MHzPWM开关型DC-DC升压转换器。
» 输入电压2.6-5.5V。
»可调输出:5V1000mA。
»最大输出电流限制功能。
»内置开关2AMOS管。
»封装:SOT-23-6
型号:BT2012
»300KHz开关型DC-DC升压转换器。
» 输入电压2.6-5.5V。
»低保持电压:0.9V,启动电压1.2V。
»固定输出电压:5V1500mA。
»外置开关MOS管。
»封装:SOT-23-5。
型号:BT2013
»300KHzPFM/PWM自动转换开关型DC-DC升压转换器。
»低电压启动:0.8V启动,输入电压0.8-6.5V。
»输出电压范围:1.5V~20V;可调输出。
»输出电流:300mA~2000mA。
» 外置开关MOS管。
»封装:SOT-23-5。
型号:BT2014
»1.2MHz开关型DC-DC升压转换器。
» 输入电压2V-24V。
»输出电压范围:《28V;可调电压输出。
»输出电流:2000mA。
»内置4A开关MOS管。
»封装:SOT-23-6。
型号:YD8001
»具有DC-DC升压转换器与锂电充电管理二个功能。
»锂电充电电流:500mA。
»DC-DC输出:5V/1000mA;固定电压输出。
»外置开关MOS管。
»封装:SOP8L。
型号:YD8002
»移动电源方案:具有DC-DC升压转换器、锂电充电管理、电量显示等多个功能。
»锂电充电电流:500-700mA。
»DC-DC输出:5V/1000mA或1500mA;固定电压输出。
»四个LED显示电量。
»外置开关MOS管。
»封装:SOP8L。
应用:
MP3、数码相机、蓝牙耳机、电子词典、摄像机、PDA、手持电话、LED手电筒、LED灯、遥控玩具;血压计、汽车防盗器、防丢器、无线鼠标键盘、充电器等等。
电子发烧友App



























评论