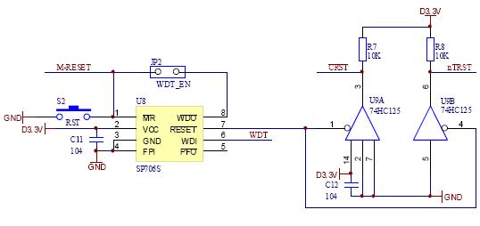
复位及看门狗电路
- 看门狗(70173)
相关推荐
基于μPD78F0338单片机实现多功能电能表的设计
、红外和RS-485通信模块、校表模块、EEPROM存储阵列等;其他辅助模块主要有:时钟日历电路、工作异常报警电路、按键输入电路、复位和看门狗电路、开关电源模块和后备电池电路、大屏幕液晶显示模块和LED显示模块。多功能表总体结构框图如图1所示。
2020-07-01 07:58:28
1046
1046
51单片机看门狗电路介绍
采用89C51单片机和X25045组成的看门狗电路,X25045硬件连接图如图2所示。X25045芯片内包含有一个看门狗定时器,可通过软件预置系统的监控时间。在看门狗定时器预置的时间内若没有总线活动
2012-12-20 23:10:03
看门狗(WatchDog)是什么
的应用。独立看门狗用通俗一点的话来解释就是一个12 位的递减计数器,当计数器的值从某个值一直减到0 的时候,系统就会产生一个复位信号,即IWDG_RESET。如果在计数没减到0之前,刷新了计数器的值的话...
2021-07-30 06:19:06
看门狗复位
这两天调试的时候碰到这样一个问题,当我在向flash 中写入数据的时候,系统复位的概率高很多,而且获取复位标识,都是看门狗复位,然而我在做喂狗的定时器使用的中断优先级和抢占优先级都是最高的,应该是
2021-07-30 07:32:37
看门狗电路
一、独立看门狗STM32的独立看门狗由内部专门的40Khz低速时钟驱动,即使主时钟发生故障,它也仍然有效。看门狗的原理:单片机系统在外界的干扰下会出现程序跑飞的现象导致出现死循环,看门狗电路就是
2021-07-30 06:02:50
看门狗电路应用基本技巧和注意事项
端(WDI)一旦 MCU 无法正常工作时,而且其片内看门狗功能也无法复位,软件进入死循环。这时,具有集成看门狗功能的监控器可触发复位,从而提高系统的可靠性。3、手动复位(MR)功能借助该功能,可对电路
2021-08-09 09:31:06
看门狗电路是什么呢?
在单片机学习、开发中,我们不可避免地要接触看门狗电路,那看门狗电路是什么呢?你掌握了吗?看门狗是什么?看门狗是一个定时器电路, 一般有一个输入,叫喂狗,一个输出到MCU的RST端,MCU正常工作
2021-11-22 07:39:34
看门狗电路的作用是什么
一、独立看门狗STM32 的独立看门狗由内部专门的 40Khz 低速时钟驱动,即使主时钟发生故障,它也仍然有效。看门狗的原理:单片机系统在外界的干扰下会出现程序跑飞的现象导致出现死循环,看门狗电路
2021-07-30 13:56:49
看门狗CAT1161
的单片机比较容易受到干扰;没有看门狗电路是不行的,当程序跑飞时,回不来了,死在那里。常规的做法是买一个专门的看门狗电路,完成复位电路和看门狗电路的功能。
2013-07-12 13:18:26
看门狗定时器
看门狗定时器(WDT:Watch Dog Timer)实际上是一个计数器。 一般给看门狗一个大数,程序开始运行后看门狗开始倒计数。 如果程序运行正常,过一段时间CPU应该发出指令让看门狗复位,令其
2021-07-21 07:35:46
看门狗实验概述
看门狗实验概述也就是保证程序能正常执行,如果程序执行异常,可以使系统复位。 STM32看门狗的分类: 这次主要学习独立看门狗的相关知识,独立看门狗的功能描述以及原理如下:初始化具体设置如下:...
2021-08-02 07:50:59
看门狗导致mcu不停复位的原因
由于在standby mode,看门狗仍然能继续工作,但是其他时钟都关闭了,没法喂狗,这样会导致mcu不停复位。网上找的方法如下:1. 开启RTC,定期喂狗后再次睡眠。该方法视乎可行,但是不够省电
2021-07-30 07:44:26
看门狗是什么 看门狗的功能
监测的考虑,便产生了一种专门用于监测单片机程序运行状态的模块或者芯片,俗称“看门狗”(watchdog) 。看门狗的功能①、在启动正常运行的时候,系统不能复位。②、在系统跑飞(程序异常执行)的情况,系统复位,程序重新执行。独立看门狗所需的环境①、独立看门狗(IWDG)由专用的低速时钟(LSI)驱动,即
2021-07-30 08:07:19
看门狗是怎样工作的
程序控制定时的往看门狗芯片发送脉冲(称为喂狗),当单片机由于其他原因导致跑飞或进入死循环,就不能执行喂狗,看门狗芯片没有接收到单片机的信号,则看门狗芯片向单片机复位引脚发送复位信号,则实现了单片机的自动复位。STM...
2021-07-30 06:08:10
看门狗概述
的一个组成部分,它实际上是一个计数器,一般给看门狗一个数字,程序开始运行后看门狗开始倒计数。如果程序运行正常,过一段时间CPU应发出指令让看门狗复位,重新开始倒计数。如果看门狗减
2021-07-21 06:35:40
看门狗的作用
一、看门狗的作用此器件具有一个嵌入式看门狗外设,具有安全性高、定时准确及使用灵活的优点。此独立看门狗外设可用于检测并解决由软件错误导致的故障,并在计数器达到给定的超时值时触发系统复位。独立看门狗
2021-07-30 07:23:25
看门狗的使用方法
看门狗定时器用来防止程序因供电电源、空间电磁干扰或其它原因引起的强烈干扰噪声而跑飞的事故。在很多单片机中都内置了看门狗,看门狗本身是一个定时器,当定时器溢出时即进行系统复位,因此需要在程序中对看门狗
2022-01-24 07:52:26
看门狗的功能是什么
看门狗简介看门狗的功能是定期的查看芯片内部的情况,一旦发生错误就向芯片发出重启信号。因此要不断进行喂狗,防止系统复位。STM32看门狗STM32的独立看门狗由内部专门的40Khz时钟驱动。但这是一个
2021-08-02 08:07:03
看门狗的功能框图和它的应用
工作原理独立看门狗用通俗一点的话来解释就是一个 12 位的递减计数器,当计数器的值从某个值一直减到 0 的时候,系统就会产生一个复位信号,即 IWDG_RESET。如果在计数没减到 0 之前,刷新了
2021-07-30 06:32:55
看门狗的原理 看门狗的作用
独立看门狗由内部专门的 40Khz 低速时钟驱动,即使主时钟发生故障,它也仍然有效。看门狗的原理:单片机系统在外界的干扰下会出现程序跑飞的现象导致出现死循环,看门狗电路就是为了避免这种情况的发生。看门狗的作用就是在一定时间内(通过定时计数器实现)没有接收喂
2021-08-02 08:56:57
看门狗的原理与作用
一、独立看门狗STM32 的独立看门狗由内部专门的 40Khz 低速时钟驱动,即使主时钟发生故障,它也仍然有效。看门狗的原理:单片机系统在外界的干扰下会出现程序跑飞的现象导致出现死循环,看门狗电路
2021-07-30 06:36:15
看门狗的意义
系统的陷入停滞状态,发生不可预料的后果,所以出于对单片机运行状态进行实时监测的考虑,便产生了一种专门用于监测单片机程序运行状态的模块或者芯片,俗称:看门狗看门狗的意义在启动正常运行的时候,系统不能复位在系统跑飞(程序异常执行)的情况,系统复位,程序重新执行独立看门狗(IWDG)由专用的低速时钟(L
2021-07-30 06:48:24
看门狗的最主要功能是什么
概述看门狗一般分为硬件看门狗和软件看门狗,主要用来解决程序CPU异常,程序跑飞挂死等问题,提高系统的可靠性。硬件看门狗是利用一个定时器电路,其定时输出连接到电路的复位端,程序在一定时间范围内对定时器
2021-07-30 07:38:32
看门狗的概述
值时,触发一个中断(仅适用窗口看门狗)或者产生系统复位。独立看门狗(IWDG)由专用的低速时钟(LSI)驱动,即使主时钟发生故障它仍有效。独立看门狗适合应用于需要看门狗作为一个在主程序之外 能够完全独立工作...
2021-08-02 07:38:57
看门狗的相关资料分享
(十三)看门狗(13.1)独立看门狗1.用途与窗口看门狗一样,均可用于检测并解决由软件错误导致的故障。2.使用方法独立看门狗是一种12位递减计数器,当激活看门狗后,计数发生:当数值计为0时,系统就会
2022-02-11 06:35:12
看门狗程序
){WDTRST=0x1e;WDTRST=0Xe1; P3=0xfe;while(1) {LED=_cror_(P3,1); delay1s(1); } }但是等跑起来没有一点问题,看门狗没有复位系统。然后我用
2012-08-17 14:32:03
看门狗要如何使用?
虽然知道看门狗的作用,不过还是不太明白看门狗要如何使用。
看门狗的作用是在程序跑飞的情况下让系统能够及时复位重新开始执行程序,道理很简单,但是程序如何跑飞呢?
如果是一段程序需要延时等待,这个不算跑飞吧,应该是正常执行。所以这种情况是不用看门狗的。那这种情况的看门狗要如何使用才合理呢?
2023-11-06 07:02:24
看门狗解决的问题是什么
对单片机运行状态进行实时监测的考虑,便产生了一种专门的用于检测单片机程序运行状态的模块或者芯片,俗称“看门狗(watchdog)”。看门狗解决的问题是什么在启动正常运行的时候,系统不能复位。在系统跑飞(程序异常执行)的情况,系统复位,程序重新执行。STM32看门狗STM32内置两个看门狗设备(独立看门
2021-08-02 07:10:09
ARM开发中的软、硬件看门狗
本文从原理、异同、举例来说明硬件软件看门狗怎么选择:一、 硬件看门狗的原理硬件看门狗是利用一个定时器电路,其定时输出连接到电路的复位端,程序在一定时间范围内对定时器清零(俗称“喂狗”),因此程序正常
2020-09-02 09:03:52
AVR单片机的复位:看门狗复位、上电复位、掉电复位
。AVR单片机复位大概有:上电复位、掉电复位、看门狗超时复位、外部复位,这么四种。上电复位:就是在一通电的时候对单片机进行复位,这和我们外接RC复位电路的作用是一样的,AVR单片机内部带有上电复位功能
2008-10-26 11:10:00
EMC测试中外置看门狗的不断复位的问题
置运行灯熄灭,不能正常运行,断开外置看门狗复位信号后就正常。[size=14.4444446563721px]看门狗部分图纸如下:[size=11.8181819915771px][url=http
2014-09-05 09:18:21
IWDG独立看门狗和WWDG窗口看门狗的一些区别
之前,重新装载计数器的值,就不会产生复位 独立看门够有硬件和软件之分,硬件是通过烧写器的“设定 选项几节等”配置 一旦开启了硬件看门狗,那么就停不下来了,只能在重新配置“设定选项几节等”才能关掉硬件
2018-07-02 06:09:12
IWDG独立看门狗的配置代码
1、(IWDG独立看门狗)独立看门狗由内部低速时钟LSI提供计数时钟,8 位分频,12位计数,需要定期喂狗(重载数值 ReloadCounter),如果计数值减为0了,还没有重载数值,则会响应复位
2021-08-02 10:54:51
MCU独立看门狗与窗口看门狗的区别
和外接复位IC同时存在的情况,外部电路可能会阻止看门狗复位。 窗口看门狗有中断,这个中断的作用是在计数器达到下限0x40的时候,产生中断,让你喂狗;如果你不喂狗,计数器的值变为0x3f的时候,将会
2023-03-17 16:30:26
MM32 独立看门狗与窗口看门狗
递减计数器的值在CR寄存器的T6 位(上图右下侧)变成 0 前被刷新,看门狗电路在达到预置的时间周期时后(即递减计数器的值变为0x40),会产生一个 MCU复位。在递减计数器达到设定的窗口寄存器数值之前
2017-11-09 16:12:10
STM32+看门狗介绍
对MCU运行的安全考虑,便引入了一种专门复位监控电路WatchDog,俗称看门狗。看门狗电路所起的作用是一旦MCU运行出现故障,就强制对MCU进行硬件复位。独立看门狗 (IWDG)此器件具有一个嵌入...
2021-07-30 06:50:24
STM32看门狗
T6位变成0前被刷新,看门狗电路在达到预置的时间周期时,会产生一个MCU复位。在递减计数器达到窗口寄存器数值之前,如果7位的递减计数器数值(在控制寄存器中)被刷新, 那么也将产生一个MCU复位。这表明
2011-08-04 08:56:14
STM32看门狗总结
一些参考。先来看门狗部分的内容。看门狗部分内容当中较难理解的是窗口看门狗,其中窗口值设置以及如何引发复位更是很难搞懂,因此从根本上分析一下窗口看门狗的工作原理,而与其有关的中断则略过。stm32有两个
2015-10-15 16:08:45
STM32独立看门狗 精选资料分享
STM32 的独立看门狗由内部专门的 40Khz 低速时钟驱动,即使主时钟发生故障,它也仍然有效。看门狗的原理:单片机系统在外界的干扰下会出现程序跑飞的现象导致出现死循环,看门狗电路就是为了避免这种
2021-08-03 07:52:28
STM32独立看门狗(IWDG)和窗口看门狗(WWDG)的区别【转】精选资料分享
正常对其进行复位,系统的可靠性将大打折扣。看门狗分为软件看门狗和硬件看门狗两类,其原理都是使用一个独立定时器来计时,超出时间就会产生复位信号,主要区别看是否具有独立的硬件结构,如果有...
2021-08-02 09:27:39
STM32窗口看门狗和独立看门狗的区别,看门狗介绍及代码演示 精选资料分享
一、介绍:STM32看门狗分为独立看门狗和窗口看门狗两种,其两者使用调条件如下所示,IWDG和WWDG两者特点如下图所示: 独立看门狗的手册资料:窗口看门狗的手册资料:应当注意:在窗口看门狗中,当递减计数器在窗口外被重新装载,(若看门狗被启动)则产生复位【注】图中的WDGTB为3表示2...
2021-07-22 06:41:55
TC397 CPU看门狗二次复位后,一直处于复位状态不再工作了,看门狗可以配置中断吗?
TC397 CPU看门狗二次复位后,一直处于复位状态,不再工作了,看门狗可以配置中断吗?
2024-02-04 07:13:31
WDT看门狗模块的相关资料分享
看门狗WDT电路在平时调试过程中使用并不多,但在真正产品应用上,可以说每一个系统都会使用看门狗,其主要功能和作用如下:看门狗电路基本功能是在发生软件问题和程序跑飞后使系统重新启动。看门狗计数器正常
2021-11-04 06:16:18
arduino看门狗怎么使用
运行后看门狗开始倒计数。如果程序运行正常,过一段时间CPU应发出指令让看门狗复位,重新开始倒计数。如果看门狗减到0就认为程序没有正常工作,强制整个系统复位。看门狗定时器工作原理 使能时,WDT将...
2022-02-14 06:27:16
c语言看门狗程序怎么写
51单片机 c语言看门狗程序怎么写51单片机 c语言看门狗程序怎么写看门狗在51单片机电路里的作用是防止程序 “跑飞”、“死机”后,系统不动作,而采取复位的办法“唤醒”系统。89S51、89S52
2021-07-15 07:17:45
stm32-看门狗(独立看门狗,窗口看门狗)精选资料分享
现象。在进入正题之前,我们先了解一下什么是看门狗。看门狗用于检测和解决由软件错误引起的故障,当计数器达到给定的超时值时,触发一个中断(仅适用于窗口看门狗)或系统复位。通俗的来讲,就是...
2021-08-02 08:07:27
stm32之独立看门狗与窗口看门狗总结 精选资料分享
一、独立看门狗STM32 的独立看门狗由内部专门的 40Khz 低速时钟驱动,即使主时钟发生故障,它也仍然有效。看门狗的原理:单片机系统在外界的干扰下会出现程序跑飞的现象导致出现死循环,看门狗电路
2021-08-02 07:23:51
stm32之独立看门狗与窗口看门狗总结 精选资料推荐
一、独立看门狗STM32 的独立看门狗由内部专门的 40Khz 低速时钟驱动,即使主时钟发生故障,它也仍然有效。看门狗的原理:单片机系统在外界的干扰下会出现程序跑飞的现象导致出现死循环,看门狗电路
2021-08-02 08:49:48
【转载】STM32窗口看门狗和独立看门狗的区别,看门狗介绍及代码演示 精选资料推荐
: 应当注意:在窗口看门狗中,当递减计数器在窗口外被重新装载,(若看门狗被启动)则产生复位【注】图中的WDGTB为3表示2^3=8,表示8分频,最小时间910us也等于每次计数...
2021-08-02 09:29:44
为什么要看门狗
单片机运行状态的模块或芯片,叫看门狗。看门狗解决的问题是什么:在启动正常运行的时候,系统不能复位在系统跑飞的情况,系统复位,程序重新运行STM32有两个看门狗,一个独立看门狗、一个窗口看门狗。独立看门狗IWDG由专用的低速时钟LSI驱动,即时主时钟发生故障它仍然有效。独立看门狗适合应用于需要看门狗作为一
2021-07-30 07:02:11
什么是看门狗 为什么要看门狗
由于外部电磁等干扰,程序可能跑飞进入死循环这时候就要看门狗来解决这个问题STM32中的看门狗:看门狗的工作原理:通俗的来说就是在狗饿死前喂它防止它饿死的时候复位如果程序跑飞,就没有及时喂狗狗狗饿死了程序
2021-08-02 10:59:11
什么是看门狗?
看门狗,又叫 watchdog timer,是一个定时器电路, 一般有一个输入,叫喂狗,一个输出到MCU的RST端,MCU正常工作的时候,每隔一端时间输出一个信号到喂狗端,给 WDT 清零,如果超过
2008-06-16 15:08:52
关于看门狗断电不复位的问题
电源插头边上的台灯会直接导致单片机死机。因此加入了看门狗功能,加上看门狗后验证了看门狗功能是OK的,看门狗计时器溢出时间大概80ms,但是发现开/关台灯后单片机依然不工作,看门狗没有复位,和同事讨论
2015-12-21 19:11:07
单片机看门狗电路的作用
部自带看门狗及复位电路,理论上如果程序跑飞,可用看门狗将其复位。但在实际使用过程中,发现看门狗的作用并非万无一失,以下实验证明了这一点。实验电路如图1所示。 试验程序清单:#includevoid
2017-11-21 15:47:43
单片机看门狗工作原理
单片机看门狗工作原理,目的看门狗又叫watchdog timer 是一种计时器,为了防止单片机程序跑飞。原理看门狗有一个输入端和一个输出端。看门狗复位电路主要利用CPU正常工作时,定时复位计数器
2021-07-22 07:52:17
在看门狗复位时重新初始化RTC?
在我的应用程序中,我有一个看门狗定时器,如果没有喂食,它每 45 秒重置一次。我也有一个实时时钟。该应用程序记录传感器样本以及来自 RTC 的时间戳。问题是,当看门狗复位时,RTC 会重新初始化
2023-01-29 08:36:59
如何判断单片机发生了看门狗复位,并且在发生看门狗复位以后系统不再继续运行???
如何判断单片机发生了看门狗复位,并且在发生看门狗复位以后系统不再继续运行,而是将io自动停止复位到初始化状态???,
2020-03-03 23:19:45
如何利用看门狗电路改善系统可靠性
看门狗电路基本功能是在发生软件问题和程序跑飞后使系统重新启动。看门狗计数器正常工作时自动计数,程序流程定期将其复位清零,如果系统在某处卡死或跑飞,该定时器将溢出,并将进入中断。在定时器中断中执行一些
2019-02-26 07:30:00
如何让看门狗复位又不断IO?
我用STM32F103VCT6的一个IO控制电源模块的上电使能引脚,由于程序出现过几次跑飞,运行灯不闪,于是想着加看门狗,发现看门狗复位后,原来控制电源的IO也复位,导致电源断电。请大神知道怎么在不改变硬件的条件下,能够让看门狗复位又不断电?
2017-02-22 23:07:38
嵌入式系统的硬件软件看门狗怎么选择
本文从原理、异同、举例来说明硬件软件看门狗怎么选择:一、硬件看门狗的原理硬件看门狗是利用一个定时器电路,其定时输出连接到电路的复位端,程序在一定时间范围内对定时器清零(俗称“喂狗”),因此程序正常
2021-12-21 08:04:43
带看门狗复位电路的设计技巧
复位,否则会导致JTAG上电依然连接不上,针对这种情况笔者设计了一种复位电路,采用2芯跳线器以连接和断开看门狗信号,再将上电复位电路和按键复位电路融合进来,调试阶段不跨接跳线器,上电时仍然有上电复位
2016-06-07 14:20:48
怎样去使用S32K116看门狗呢
看门狗是嵌入式开发中必备的重要模块,它可以当你程序在运行过程中因为一些不可避免的因素造成停顿,死锁的时候自动复位。看门狗分硬件看门狗和软件看门狗。硬件看门狗是利用一个定时器电路,其定时输出连接到电路
2022-01-10 07:00:42
有关看门狗的设置
RT最近在用一款看门狗X5045,由于以前并没有使用过看门狗(用的是2051单片机)。没有这方面的经验,不知道该如何设置看门狗的软件,仅仅需要看门狗的监控和复位两个功能,其它的不需要。有这方面的高手请多多指教。
2015-05-09 14:32:24
独立看门狗STM32总结
一、独立看门狗STM32 的独立看门狗由内部专门的 40Khz 低速时钟驱动,即使主时钟发生故障,它也仍然有效。看门狗的原理:单片机系统在外界的干扰下会出现程序跑飞的现象导致出现死循环,看门狗电路
2021-08-02 07:21:39
独立看门狗、窗口看门狗的作用
独立看门狗、窗口看门狗作用:可用来检测和解决由软件错误引起的故障,当计数器达到给定的超时值时,触发一个中断或产生系统复位。独立看门狗由专用的低速时钟驱动,即使主时钟发生故障它仍然有效,最适合应用那些
2021-08-02 09:25:07
独立看门狗原理
看门狗独立看门狗原理:在键值寄存器(IWDG_KR)中写入0xCCCC,开始启用独立看门狗。此时计数器开始从其复位值0xFFF递减,当计数器值计数到尾值0x000时会产生一个复位信号
2021-07-30 06:16:35
独立看门狗和窗口看门狗的不一样的地方是什么
这个独立看门狗和窗口看门狗的不一样的地方就是,这个独立看门狗,前面说过,他就是从rlr倒数,倒数到0的时候,就会触发复位,只要是,再倒数到0之前喂狗就不会复位.这个窗口看门狗的概念,就是,喂狗的时间
2021-08-02 09:13:32
独立看门狗和窗口看门狗的喂狗限制
窗口看门狗和独立看门狗最大的不同就是,独立看门狗的喂狗限制是在计数器递减为零前,而窗口看门狗的喂狗限制则是在一个窗口期内,即喂狗时间必须在一个时间段内,在狗饱腹时和饥饿时喂狗都会触发复位这个窗口期
2021-08-02 10:46:49
独立看门狗实验
运行被打断,由单片机控制的系统无法继续工作,会造成整个系统陷入停滞状态,发生不可预料的后果,所以出于对单片机运行状态进行实时监测的考虑,便产生了一种专门用于检测单片机程序运行状态的模板或者芯片,俗称“看门狗”。看门狗解决的问题是什么?在启动正确运行的时候,系统不能复位。在系统跑飞的情况,系统复位,
2021-08-02 08:01:35
独立看门狗怎么控制LED灯的?
// 独立看门狗怎么控制LED灯的?//看门狗的原理:单片机系统在外界的干扰下会出现程序跑飞的现象导致出现死循环,看门狗电路就是为了避免这种情况的发生。看门狗的作用就是在一定时间内(通过定时
2021-07-21 08:48:12
独立看门狗的使用
0、独立看门狗的使用独立看门狗基于低速内部RC振荡器(LSI)运行。若LSI运行正常,当主程序发生错误时,无法重置看门狗计数器,独立看门狗将会产生复位标志位并重启。由于独立看门狗基于LSI运行
2021-08-02 10:31:44
窗口看门狗WWDG的复位
窗口看门狗WWDG其实和独立看门狗类似,它是一个7位递减计数器不断的往下递减计数,当减到一个固定值0x40时还不喂狗的话,产生一个MCU复位,这个值叫窗口的下限,是固定的值,不能改变窗口看门狗
2021-08-02 07:33:32
窗口看门狗的作用是什么?窗口看门狗复位分析 精选资料推荐
一,窗口看门狗介绍 独立看门狗的喂狗范围 0-X(X由预分频器和重装载值决定,最大值为0xFFF) 独立看门狗相关介绍:传送门:独立看门狗 相比于独立看门狗,窗口看门狗限定了喂狗时间段(由喂狗
2021-07-30 07:52:57
窗口看门狗的定义及窗口看门狗和独立看门狗区别是什么
窗口看门狗一、窗口看门狗的定义及窗口看门狗和独立看门狗区别是什么? 总结一下就是独立看门狗只有下限,在下限前喂狗即可使程序不被复位;而窗口看门狗有上限和下限,喂狗要在上限与下限之间。具体窗口看门狗
2021-08-02 06:56:51
详解看门狗
看门狗,又叫 watchdog timer,是一个定时器电路, 一般有一个输入,叫喂狗,一个输出到MCU的RST端,MCU正常工作的时候,每隔一端时间输出一个信号到喂狗端,给 WDT 清零,如果
2019-07-15 08:28:09
请教关于仿真时看门狗复位问题,怎么在FLASH程序中执行看门狗程序?
用的是28035,在调试例程时,为了检测程序确实执行看门狗定时复位,我把一个IO脚在main函数中设置为高,然后延时100ms设置为低;然后在for中延时30ms ,也不喂狗,让其不断复位,这样执行
2016-11-25 20:34:44
软件看门狗和硬件看门狗区别
看门狗,又叫watchdog timer,从本质上来说就是一个定时器电路,一般有一个输入和一个输出,其中的输入叫做喂狗,输出一般连接到另外一个部分的复位端,另外一个部分就是所要处理的部分,暂且称之为
2021-07-21 06:09:43
复位及看门狗电路
2012-05-28 11:35:05
102
102stm32看门狗复位技巧编辑
本文主要介绍了stm32看门狗复位技巧,包括三个方面:判断是否需要使用、保证看门狗工作正常、保证看门狗复位时不会引起系统异常。stm32自带两个看门狗模块:独立看门狗和窗口看门狗,可用来检测和解决由软件错误引起的故障;当计数器达到给定的超时值时,触发一个中断(仅适用于窗口型看门狗)或产生系统复位。
2018-01-14 15:51:12
14692
14692
电子发烧友App






评论