①简介74HC573是一种八进制3态非反转透明锁存器。它是高性能硅门COMS器件。②管脚定义和说明OELEGNDVCC1D-8D1Q-8Q使能端锁存控制端地电源数据输入端数据输出端③真值表(L表示
2021-11-22 06:58:35
8路键盘D触发锁存器源程序代码
2010-02-09 18:06:23
ATMEGA8 - 8-bit with 8K Bytes In-System Programmable Flash - ATMEL Corporation
2022-11-04 17:22:44
求教各位大师,我在淘宝上买了个ISP下载线,想用它来读取和下载ATMEGA8的程序,我试着用全新的芯片,就是里面一点都没写过的,可以进入编程模式,也可以读取和写入,但我拿从朋友那里拿来的芯片却无法
2013-04-20 16:40:28
ATmega8,ATmega8L,中文资料,数据手册ATmega8是基于增强的AVR RISC结构的低功耗8位CMOS微控制器。由于其先进的指令集以及单时钟周期指令执行时间, ATmega8 的数据吞吐率高达1 MIPS/MHz,从而可以缓减系统在功耗和处理速度之间的矛盾。[hide][/hide]
2009-04-21 09:23:49
ATmega8入门教程,适合新手学习
2013-11-17 12:14:29
ATmega8单片机 全部功能特性介绍
2020-04-23 11:40:10
开发实验器上验证通过。源程序清单及硬件接线图、系统工作软件可通过http://www.sl.com.cn下载获得。《ATmega8原理及应用手册 》有较强的系统性和实用性,可作为高等院校自动化、计算机
2010-03-19 21:19:05
各位大侠:我想用ATmega8写个掉电时把数据保存到ATmega8内部的EEprom内呢。小弟实力有限,还要麻烦各位大侠多多指点。小弟先谢谢了!
2012-08-06 14:46:08
(): protocol error, expect=0x14, resp=0xb2我快要疯掉了,亲各位大师帮帮忙我用的芯片是ATmega8,用arduino软件。 我上网查资料有的说晶振器坏了,有的说bootloader损坏了。帮帮忙
2013-01-02 18:15:40
哪位兄弟能否告诉我ATmega8输出方波频率可不可以做到20KHZ,并且占空比可调?
2013-03-15 11:18:06
本人小白atmega8 第二十八引脚有一个led一闪一灭晶振是4mhz大神帮一下
2012-11-05 09:00:25
Atmega8单片机温度采集与控制的C程序实例
2014-08-05 11:44:32
求一个atmega8单片机的无刷直流电机调速控制系统,原理图。求大神帮忙啊
2013-04-21 12:34:46
我弄一个atmega8的遥控器,发射模块是淘宝买的,能用。不过程序我是从51改过来的(在51单片机上能用)。但现在在atmega8上发射不了,是模拟SPI总线的。请大神指点一下
2013-03-17 22:38:57
触发器:能够存储一位二值信号的基本单元电路统称为“触发器”。锁存器:一位触发器只能传送或存储一位数据,而在实际工作中往往希望一次传送或存储多位数据。为此可把多个触发器的时钟输入端CP连接起来,用一个
2018-09-11 08:14:45
位二进制数,所以由N个锁存器或触发器可以构成N位寄存器。工程中的寄存器一般按计算机中字节的位数设计,所以一般有8位寄存器、16位寄存器等。对寄存器中的触发器只要求它们具有置1、置0的功能即可,因而
2011-10-09 16:19:46
锁存器的工作原理是什么?锁存器的动态特性及其应用有哪些?触发器的工作原理是什么?触发器的电路结构是如何构成的?
2021-11-03 06:48:50
锁存器和触发器1.什么情况要用到锁存器?状态不能保持?现在的单片机状态都是可以保持的吧2.看到很多产品用施密特触发器作为门极驱动器(栅极驱动器),是隔离的作用还是其他?这种触发器和专用的门极驱动器有哪些异同
2022-03-10 17:52:14
数码管的动态显示截取了部分程序,使用了74hc573锁存器,但是我觉得去掉锁存器程序照样可以执行,那么这里使用锁存器的意义是什么呢?还是说只是用一下没有什么特殊的含义? for( i=0; i
2013-03-11 16:59:52
; i<9; i++)
{
LE = 0;//输出使能,锁存器不输出数据
P0 = LedOut;
LE = 1;//输出使能,锁存器将8位数据一口吐出
P2 = dispbit;//使用查表法进行
2023-10-26 07:18:07
P0口作为分时复用接口,既要作为数据总线口,又要作为地址总线口 输出的低8位地址需要用8位锁存器锁存 ALE的下降沿将P0口输出的低8位地址锁存• 对于锁存器:○ /OE为输出使能端 § /OE有效
2021-12-13 08:23:27
基础!数码管原理图分析打开CT107D单片机竞赛板原理图右上部分,可以看到数码管部分的原理图,在这里我们可以看到锁存器控制端Y6C以及锁存器控制端Y7C,还有名字叫做DS1(缩写分别是DIG表示数字、SEG表示管,因此叫做数码管)以及数码管2 DS2,下面电阻部分是用作限流,其右方的点阵模块本章不做讲解.
2021-12-03 08:05:27
锁存器(latch)---对脉冲电平敏感,在时钟脉冲的电平作用下改变状态锁存器是电平触发的存储单元,数据存储的动作取决于输入时钟(或者使能)信号的电平值,仅当锁存器处于使能状态时,输出才会随着
2019-04-23 03:35:28
`ATmega8属于美国ATMEL公司AVR高档单片机成员之一,它具有AVR高档单片机的性能,且具有低档单片机的价格,深受广大单片机用户的喜爱尤其AVR单片机不需购买昂贵的仿真器编程器也可搞单片机
2011-03-09 12:31:40
介绍了单总线测温器件DS18B20及其与ATmega8 单片机共同组成单总线测温系统的接口方法,并给出了其核心的μS级软件延时的C语言源程序和对DS18B20进行操作的程序框图,以及利用C语言实现接口软件的方法以及使用时的技巧和需要注意的一些问题。
2011-03-03 13:55:12
本帖最后由 GerryChen 于 2015-12-30 17:33 编辑
Graphical thermometer using Atmega8, TCN75A and 84x48 LCD
2015-12-09 11:23:43
提出了一种利用ATmega8单片机对ISD2500系列语音芯片进行控制的智能语音系统,此系统使用灵活,易于功能升级,具有良好的应用前景。提供了硬件连接电路和关键源程序。ATmega8单片机
2012-07-16 14:35:45
描述PSU Atmega8带电压显示和安培的可变狗,满足日常需要
2022-08-05 07:04:57
就 BT 了些资料,开是补充自己的硬件知识。开始学习 51 时,朋友推荐了 Protues,哇,第一次我就爱上她了,很快我找了些例子就把学到的理论给复习了一下;接下来我就进攻 Atmega8 了,因为
2018-07-09 04:34:49
就 BT 了些资料,开是补充自己的硬件知识。开始学习 51 时,朋友推荐了 Protues,哇,第一次我就爱上她了,很快我找了些例子就把学到的理论给复习了一下;接下来我就进攻 Atmega8 了,因为
2018-07-03 04:05:13
一下Atmega8的引脚示意图,还有ICSP的引脚连接图 +5V连接VCCGND连接GNDD11,D12,D13分辨连接17,18,19引脚reset连接reset再来看看晶振连接图 晶振连接芯片9,10引脚
2014-10-24 10:12:37
,提高了运行效率,而且无看门狗问题。4,支持使用ATMEGA8 168 328芯片的arduino,未来可能会支持更多芯片。可是现在的arduino IDE中,不管是ng,nano等老于uno的板子,还是
2014-10-24 10:29:40
。由引可见,实现“保持不变”的关键在于D寄存器。众所周知,组合逻辑代码是没有D寄存器的,那么它又是如何实现保持不变呢?这个就会用到锁存器了。 上图左边是组合逻辑代码,右边是其电路。为了让信号b保持不变
2020-03-02 00:25:31
寄存器。 在FPGA设计中建议如果不是必须那么应该尽量使用触发器而不是锁存器。钟控D触发器其实就是D锁存器,边沿D触发器才是真正的D触发器,钟控D触发器在使能情况下输出随输入变化,边沿触发器只有在边沿跳
2018-10-27 22:38:21
为什么希望使用Arduino IDE对ATMEGA8进行编程?如何利用Arduino IDE对ATMEGA8等单片机进行编程?
2021-07-27 09:11:27
光立方必须是74ALS573这种锁存器吗?我现在有这种74hc373d的锁存器能用吗?
2013-11-22 00:18:53
本帖最后由 xvjiamin 于 2021-9-26 20:46 编辑
如图,在编写TDC延时链的时候,结果通过D触发器做锁存。但是出现了红色的不定态,这是为什么?该怎么解决呢?可以看到,信号
2021-09-26 20:46:03
还有传输门控D锁存器,触发器RS触发器(RS (Reset-Set) flip-flop) RS触发器是双稳态触发器,俩个与非门交叉耦合构成。由表可知它具有置“0”、置“1”和 “保持”三种功能。即在
2016-05-21 06:50:08
简 介: 根据 Programming ATmega8 Using Arduino IDE - Arduino Project Hub 所描述的方法,测试了在Arduino IDE中增加
2021-07-13 07:27:47
单路D型触发器有何功能呢?有哪些引脚?如何利用单路D型触发器去设计一种自锁开关?
2022-02-28 08:06:24
和其他一些ATmega8资料,终于知道怎么产生了.用ATmega8的T/C1和T/C2可以产生三路PWM 信号.快速PWM 的产生就是先设定一个TOP值再设定一个比较值,然后,计数器开始计数,比如保持
2014-03-08 13:19:54
LOW时,锁存器“关闭”,并且Q处的输出被锁存为时钟信号发生变化之前的数据最后值,并且不再响应D发生变化。8位数据锁存器74LS373八角形透明闩锁的功能图D型触发器摘要可以使用一对背对背SR锁存器
2021-02-03 08:00:00
描述自动灌溉控制器室内植物浇水自动控制器控制器是在 Atmega8 上制作的,可以在几天、几周和几个月内给植物浇水。您可以设置灌溉的特定日期。连接到~220V 的网络。PCB
2022-09-14 06:39:16
介绍了一种基于AVR单片机ATMEGA8和调制解调芯片MSM7512设计的嵌入式MODEM,详细地阐述了该MODEM的硬件及软件设计方法。在设计中,鉴于单片机串口资源匮乏的问题,采用单片机上I/O口
2011-03-07 12:38:46
基于ATMega8的步进电机控制电路设计,电路原理图及C程序
2014-03-27 21:14:28
最近做了一个基于STM32F103的8通道A/D采集器。现说说功能和大家分享。两路0-20ma两路0-20ma两路0-5V两路0-10V 的信号处理。用运放做了差分处理使信号调理到0-3.3V内
2013-08-28 12:01:44
文中介绍使用ATmega8 MCU和nRF24L01射频收发器件进行开发的无线智能跳频数码扩音器设计方案。
2021-06-02 06:24:42
材料准备atmega8×116MHZ晶振×122pf陶瓷电容×2arduino uno ×1杜邦线若干atmega8引脚图最小系统电路连接实物连接如图arduino uno连接电脑打开arduino
2021-11-25 08:54:40
如何去编写一种基于Atmega8单片机的串口收发程序?有大神遇到过这个问题吗
2021-07-08 06:06:00
我希望在没有任何类型的 Arduino IDE 或 Arduino 硬件的情况下将 ESP-01 连接到 ATMega328P / ATMega8 micros。纯原始的,AVR 的。我想在 C 中使用 AT 命令来执行此操作。有人可以帮忙吗?
2023-06-07 06:24:38
自己用ATMEGA8做了个25xx编辑器最后刷程序时不知道21K的HEX文件如何刷进去,因为HEX文件比ATMEGA8容量大很多只刷进10%就满了,我把HEX文件转换成BIN文件倒是可以刷进去,可单片机不工作。敬请各位大侠指点!
2014-02-16 17:10:55
AD 中ATmega8的封装怎么绘制
2019-10-08 02:03:09
寄存器:register锁存器:latch触发器:flipflop 一、锁存器锁存器对脉冲电平敏感,在时钟脉冲的电平作用下改变状态。锁存器是电平触发的存储单元,数据存储的动作取决于输入时钟(或者使能
2018-07-03 11:50:27
小白求助,求大佬分享一个基于Atmega8单片机的串口收发程序
2021-11-02 07:21:03
怎么实现基于ATMEGA8的LED彩灯控制器的设计?
2021-06-02 06:47:34
怎么实现基于ATmega8的测速计设计?
2021-09-24 06:47:18
晶体管,门电路,锁存器,触发器的理解
2021-01-12 07:55:02
求锁存器型号8位输入 3组8为输出
2014-06-16 21:11:58
今天才发现,有个板子上是ATmega8L,烧录时选的是ATmega8芯片选项,因为没有ATmega8L这个选项,有ATmega8A,想知道有什么需要注意的吗?用的就是PROGISP软件,直接USB接口的下载器。
2023-11-10 06:02:42
用CVAVR编写的读写ATMEGA8 eeprom,用proteus仿真通过,但烧录到电路中就卡在读写那里不动了。急啊!时间期限到了啊。请求那位有过atmega8内部eeprom经验的点拨一下
2017-07-26 16:09:26
基于ATmega8单片机的火灾报警系统,在红外传感器的检测下,如果检测到火焰,就发生声音报警,求设计程序,这是流程图
2017-03-06 17:56:30
由与非门构成的555定时器触发锁存电路解析
2021-04-07 06:20:04
像atmega8等时钟频率比较低的单片机怎样产生us的延时?
2020-03-27 00:58:19
请问multisim14中没有atmega8单片机这个元件怎么办?哪里下载spice模型,如何添加的?
2021-04-07 18:55:05
在网上找到一篇关于《基于atmega8的数字低压功放》的文章,但它没有代码给出,哪位大神有代码啊,可以现金酬谢,谢谢,附上了它的电路图
2016-04-28 19:50:58
atmega8原理与及应用手册,ATmega8 是ATMEL公司在2002年第一季度推出的一款新型AVR高档单片机。在AVR家族中,ATmega8是一种非常特殊的单片机,它的芯片内部集成了较大 容量的存储器和
2008-04-07 15:28:37
119 The ATmega8 is a low-power CMOS 8-bit microcontroller based on the AVR RISCarchitecture.
2008-06-05 08:59:07
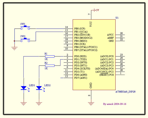
172 用Atmega8实现8路键盘D触发锁存器功能(含源程序代码)
实现目的:
当管脚设定为输入时,了解如何可以编程设
2008-11-01 09:42:22
1530 本文提供的ATmega8原理图,希望对你的学习有很大帮助!
2011-05-28 18:06:45
263 ATMega8最小系统原理图:
2012-01-12 14:28:43
835 atmega8熔丝:熔丝定义及设置方法,再对比芯片资料进行理解,容易搞懂了
2016-06-08 15:13:49
0 ATMEGA8的熔丝位说明,感兴趣的小伙伴可以瞧一瞧。
2016-11-03 15:15:39
0 ATMEGA8数据手册
2017-01-03 11:41:35
0 PD2端口是外部中断源0,PD3端口是外部中断源1。ATmega8的外部中断就是由这两个引脚触发的。
2020-10-19 15:56:41
1716 
基于ATmega8单片机4×4 矩阵式键盘识别Proteus仿真源程序
2023-05-05 09:44:48
0
评论