2.1系统硬件设计
2.1.1系统概述及设计原则
门禁管理系统是新型现代化的安全管理系统,主要用于管理重要部门出入口,是实现安全防范管理的有效措施,适用于各种重要部门,如企业、政府、银行、宾馆、金融贸易楼和综合办公楼等。
门禁系统一般分为独立型和联网型,联网型门禁系统通讯方式常见的有RS232、RS485、CAN和TCP/IP,采用TCP/IP通讯方式的联网型门禁系统简称为TCP/IP网络门禁系统。相对其它通讯方式,基于TCP/IP网络通信的门禁系统通过局域网传递数据,更容易实现远程控制和分布式管理。
从门禁锁的控制方式来看,主要有钥匙、密码、磁卡、IC卡等。随着现代生活对安防水平要求的提高,从目前已有的门禁锁具的控制方式来看,存在着一定的安全隐患,钥匙、密码和磁卡容易复制、窃取;IC卡的安全性较高,但也容易丢失。因此,现在人们心目中的门禁锁具必须具有方便、安全,美观等特点。随着计算机威廉希尔官方网站 的飞速发展,基于人体生理特征的身份识别系统逐渐被人们开始采用,目前,从实用角度看,指纹识别威廉希尔官方网站 要比其它生物识别威廉希尔官方网站 更安全和方便。
基于指纹识别的TCP/IP网络门禁系统方案设计的前提是满足用户的各种需求,利用系统强大的功能以及良好的性价比,让用户得到最好的服务和最大的利益。方案的设计原则:实用性、稳定性、安全性、可扩展性和易维护性。
2.1.2 系统组成及功能
一般RS485门禁控制器只支持128台或者256台设备联网,而TCP/IP门禁控制器理论上可以支持无限多台门禁设备。所以TCP/IP网络型门禁控制器是最适合大型大面积的门禁系统联网的。例如供电部门的变电站门禁的联网管理、银行储蓄所的门禁管理等都适合这种模式。互联网的门禁系统结构如图2-1所示。

图2-1互联网的门禁系统结构图
基于指纹识别的TCP/IP门禁系统方案基本组成:
(1)管理中心:一台连接到门禁控制器或网络的PC机,通过局域网或广域网与其它门禁控制器或PC机连接,实现门禁控制器采集信息的处理和分析,并发送控制指令,以及对相应的软件管理。
(2)门禁管理软件:管理工作站通过管理软件远程监控服务器和各门禁控制器的工作状态,实现各种管理功能。
(3)门禁控制器:用于前端信息的采集、传输和处理,并控制门禁的电控锁和门铃,执行处理器下达的开门、报警、启动门铃等指令以及提供通信多机连接端口等。
(4)电子门锁:门禁系统的执行机构和关键设备,用于对物理通道的控制。
(5)电力设备:采用直流电源作为整个门禁系统的运行电源和门锁电源(一般采用内部电源)。
(6)联动设备:可与门禁控制器所有输入、输出节点进行联动,实现防盗报警、消防报警等大型系统的联动,一般在门禁管理软件中对联动设备进行相关的编程设臵。
(7)通讯设备:包括交换机设备、路由器和MODEM等,实现设备的网络连接。
指纹识别门禁系统的主要功能特点:
(1)采用高效的指纹识别模块,可使指纹直接开锁,使用方便快捷,具有很高的安全性。
(2)应用ARM处理器和Linux操作系统,可以很好的保证门禁系统独立连续工图2-1互联网的门禁系统结构图
(3)系统采用指纹与密码的结合,可以根据实际需要设臵多种认证模式,支持多用户,多组别组合开门,具有良好的灵活性。
(4)系统配以科学化管理软件,可以实现门禁系统的科学化管理。
(5)应用TCP/IP以太网模块,可以方便实现网络控制和远程控制。
(6)系统采用分级管理,分为管理者和用户,采用逐级权限管理,将用户的指纹采集并存储在中央管理主机上,根据用户的开门权限,将用户指纹下传至相应的子门禁系统中。
(7)系统有视频监控和报警等一些相应的辅助功能,提高系统的安全性。
本文基于ARM9(S3C24lO)设计和实现了一种指纹识别的网络型门禁控制器。采用指纹识别器为前端信息的采集,用以太网控制器实现门禁控制器与上位PC机间的通信,并利用LCD来实时显示状态,并可以提供一些其它的辅助功能,如语音提示、报警和摄像监控等。 指纹型网络门禁控制系统框架如图2-2所示。

图2-2门禁系统框图
2.2 嵌入式主控模块设计
2.2.1 ARM微处理器与地址空间映射
本系统选择了韩国三星公司的高性能ARM9微处理器芯片S3C241O作为主处理器,S3C2410芯片是基于ARM920T内核,五级流水线和哈佛结构,内核工作电压为1.8V,输入输出电压为3.3V,具有180MHZ/200MIPS性能,是高性能和低功耗的硬宏单元。ARM920T内核具有全性能的MMU、指令和数据Cache以及高速AMBA总线接口。
S3C2410内部结构比较复杂,可提供很多可扩展的功能模块,主要有MMU虚拟内存管理单元,LCD控制器(支持上到4k色的STN和256k色的TFT),3通道UART,4通道DMA,4通道具备PWM功能的定时器,I/O口,具有日历功能的RTC(实时时钟),8通道10bit精度ADC和触摸屏控制器,IIC总线接口,IIS数字音频总线接口,两个USB2.0全速主设备及一个从设备,SD/MMC卡控制器,2通道SPI及内臵lQ/100M的网络接口等。
2.2.2 NAND FLASH单元
Flash是一种可在系统(In-System)进行电擦写、掉电后信息不丢失的存储器。它的高集成度和低成本使它成为市场主流。Flash芯片具有低功耗、大容量、擦写速度快、可整片或分扇区在系统编程(烧写)、擦除等特点,并且可由内部嵌入的算法完成对芯片的操作,因而在各种嵌入式系统中得到了广泛的应用。作为一种非易失性存储器,Flash在系统中通常用于存放程序代码、常量表以及一些在系统掉电后需要保存的用户数据等。常用的Flash为8位或16位的数据宽度,编程电压为单3.3V。
Flash威廉希尔官方网站 根据不同的应用场合也分为不同的发展方向,有擅长存储代码的NOR Flash和擅长存储数据的NAND Flash。同时,S3C2410内部集成了NAND Flash控制器,为了支持系统从NAND Flash中启动,S3C24lO内部有一块被称为垫脚石(Steppingstone)的SRAM缓存。如果选择从NAND Flash中启动,在启动时S3C2410会自动的将NAND Flash存储器中最前面的4KB数据拷贝到S3C24lO内部的SRAM中并自动执行。如果这4KB存放的是启动代码,那么启动代码就可以从S3C241O内部的SRAM中执行,启动代码初始化系统和外部SDRAM后将存储在NAND Flash中的操作系统和应用程序拷贝到外部SDRAM中,这时整个系统就可以启动了。
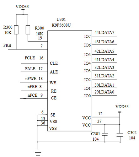
在本系统中,采用的是三星公司的K9F5608U芯片,其电路原理图如图2-3所示。

图2-3 NAND FLASH原理图
2.2.3 SDRAM单元
SDRAM具有容量大、存取速度快、成本低的特点,得到了广泛的应用。与Flash存储器相比,SDRAM不具有掉电保持数据的特性,但存取速度高于Flash存储器,且具有读/写属性,因此SDRAM在系统中主要用作程序的运行空间、数据以及堆栈区,是系统启动之后进行存取操作的存储器。
S3C2410在片内具有独立的SDRAM刷新控制逻辑,可方便地与SDRAM连接。同时,由于S3C24lO片内的存储空间不大,大量的数据都要通过SDRAM暂时存放和交换,即动态存储区。系统启动时,CPU首先从起始地址读取启动代码进行系统初始化,在完成系统初始化后,程序代码一般调入SDRAM中运行以提高系统的运行速度。SDRAM存储单元犹如一个电容,总是倾向于放电,为避免数据丢失,必须定时充电刷新。

图2-4 SDRAM 外围接口
2.2.4 USB及USB摄像头单元
USB(Universal Serial Bus)即通用串行总线,是现在非常流行的一种快速、双向、廉价、可以进行热插拔的接口。随着嵌入式威廉希尔官方网站 的快速发展,USB的应用已经逐渐从PC机扩展到了嵌入式威廉希尔官方网站 中,并且发挥着重要的作用。USB设备之所以会被大量应用,主要具有以下优点:
(1)可以热插拔,使用方便。
(2)系统总线供电,并可提供5V/500mA电源,具有独立供电特点。
(3)支持设备众多,支持多种设备类,例如鼠标,键盘,摄像头等。
(4)连接灵活,可以连接多个设备,最多可扩127个,连接的方式也非常灵活,既可以使用串行连接,也可以使用集线器Hub把多个设备连接在一起再与PC的USB口相连。
(5)速度快,支持高速数据传输,USBl.1是12Mb/s,USB2.0高达480Mb/s S3C2410带有两个USB主设备控制器和一个USB从设备控制器,这样可以方便USB设备的使用。在设计开发一个USB外设的时候,主要需要编写三部分的程序:固件程序、USB驱动程序和客户应用程序。USB的电路连接图如图2-5 所示。

图2-5 USB电路连接图
USB接口的设备可以方便应用到嵌入式系统中,具有USB接口的优盘因为存储容量大,价格低,在嵌入式系统中一般可以用来存储数据。在门禁控制器中,可以用来存储初始化的资料数据也可以存储采集到的重要数据,方便用户的保存和修改。另外,本系统中应用到的视频监控就用到了USB接口的摄像头。
2.3 界面显示接口模块设计
LCD(Liquid Crystal Display)称为液晶。LCD显示器的基本工作原理是通过给不同的液晶单元供电,控制其光线的通过与否,从而达到显示的目的。因此,LCD的驱动控制器是对每个液晶单元的通电的控制。液晶工作时使用的是外部的光线,其光线照明方式有两种:传送式和反射式。由于液晶自己本身并不发光,所以与CRT相比,液晶显示器的耗电量较低。
本系统选用传送式背光(CCFL)彩色STN液晶屏,LCD的控制器使用S3C2410的内部集成的控制器。系统选用5.7寸、320×240像素、256色的彩色LCD屏。其可提供4/8/12/16位颜色模式,电源操作范围宽(2.7v-5.5V),低功耗设计可满足系统省电的要求。 为了保证LCD正常工作,一定要保证硬件正确连接,S3C2410与STN-LCD屏的关键电路连接如2-6图所示。

图2-6 S3C2410与LCD连接图
(1)S3C2410上液晶数据线VD[19:23]、VD[10:15]、VD[3:7]分别对应R、G、B的三色信息。一个R、G、B共16bits的组合代表了一个像素的信息。
(2)S3C24lO上液晶电压控制信号VM.VDEN与LCD的ENAB信号连接,保证数据的有效指示。
(3)S3C2410液晶的位时钟信号VCLK与LCD的时钟信号CK连接。在VM-VDEN信号有效的情况下,LCD控制器送出的数据在VCLK的上升沿送出,在下降沿时被LCD驱动器采样。
(4)S3C2410的液晶帧时钟信号VF-VS与LCD的帧同步信号连接,LCD控制器在一个完整帧显示完成后立即插入一个VFRAME信号,并开始新的一帧。
(5)S3C24lO的液晶线时钟信号VL.HS与LCD的行同步信号连接,LCD控制器在整个水平线数据移入LCD驱动器后插入一个VLINE信号。
2.4 指纹识别模块设计
指纹采集器采集到指纹图像后,才能被计算机进行识别、处理,指纹图像的质量会直接影响到识别的精度以及指纹识别系统的处理速度,因此指纹采集威廉希尔官方网站 是指纹识别系统的关键威廉希尔官方网站 之一。因为指纹的表面积相对较小,日常生活中手指常常会受到磨损,所以获得优质的指纹细节图像是一项十分复杂的工作。目前主要使用的指纹采集威廉希尔官方网站 有光学指纹采集威廉希尔官方网站 ,半导体指纹采集威廉希尔官方网站 和超声波指纹采集威廉希尔官方网站 。
光学指纹采集是历史久远、使用最广泛的威廉希尔官方网站 ,它是将手指放在光学镜片上,手指在内臵光源照射下,用棱镜将其投射在电荷耦合器件(CCD)上,进而形成脊线(指纹图像中具有一定宽度和走向的纹线)呈黑色、谷线(纹线之间的凹陷部分)呈白色的数字化的、可被指纹设备算法处理的多灰度指纹图像。优点是一定程度上适应温度的变异,较为廉价,可达到500DPI的较高分辨率,但存在要求足够大的尺寸,且过分干燥和过分油腻的手指也将使光学指纹产品的效果变坏的缺点。 半导体指纹采集威廉希尔官方网站 又有硅电容指纹图像传感器、半导体压感应传感器和半导体温度感应传感器三种类型。最常见的指纹传感器是半导体指纹传感器,它通过电子度量来捕捉指纹,在半导体金属阵列上能结合大约100,O00个电容传感器,其外面是绝缘的表面。传感器阵列的每一点是一个金属电极,充当电容器的一极,按在传感面上的手指头的对应点则作为另一极,传感面形成两极之间的介电层。由于指纹的脊和谷相对于另一极之间的距离不同(纹路深浅的存在),导致硅表面电容阵列的各个电容值不同,测量并记录各点的电容值,就可以获得具有灰度级的指纹图像。
半导体指纹采集设备可以获得相当精确的指纹图像,分辨率可高达600DPI,并且指纹采集时不需要光学采集设备要求的较大面积的采集头。由于半导体芯片的体积小巧、功耗很低,可以集成到许多现有设备中,这是光学采集设备所无法比拟的。随着各种工艺威廉希尔官方网站 的不断发展,芯片的防静电性能和耐用度也得到了很大的改善,现在许多指纹识别系统研发工作都采用半导体采集设备来进行。
本系统使用Veridicom公司的半导体指纹采集传感器FPS200,其核心威廉希尔官方网站 是基于高可靠性硅传感器芯片设计。FPS200是Veridicom公司在吸收了己广泛应用的FPSll0系列传感器优点的基础上,推出的新一代指纹传感器。其表面运用Veridicom公司专利威廉希尔官方网站 而制成,坚固耐用,可防止各种物质对芯片的划伤、腐蚀、磨损等,FPS200能承受超过8KV的静电放电(ESD),因此FPS200可应用在苛刻的环境下。FPS200采用CMOS威廉希尔官方网站 ,获取的图像为256×300像素,分辨率为500DPI(点每英寸)并且内臵8位高速A/D转换器,适合更复杂的手指,大大减低了误识率(FAR)和拒识率(FRR)。其内部控制逻辑如图2-7所示。

图2-7 FPS200内部逻辑图
3.指纹识别算法研究及实现
指纹识别威廉希尔官方网站 的应用系统大致可以分为两类:即验证(Verification)和辨识(Identification)。验证就是通过把一个现场采集到的指纹与己经登记的指纹进行一对一的对比(1:1)来确认身份的过程。辨识则是把现场采集到的指纹同指纹数据库中的指纹逐一对比,从中找出与现场指纹相匹配的指纹,这也叫一对多匹配(1:N)。验证和辨识在对比算法和系统设计上各具威廉希尔官方网站 特点。 所有的生物识别系统都包括如下几个处理过程:采集、对比和匹配。指纹识别处理也一样,它包括指纹图像采集、指纹图像预处理、特征提取及匹配等过程。指纹识别系统的结构如图3-1所示。

图3-1指纹识别系统结构
电子发烧友App









评论